Der Dimmer einer LED-Leuchte sollte zum Gesamtdesign passen. Hinzu kommt, dass ein hoher Leistungsfaktor und ein niedriger Klirrfaktor gefordert sind. Komplizierte Schaltungen sind nicht nötig.
Licht steuern: Design und Funktion einer LED-Leuchte sind entscheidend. Im Vergleich zur Glühlampe ist das Thema dimmen nicht trivial.
LED-Leuchten haben die Glühlampen weltweit verdrängt. Sie sind in verschiedenen Formaten und für alle gängigen Fassungen erhältlich. Auch im Vergleich zu den sogenannten Kompakt-Leuchtstofflampen (CFL), die nur langsam ihre Helligkeit erreichen, sind LEDs leistungsfähiger. Sieht man von einigen Spezialprodukten ab, so lassen sich CFL-Lampen nicht dimmen.
Im Gegensatz zu den LED-Leuchten: Hier gibt es verschiedene Möglichkeiten, die Leuchten zu dimmen. So will beispielsweise in den USA die California Energy Commission (CEC) das Dimmen einer LED-Leuchte zu einem Standardmerkmal festlegen. Allerdings ist die sogenannte Dimmerkompatibilität einer LED-Leuchte nicht immer einfach. Das beginnt oftmals bereits beim Design: Die Betriebsanforderungen mit und ohne einen angeschlossenen Dimmer lassen sich dann nur schwer umsetzen. Hintergrund: Die Schnittstelle zwischen Dimmer und LED-Lampe ist nicht normiert, somit funktioniert nicht jeder Dimmer mit jeder LED-Lampe. Außerdem muss die Mindest-Grundlast des LED-Dimmers geringer oder genauso groß sein wie die Leistungsaufnahme der angeschlossenen Lampe.
Bildergalerie
Zwei Arten von Phasenregelungsdimmern
Lässt sich eine LED-Leuchte dimmen, so heißt das noch nicht, dass sie auch einen hohen Leistungsfaktor oder einen niedrigen Klirrfaktor (THD) bieten muss. Zu einem optimierten Design gehören je nach Betrieb mehrere Einstellungen und die verschiedenen Betriebszustände müssen erkannt werden. Der Eingangsfilter eines LED-Treibers spielt beim Thema Dimmerkompatibiliät eine zentrale Rolle.
Ein Blick auf den Markt zeigt, dass es zwei wesentliche Arten von Phasenregelungsdimmern gibt: Phasenanschnitt- (steigende Flanke) und Phasenabschnittdimmer (abfallende Flanke). Bei dem System des Phasenanschnitts wird der Netzstrom gegenüber dem Nulldurchgang verzögert zugeschaltet. In diesem Fall moduliert der Dimmer-Einschaltvorgang die steigende Flanke des Stroms, um die Leuchte zu regeln. Beim Phasenabschnittdimmer wird der Strom eine gewisse Zeit vor dem Nulldurchgang abgeschaltet und die Helligkeit abhängig von dieser Zeit geregelt. Beide Techniken sind beim Dimmen einer Leuchte gleichermaßen effektiv, jedoch ist die Umsetzung für jede Technik sehr unterschiedlich.
Phasenanschnittdimmer finden sich häufiger und schon länger im Einsatz, weil das Design einfach und kostengünstig ist. Als Hauptschalter arbeitet ein TRIAC oder Thyristor. Diese Bausteine können kontrolliert eingeschaltet aber nur durch Unterschreitung des Haltestromes ausgeschaltet werden. Das geschieht beim Strom-Nulldurchgang. Phasenabschnittdimmer verwenden MOSFETs, um den Strom zu steuern. Diese können ungeachtet des Stroms ein- oder ausgeschaltet werden, wodurch sie in der Lage sind, sich während des Netzhalbwelle auch teilweise zuzuschalten. Die MOSFETs und ihre zugehörige Steuerung sind teurer und komplizierter als TRIAC/Thyristor-Dimmer. Für den Anwender mögen TRIAC-Dimmer vorteilhaft sein; für Entwickler von Treiber-ICs ergeben sich damit allerdings verschiedene Probleme.
Das Dimmverhalten einer Glühlampe
Bei einer Glühlampe kommt es zu Nichtlinearitäten, weshalb in diesem Fall TRIAC-Dimmer verwendet werden. Dazu zählen der positive Temperaturkoeffizient und die Lichtstärke, die mit fallender angelegter Spannung auch stark abfällt. Der positive Temperaturkoeffizient ergibt sich durch den Wolframfaden in der Glühlampe. Kühlt sich dieser ab, sinkt sein Widerstand. Dadurch ist der Strom über den Dimmbereich, also auch bei niedriger Spannung, nahezu konstant und liefert den Haltestrom für den TRIAC.
Die Lichtausbeute des Wolframfadens nimmt schnell ab, sobald sich der Glühfaden abkühlt. Die Temperatur des Glühfadens beträgt um die 1700 °C, was ein warmes Lichtspektrum mit mehr rot ergibt. Wird das Licht gedimmt, fällt die Leistung im Faden ab und auch die Farbtemperatur verschiebt sich weiter in den roten Bereich. Glühbirnen sind ein gutes Beispiel für einen nahezu perfekten Schwarzkörperstrahler. Das menschliche Auge ist weniger empfindlich gegenüber rotem Licht, so dass die Lichtausbeute des Glühfadens aufgrund der geringeren Leistung und Farbtemperaturverschiebung abnimmt. Die Lichtausbeute wird in Lumen gemessen, die für die Reaktion des menschlichen Auges photopisch eingestellt ist. Das menschliche Auge ist bei einer Wellenlänge von 560 nm am empfindlichsten (grünes Licht).
Ein TRIAC-Dimmer für LEDs ist ungeeignet
Die vorangegangene Erklärung dient dem Verständnis, warum ein TRIAC-Dimmer für Glühbirnen so gut geeignet sind. Keine andere Lichtquelle, einschließlich der LED, verhält sich wie eine Glühlampe. Die größte Herausforderung für jeden Regelbaustein von elektronischen Lichtquellen besteht darin, einen ausreichenden Haltestrom aufrechtzuerhalten, damit sich der TRIAC nicht durch mangelnden Stromfluss abschaltet.
Stand: 08.12.2025
Es ist für uns eine Selbstverständlichkeit, dass wir verantwortungsvoll mit Ihren personenbezogenen Daten umgehen. Sofern wir personenbezogene Daten von Ihnen erheben, verarbeiten wir diese unter Beachtung der geltenden Datenschutzvorschriften. Detaillierte Informationen finden Sie in unserer Datenschutzerklärung.
Einwilligung in die Verwendung von Daten zu Werbezwecken
Ich bin damit einverstanden, dass die Vogel Communications Group GmbH & Co. KG, Max-Planckstr. 7-9, 97082 Würzburg einschließlich aller mit ihr im Sinne der §§ 15 ff. AktG verbundenen Unternehmen (im weiteren: Vogel Communications Group) meine E-Mail-Adresse für die Zusendung von redaktionellen Newslettern nutzt. Auflistungen der jeweils zugehörigen Unternehmen können hier abgerufen werden.
Der Newsletterinhalt erstreckt sich dabei auf Produkte und Dienstleistungen aller zuvor genannten Unternehmen, darunter beispielsweise Fachzeitschriften und Fachbücher, Veranstaltungen und Messen sowie veranstaltungsbezogene Produkte und Dienstleistungen, Print- und Digital-Mediaangebote und Services wie weitere (redaktionelle) Newsletter, Gewinnspiele, Lead-Kampagnen, Marktforschung im Online- und Offline-Bereich, fachspezifische Webportale und E-Learning-Angebote. Wenn auch meine persönliche Telefonnummer erhoben wurde, darf diese für die Unterbreitung von Angeboten der vorgenannten Produkte und Dienstleistungen der vorgenannten Unternehmen und Marktforschung genutzt werden.
Meine Einwilligung umfasst zudem die Verarbeitung meiner E-Mail-Adresse und Telefonnummer für den Datenabgleich zu Marketingzwecken mit ausgewählten Werbepartnern wie z.B. LinkedIN, Google und Meta. Hierfür darf die Vogel Communications Group die genannten Daten gehasht an Werbepartner übermitteln, die diese Daten dann nutzen, um feststellen zu können, ob ich ebenfalls Mitglied auf den besagten Werbepartnerportalen bin. Die Vogel Communications Group nutzt diese Funktion zu Zwecken des Retargeting (Upselling, Crossselling und Kundenbindung), der Generierung von sog. Lookalike Audiences zur Neukundengewinnung und als Ausschlussgrundlage für laufende Werbekampagnen. Weitere Informationen kann ich dem Abschnitt „Datenabgleich zu Marketingzwecken“ in der Datenschutzerklärung entnehmen.
Falls ich im Internet auf Portalen der Vogel Communications Group einschließlich deren mit ihr im Sinne der §§ 15 ff. AktG verbundenen Unternehmen geschützte Inhalte abrufe, muss ich mich mit weiteren Daten für den Zugang zu diesen Inhalten registrieren. Im Gegenzug für diesen gebührenlosen Zugang zu redaktionellen Inhalten dürfen meine Daten im Sinne dieser Einwilligung für die hier genannten Zwecke verwendet werden. Dies gilt nicht für den Datenabgleich zu Marketingzwecken.
Recht auf Widerruf
Mir ist bewusst, dass ich diese Einwilligung jederzeit für die Zukunft widerrufen kann. Durch meinen Widerruf wird die Rechtmäßigkeit der aufgrund meiner Einwilligung bis zum Widerruf erfolgten Verarbeitung nicht berührt. Um meinen Widerruf zu erklären, kann ich als eine Möglichkeit das unter https://contact.vogel.de abrufbare Kontaktformular nutzen. Sofern ich einzelne von mir abonnierte Newsletter nicht mehr erhalten möchte, kann ich darüber hinaus auch den am Ende eines Newsletters eingebundenen Abmeldelink anklicken. Weitere Informationen zu meinem Widerrufsrecht und dessen Ausübung sowie zu den Folgen meines Widerrufs finde ich in der Datenschutzerklärung, Abschnitt Redaktionelle Newsletter.
Eine Glühlampe mit einer Leistung von 60 W erzeugt einen Lichtstrom von 800 lm. Eine vergleichbare LED-Lichtquelle benötigt 8 W, um die den gleichen Lichtstrom zu erzeugen. Der geringere Eingangsstrom ist die Hauptursache für Probleme mit TRIAC-Dimmern. Der Schaltkreis muss einen ausreichend hohen Dauerstrom benötigen, um den TRIAC im leitenden Zustand zu halten. Der EMI-Filter ist dabei ein entscheidender Bestandteil. Einige Entwickler greifen dabei auf komplexe Dämpfungsschaltkreise zurück, die aktive Bauelemente enthalten, um die Verlustleistung oder Geräuschentwicklung zu verringern. Diese Schaltkreise erhöhen die Leistungsfähigkeit gegenüber Standard-EMI-Filtern, verursachen jedoch zusätzliche Kosten und sind komplexer.
LED-Treiber und die Dimmerkompatibilität
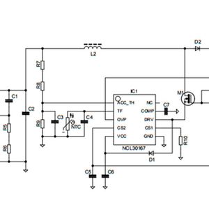
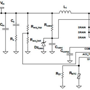
Die Bausteine NCL30095 und NCL30167 des Herstellers ON Semiconductor (siehe Bilder 1 und 2) sind Treiber, die das Problem der Dimmerkompatibilität bei LED-Beleuchtungen lösen. Mit dem Baustein NCL30095 ist ein vollständig integrierter LED-Treiber mit Phasenanschnittsteuerung in einer Boost-Konfiguration verfügbar. Der Phasenanschnitt kann entweder bei der ansteigenden Flanke, wie bei den meisten TRIAC-Dimmern, oder bei der abfallenden Flanke, Dimmer, die kompatibel zu elektronischen Transformatoren sind, erfolgen. Der interne HV-MOSFET weist einen Durchlasswiderstand RDS(on) von 4,5 Ohm auf.
Der NCL30167 bietet die gleichen Funktionen wie der NCL30095, nur dass ein externer HV-MOSFET verwendet werden muss und damit auch eine Skalierbarkeit über einen breiten Leistungsbereich besteht. Die kaskadierte FET-Anordnung ist ein wesentliches Merkmale der LED-Treiber. Der Ausgangsstrom wird entsprechend den Anforderungen nach NEMA SSL7A geregelt. Zu den weiteren Funktionen des NCL30096/NCL30167 zählen: Stromregelung mit geschlossenem Regelkreis, thermische Gegenkopplung, Messung des Phasenwinkels, Moduswechsel und Nulldurchgangserfassung. Die Leistungsstufe arbeitet in CrM-Modus.