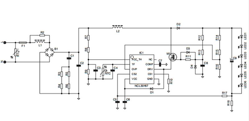
Was beim Dimmen einer LED-Leuchte zu beachten ist

Zurück zum Artikel