Gate-Treiber sind die kritische Schnittstelle zwischen digitalem Prozessorausgang und den Gates von Leistungshalbleitern wie Si- oder SiC-MOSFETs. Nur mit exakter Anpassung des Treibers an die Eigenschaften und hohen Anforderungen des Leistungsbauteils ist erfolgreiches, zuverlässiges Schalten realisierbar.
Bild 1: In der Low-Side-Konfiguration befinden sich Treiber und Schalter zwischen der Last und der Schaltungsmasse.
(Bild: Infineon Technologies)
Jede diskrete Schaltkomponente benötigt einen Treiber, unabhängig davon, ob es sich um einen diskreten Silizium-Metalloxid-Feldeffekttransistor (MOSFET), einen Siliziumkarbid-MOSFET, einen Isolierschicht-Bipolartransistor (IGBT) oder ein Modul handelt. Der Treiber ist die Schnittstellenkomponente oder „Brücke“ zwischen dem Niederspannungs- und Niederstromausgang des Systemprozessors, der in einem kontrollierten, unbedenklichen Szenario arbeitet, und der rauen Welt des Schaltgeräts mit ihren strengen Anforderungen an Strom, Spannung und Timing.
Die Rolle des Gate-Treibers
Vereinfacht ausgedrückt ist ein Gate-Treiber ein Leistungsverstärker, der von einem Controller-IC (in der Regel ein Prozessor) ein niedriges Eingangssignal erhält und die entsprechende Hochstrom-Gate-Ansteuerung mit der erforderlichen Spannung zum Ein- und Ausschalten des Leistungsbauteils erzeugt. Treiber können in verschiedenen Konfigurationen verwendet werden, zu den gängigsten gehören:
Der einzelne Low-Side-Treiber, hier ist das Leistungselektronik-Bauteil (der Schalter) zwischen Last und Masse angeschlossen, während die Last zwischen der Versorgungsschiene und dem Schalter liegt (siehe Bild 1).
Der einzelne High-Side-Treiber, bei dem der Schalter direkt mit der Stromschiene verbunden ist, während sich die Last zwischen dem Schalter und Masse befindet (Bild 2).
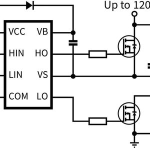
Der doppelte High-Side-/Low-Side-Treiber, eine weitere weit verbreitete Topologie, die zur Ansteuerung von zwei in einer Brückenanordnung verbundenen Schaltern verwendet wird (Bild 3).
Wie sieht es mit der Isolierung aus?
Die High-Side/Low-Side-Anordnung erfordert das Hinzufügen von zwei Schaltkreisfunktionen:
Eine „potentialfreie“ (nicht massebezogene) High- Side-Stromversorgung zur Versorgung aller Schaltungen, die mit diesem „potentialfreien“ Mittelpunktspotential verbunden sind, sowie
Einen Pegelwandler zur Weiterleitung des Steuersignals an die potentialfreie Treiberschaltung.
Der obere (High-Side-) Treiber und die Schaltkomponente sind „potentialfrei“, also ohne Massebezug, was bei vielen Gate-Treiber/Leistungsschalter-Anordnungen zu einer weiteren Anforderung führt: der Notwendigkeit einer galvanischen (ohmschen) Isolierung zwischen der Treiberfunktion und dem angesteuerten Schalter. Diese Isolierung lässt sich durch Optokoppler, Übertrager oder Kondensatoren erreichen.
Während High-Side-Gate-Treiber je nach spezifischer Topologie eine Isolierung benötigen, um einen ordnungsgemäßen Betrieb zu gewährleisten, ist bei Gate-Treibern für Leistungsumrichter und -wandler unabhängig von dem „Erdungs“-Status häufig eine galvanische Trennung aus Sicherheitsgründen erforderlich. Diese Isolierung wird von Regulierungs- und Sicherheitszertifizierungsbehörden vorgeschrieben – es muss, sichergestellt sein, dass Hochspannung den Benutzer nicht erreichen kann, um Stromschläge zu verhindern. Außerdem schützt Isolierung die Niederspannungselektronik vor Schäden, die durch Fehler im Hochspannungskreis und menschliches Versagen auf der Steuerseite verursacht werden.
Feine Abstimmung von Treiber und Schaltkomponente
Gate-Treiber-ICs müssen die hohen Schaltgeschwindigkeiten von SiC-MOSFETs unterstützen, die eine Anstiegsrate von 50 Kilovolt pro Mikrosekunde (kV/µs) oder mehr erreichen und schneller als 100 kHz schalten können. Si-Bauteile werden mit einer typischen Einschaltspannung von 12 V betrieben und schalten bei 0 V ab. Im Gegensatz hierzu benötigen SiC-MOSFETs normalerweise 15 bis 20 V zum Einschalten und –5 bis 0 V zum Ausschalten. Daher ist hier möglicherweise ein Treiber-IC mit zwei Eingängen erforderlich, einem für die Einschaltspannung und einem für die Ausschaltspannung. Ein weiterer Unterschied zwischen Si und SiC besteht darin, dass die Umkehrerholungsladung (Qrr) der „freilaufenden“ intrinsischen Substratdiode des SiC-Bauelements recht niedrig ist. Somit benötigt es eine Hochstrom-Gate-Ansteuerung, um schnell die volle erforderliche Gate-Ladung (Qg) zu liefern.
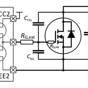
Entscheidend ist die richtige Beziehung zwischen dem Gate-Treiber und dem Gate der Schaltkomponente. Ein wesentlicher Schritt, um diese sicherzustellen, ist die Bestimmung des optimalen Werts des externen Gate-Widerstands, bezeichnet als RG, ext, zwischen Treiber und Schaltbauteil (Bild 4). Es gibt auch einen internen Gate-Widerstand im Leistungsbauelement, der als RG, int bezeichnet wird und in Reihe mit dem externen Widerstand liegt. Diesen Widerstandswert zu bestimmen, ist ein vierstufiger Prozess, der in der Regel Iterationen beinhaltet, da einige Aspekte der Leistung des Paares nach der Analyse und Modellierung „auf dem Prüfstand“ bewertet werden müssen. Kurz gesagt, ist das allgemeine Verfahren wie folgt:
Schritt 1: Bestimmen Sie den Spitzenstrom (Ig) anhand der Werte im Datenblatt und wählen Sie einen geeigneten Gate-Treiber.
Schritt 2: Berechnen Sie den Wert des externen Gate-Widerstands (RG, ext) auf der Grundlage des Gate-Spannungshubs der Anwendung.
Schritt 3: Berechnen Sie die erwartete Verlustleistung (PD) des Gate-Treiber-ICs und des externen Gate-Widerstands.
Schritt 4: Überprüfen Sie die Berechnungen auf dem Prüfstand, um festzustellen, ob der Treiber leistungsfähig genug ist, um den Transistor anzusteuern, und ob die Verlustleistung innerhalb der zulässigen Grenzen liegt. Dabei ist zu prüfen, ob es keine parasitären Einschaltereignisse gibt, die im schlimmsten Fall durch die dv/dt-Transienten ausgelöst werden, die Temperatur des Gate-Treiber-ICs im stationären Betrieb muss gemessen werden und schließlich ist die Spitzenleistung des Widerstands zu berechnen und mit der Nennleistung des Widerstands für einen Impuls zu vergleichen.
Diese Messungen werden bestätigen, ob die Annahmen und Berechnungen zu einem sicheren Schaltverhalten (kein Schwingen, korrektes Timing) des SiC-MOSFET führen. Ist dies nicht der Fall, muss der Entwickler die Schritte 1 bis 4 mit einem angepassten Wert für den externen Gate-Widerstand wiederholen. Wie bei fast allen technischen Entscheidungen gibt es auch bei der Auswahl eines Bauteilwertes Kompromisse zwischen mehreren Leistungsfaktoren. Wenn zum Beispiel Schwingungen auftreten, kann ein veränderter Wert des Gate-Widerstands diese beseitigen. Ein höherer Wert reduziert die Anstiegsgeschwindigkeit von dv/dt, da sich die Transistorgeschwindigkeit verlangsamt. Ein niedrigerer Widerstandswert führt zu einem schnelleren Schalten des SiC-Bauelements und damit zu höheren dv/dt-Transienten.
Stand: 08.12.2025
Es ist für uns eine Selbstverständlichkeit, dass wir verantwortungsvoll mit Ihren personenbezogenen Daten umgehen. Sofern wir personenbezogene Daten von Ihnen erheben, verarbeiten wir diese unter Beachtung der geltenden Datenschutzvorschriften. Detaillierte Informationen finden Sie in unserer Datenschutzerklärung.
Einwilligung in die Verwendung von Daten zu Werbezwecken
Ich bin damit einverstanden, dass die Vogel Communications Group GmbH & Co. KG, Max-Planckstr. 7-9, 97082 Würzburg einschließlich aller mit ihr im Sinne der §§ 15 ff. AktG verbundenen Unternehmen (im weiteren: Vogel Communications Group) meine E-Mail-Adresse für die Zusendung von redaktionellen Newslettern nutzt. Auflistungen der jeweils zugehörigen Unternehmen können hier abgerufen werden.
Der Newsletterinhalt erstreckt sich dabei auf Produkte und Dienstleistungen aller zuvor genannten Unternehmen, darunter beispielsweise Fachzeitschriften und Fachbücher, Veranstaltungen und Messen sowie veranstaltungsbezogene Produkte und Dienstleistungen, Print- und Digital-Mediaangebote und Services wie weitere (redaktionelle) Newsletter, Gewinnspiele, Lead-Kampagnen, Marktforschung im Online- und Offline-Bereich, fachspezifische Webportale und E-Learning-Angebote. Wenn auch meine persönliche Telefonnummer erhoben wurde, darf diese für die Unterbreitung von Angeboten der vorgenannten Produkte und Dienstleistungen der vorgenannten Unternehmen und Marktforschung genutzt werden.
Meine Einwilligung umfasst zudem die Verarbeitung meiner E-Mail-Adresse und Telefonnummer für den Datenabgleich zu Marketingzwecken mit ausgewählten Werbepartnern wie z.B. LinkedIN, Google und Meta. Hierfür darf die Vogel Communications Group die genannten Daten gehasht an Werbepartner übermitteln, die diese Daten dann nutzen, um feststellen zu können, ob ich ebenfalls Mitglied auf den besagten Werbepartnerportalen bin. Die Vogel Communications Group nutzt diese Funktion zu Zwecken des Retargeting (Upselling, Crossselling und Kundenbindung), der Generierung von sog. Lookalike Audiences zur Neukundengewinnung und als Ausschlussgrundlage für laufende Werbekampagnen. Weitere Informationen kann ich dem Abschnitt „Datenabgleich zu Marketingzwecken“ in der Datenschutzerklärung entnehmen.
Falls ich im Internet auf Portalen der Vogel Communications Group einschließlich deren mit ihr im Sinne der §§ 15 ff. AktG verbundenen Unternehmen geschützte Inhalte abrufe, muss ich mich mit weiteren Daten für den Zugang zu diesen Inhalten registrieren. Im Gegenzug für diesen gebührenlosen Zugang zu redaktionellen Inhalten dürfen meine Daten im Sinne dieser Einwilligung für die hier genannten Zwecke verwendet werden. Dies gilt nicht für den Datenabgleich zu Marketingzwecken.
Recht auf Widerruf
Mir ist bewusst, dass ich diese Einwilligung jederzeit für die Zukunft widerrufen kann. Durch meinen Widerruf wird die Rechtmäßigkeit der aufgrund meiner Einwilligung bis zum Widerruf erfolgten Verarbeitung nicht berührt. Um meinen Widerruf zu erklären, kann ich als eine Möglichkeit das unter https://contact.vogel.de abrufbare Kontaktformular nutzen. Sofern ich einzelne von mir abonnierte Newsletter nicht mehr erhalten möchte, kann ich darüber hinaus auch den am Ende eines Newsletters eingebundenen Abmeldelink anklicken. Weitere Informationen zu meinem Widerrufsrecht und dessen Ausübung sowie zu den Folgen meines Widerrufs finde ich in der Datenschutzerklärung, Abschnitt Redaktionelle Newsletter.
Keine Kompromisse nötig
Kompromisse sind zwar Teil des Systemdesigns, aber die richtigen Komponenten können diese Kompromisse erheblich reduzieren. So bieten die Gate-Treiber-ICs „EiceDRIVER“ von Infineon eine hohe Leistungseffizienz, Störfestigkeit und Robustheit. Darüber hinaus sind sie mit Funktionen wie schnellem Kurzschlussschutz, Entsättigungsfehler-Erkennung und -Schutz (DESAT), aktiver Miller-Klemme, Anstiegsraten-Steuerung, Durchschlagschutz, Fehler-, Abschalt- und Überstromschutz sowie digitaler I2C-Konfigurierbarkeit einfach zu verwenden.
Ein Low-Side-Gate-Treiber für 25 V
Der „1ED44176N01FXUMA1“ ist ein Low-Side-Gate-Treiber für 25 V in einem DS-O8-Gehäuse (Bild 5). Dieser Niederspannungs-Leistungs-MOSFET- und IGBT-Treiber mit nicht-invertierendem Gate verfügt über proprietäre latch-immune CMOS-Technologien, die seinen robusten monolithischen Aufbau ermöglichen. Der Logikeingang ist mit standardmäßigen 3,3-, 5- und 15-V-CMOS- oder LSTTL-Ausgängen kompatibel und umfasst Schmitt-getriggerte Eingänge zur Minimierung falscher Signalauslösungen, während der Ausgangstreiber über eine Strompufferstufe verfügt. Er kann Komponenten mit 50 A und 650 V bei bis zu 50 kHz antreiben und ist für netzbetriebene Haushaltsgeräte und Infrastrukturen wie Wärmepumpen gedacht.
Der Anschluss des 1ED44176N01F ist relativ einfach – der Treiber verfügt über einen Pin für die Überstromschutzerkennung (OCP) und einen FAULT-Statusausgang (Bild 5). Des Weiteren steht auch ein spezieller Pin zur Programmierung der Fehlerlöschzeit zur Verfügung. Für den normalen Betrieb muss der EN/FLT-Pin auf High-Pegel gezogen werden, während ein Ziehen auf Low-Pegel den Treiber deaktiviert. Eine interne Schaltung am VCC-Pin bietet einen Unterspannungsschutz, der den Ausgang so lange auf Low hält, bis die VCC-Versorgungsspannung wieder im erforderlichen Betriebsbereich liegt. Getrennte Masseanschlüsse für Logik- und Stromversorgung verbessern die Störfestigkeit.
Obwohl der Anschluss relativ einfach ist, können Benutzer dieses Gate-Treibers und des zugehörigen Leistungsbauteils von der Evaluierungsplatine „EVA L1ED44176N01FTOBO1“ profitieren. Mit diesem Board können Entwickler den Shunt-Widerstand (RCS) für die Strommessung, den Widerstand und den Kondensator (RC-Filter) für Überstromschutzerkennung und Kurzschlussschutz sowie den Kondensator für die Fehlerlöschzeit auswählen und evaluieren.
SiC-MOSFET-Gate-Treiber für hohe Spannungen
Beim „1EDI3031ASXUMA1“ handelt es sich um einen isolierten, einkanaligen SiC-MOSFET-Gate-Treiber für 12 A mit einem Nennwert von 5.700 Veff. Dieser Baustein ist auf ein viel höheres Spannungsniveau ausgelegt als der AC-Line-Gate-Treiber für Haushaltsgeräte und seine Leistungsbauteile. Der Hochspannungsbaustein für Kfz-Motorantriebe über 5 kW unterstützt SiC-MOSFETs mit 400, 600 und 1.200 V. Er nutzt Infineons kernlose Übertragertechnologie (Coreless Transformer, CT), um eine galvanische Trennung zu realisieren.
Diese Technologie hat mehrere Merkmale. Sie erlaubt große Spannungsschwankungen von ±2.300 V oder mehr, bietet Immunität gegen negative und positive Transienten und zeichnet sich durch geringe Verlustleistung aus. Darüber hinaus verfügt sie über eine sehr robuste, vom Gleichtaktrauschen unabhängige Signalübertragung und unterstützt eine Gleichtakt-Transit-Immunität (CMTI) von bis zu 300 V/ns. Die enge Anpassung an die Laufzeitverzögerung sorgt außerdem für Toleranz und Robustheit ohne alters-, strom- und temperaturbedingte Schwankungen. Zielapplikationen für diesen speziellen Treiber sind Traktionswechselrichter für Elektrofahrzeuge (EVs) und Hybrid-EVs (HEVs) sowie Hilfswechselrichter für beide. Daher sind im „1EDI3031ASXUMA1“ mehrere Sicherheitsfunktionen integriert, um die Einstufung nach ASIL B(D) sowie die Produktvalidierung nach AEC-Q100 zu unterstützen. Zu diesen Funktionen gehören redundante DESAT und OCP, Gate- und Ausgangsstufenüberwachung, Durchschlagschutz, Überwachung der Primär- und Sekundärversorgung und interne Überwachung. Die 8 kV Basisisolierung entspricht der VDE V 0884-11:2017-01 und ist UL 1577 anerkannt.
Aufgrund seines Leistungsniveaus und der Erfüllung der Anforderungen der Automobilindustrie ist dieser Treiber weit mehr als eine leistungsfähige, aber „dumme“ Komponente. Seine „intrusiven“ Diagnosefunktionen ermöglichen es, im Falle eines Systemausfalls in einen „sicheren Zustand“ zu wechseln. Entwickler, die den Treiber für ihr Projekt einsetzen wollen, können mit dem Evaluierungsboard „1EDI30XXASEVALBOARDTOBO1“ für die EDI302xAS/1EDI303xAS EiceDRIVER-Gate-Treiber-Familie schnell loslegen. Diese vielseitige Evaluierungsplattform verfügt über eine Halbbrückenkonfiguration und ermöglicht die Montage entweder des HybridPACK-DSC-IGBT-Moduls oder einer diskreten Leistungskomponente PG-TO247-3. Das ausführliche Datenblatt für diese Evaluierungsplatine enthält unter anderem den Schaltplan, die Stückliste, Details zur Anbringung der verschiedenen Anschlüsse, Konfigurationsdetails, Betriebsabläufe und LED-Anzeigen.
Fazit
Für zuverlässiges Schalten ist es entscheidend, den Treiber optimal an die Eigenschaften und hohen Anforderungen der Leistungshalbleiter anzupassen. Wie gezeigt, hilft eine breite Palette von Treibern auf Basis mehrerer fortschrittlicher und proprietärer Technologien den Entwicklern bei dieser Aufgabe, zusätzlich unterstützt durch Evaluierungsboards und Kits. (cg)
* Rolf Horn ist Applikationsingenieur bei DigiKey.