DC/DC-Umsetzer mit Spannungssteuerung Wie Änderungen der Steuerrampe die Stabilität des Wandlers beeinflussen
Wie die meisten Regelkreise bei Spannungswandlern nutzt ein DC/DC-Umsetzer mit Spannungssteuerung den Anstieg einer Rampe, um die Einschaltdauer eines Schaltwandlers mit Pulsbreitenmodulation (PWM) festzulegen.
Anbieter zum Thema
Moderne Spannungswandler nutzen unterschiedliche Techniken, um jeweils eine möglichst hohe Geräteeffizienz zu erreichen. Dabei wird üblicherweise die Eingangsspannung zerhackt, in einem magnetischen Element gespeichert/übertragen und anschließend in einem kapazitiven Element als gewandelte Spannung zur Verfügung gestellt. Die Steuerung dieses Schaltzyklus bildet das Verfahren, mit dessen Hilfe die Ausgangsspannung geregelt wird.
Es gibt mehrere sehr gute Arbeiten, die sich mit der Steuerung der Spannungsumwandlung in Schaltnetzteilen befassen. Eine davon ist als Control Loop Cookbook (von Lloyd H. Dixon) veröffentlicht, das über den nebenstehenden Link kostenlos als PDF heruntergeladen werden kann.
Dieser Artikel behandelt einen Wandler mit Spannungssteuerung. Wie die meisten Regelkreise bei Spannungswandlern nutzt ein solcher Wandler den Anstieg einer Rampe, um die Einschaltdauer eines Schaltwandlers mit Pulsbreitenmodulation (PWM) festzulegen. Dies gilt sowohl für spannungsgesteuerte Wandler, bei denen eine separat erzeugte Rampe zur Festlegung der Impulsbreite verwendet wird, als auch für die Stromsteuerung. Bei der Stromsteuerung wird eine Rampe verwendet, die durch einen Stromsensor erzeugt wird, der den Strom im Schaltelement überwacht.
Untersuchung der Spannungsrampe im idealisierten Fall

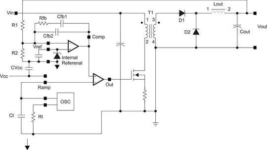
Bild 1 zeigt das typische Blockschaltbild eines Reglers (in diesem Beispiel ein UC2823), der als Spannungsregler für den Spannungswandler eingerichtet ist. Dabei wird vorausgesetzt, dass der Leser mit der Arbeitsweise dieser Art von Spannungswandlern vertraut ist.
Die integrierte Schaltung in Bild 1 enthält mehrere erweiterte Funktionen, die nicht Gegenstand dieses Artikels sind. Daher zeigt Bild 2 eine vereinfachte schematische Darstellung der Steuerschaltung mit einer Vorwärtswandler-Topologie.

Kern dieses Artikels ist die Rampe, die wir in einem vereinfachten Idealfall untersuchen. Dabei werden wir den Spannungsabfall ignorieren, der im leitenden Zustand über der Diode und über dem FET auftritt.
Wird der Leistungsschalter Q1 durch das Signal Out der Steuerschaltung eingeschaltet, so wird die Spannung Vin an die Primärwicklung von T1 angelegt. Dadurch wird in der Sekundärwicklung von T1 die Spannung VTout induziert, die über D1 an den Anschluss 1 der Ausgangsdrosselspule Lout angelegt wird. Diese Spannung ist höher als die Spannung VOUT am Ausgang, wodurch in der Ausgangsdrosselspule LOUT ein Strom erzeugt wird.
Anforderungen und Berechnungen für die Schaltung
Wird Q1 abgeschaltet, so fällt die Spannung am Anschluss 1 von Lout auf null. Durch D2 wird jedoch ein Strom gezogen, der weiterhin durch Lout fließt, aber linear abnimmt.
Für die Zwecke dieser Untersuchung stellen wir die Schaltungsparameter eines Vorwärtswandlers so ein, dass wir einen Eingangsspannungsbereich von 36 bis 57 V und eine Ausgangsleistung von 100 W erreichen. Die Ausgangsspannung wird auf 5,0 V bei einer Schaltfrequenz von 100 kHz eingestellt. Die Ausgangsspannungsrestwelligkeit soll maximal 50 mV betragen.
Die Drosselspule Lout wird für einen Stromspitzenwert von 20% dimensioniert. Der Ausgangskondensator wird so gewählt, dass die auftretende Ausgangswechselspannung zur Hälfte eine Funktion der Kapazität und zur Hälfte eine Funktion des Reihenersatzwiderstands des Kondensators ist.
Die Berechnungen für die Schaltung, die diese Anforderungen erfüllt, ergeben ein Transformator Wicklungsverhältnis von 11:2, eine Ausgangsdrosselspule mit 4,6 µH und einen Ausgangskondensator mit 400 µF sowie einem maximal zulässigen Serienwiderstandswert des Kondensators von 6,25 mΩ.

Die Verstärkung des Ausgangsfilters als Funktion der Frequenz lässt sich aus den genannten Informationen berechnen (Bild 3).
Analyse der Verstärkung
Danach untersuchen wir die Verstärkung zwischen Steuer- und Ausgangsspannung der Leistungsstufe. Dazu ziehen wir die Informationen im Datenblatt des UC2823 heran. Das Datenblatt weist an Ct eine Rampe mit einem Mindestwert von 1,0 V und einem Maximum von 2,8 V aus.
Bei der höchsten Eingangsspannung wird eine Einschaltdauer von 0,367 errechnet. Bei der niedrigsten Eingangsspannung beträgt die berechnete Einschaltdauer 0,859.
Bei der höchsten Eingangsspannung liegt der Spannungsschaltpunkt der Rampe bei 1,66 V und bei der niedrigsten Eingangsspannung bei 2,62 V. Im Regelungszustand der Schaltung liegen diese Spannungen bei den jeweiligen Eingangsspannungen am Anschluss Comp an.
Bestimmung der Ausgangsspannungsänderung
Die Verstärkung zwischen Steuer- und Ausgangsspannung bei jeder dieser Eingangsspannungen sowie die Einschaltzeiten lassen sich nun ermitteln, indem einfach mithilfe der nachfolgenden Formel die Ausgangsspannungsänderung für die betreffende Eingangsspannung berechnet wird. Hierbei ist Vin die Eingangsspannung, N das Wicklungsverhältnis (Primär- zu Sekundärwicklung) und D die Einschaltdauer.
Vout = N × D × Vin
Um die entsprechende Änderung der Ausgangsspannung am Wandler zu bestimmen, muss man die Spannung am Anschluss Comp um +100 mV verändern und die neue Einschaltdauer berechnen. Daraus wird mithilfe der Gleichung 1 die neue Ausgangsspannung für die verschiedenen Zustände berechnet. Die Differenz der Ausgangsspannung wird nun ermittelt und durch 0,1 V geteilt. Dies ist die Gleichspannungsverstärkung zwischen Steuer- und Ausgangsspannung.
Bei den Berechnungen erhalten wir für die höchste Eingangsspannung eine Verstärkung zwischen Steuer- und Ausgangsspannung von 7,576. Bei der niedrigsten Eingangsspannung beträgt die berechnete Verstärkung zwischen Steuer- und Ausgangsspannung 5,596.
Lineare Rampen und ihre Merkmale

Bild 4 zeigt die Grafik einer linearen Rampe sowie vier Punkte bzw. Linien. Diese Linien geben die vier Steuerspannungen (Comp) für die Einschaltdauer an. Die vier Steuerspannungen sind in Gruppen zu je zwei angeordnet, wobei diese Gruppen entweder für eine hohe oder eine niedrige Eingangsspannung stehen (die niedrigste Vin entspricht V2 und die höchste Vin entspricht V1).
Die jeweils untere Linie der einzelnen Situationen gibt die für den geregelten Ausgang benötigte Steuerspannung an. Die obere Linie stellt die Auswirkung der Erhöhung dieser Steuerspannung um 100 mV dar.
Die tatsächliche Änderung der Einschaltdauer ist bei jeder einzelnen Änderung der Steuerspannung gleich. Allerdings liegt der Änderung in jedem der beiden Fälle ein anderes Verhältnis (Änderung/vorheriger Wert) zugrunde. Anders ausgedrückt: Eine Änderung der Steuerspannung von 100 mV führt zur selben Änderung der Einschaltdauer. Bei der höchsten Vin macht sie jedoch einen viel höheren Prozentsatz der Einschaltdauer aus als bei der niedrigsten Eingangsspannung.

Der unterschiedliche Prozentsatz der Änderung der Einschaltdauer bei derselben Änderung der Steuerspannung hat zur Folge, dass sich bei unterschiedlichen Eingangsspannungen eine andere Verstärkung zwischen Steuer- und Ausgangsspannung des Wandlers ergibt.
Diese Änderungen der Verstärkung zwischen Steuer- und Ausgangsspannung sind eine Funktion von Vin (Bild 5).
Nicht lineare Rampen und ihre Auswirkungen
Betrachten wir nun die Auswirkungen bei einer nicht linearen Rampe. Wenn die Spannung für die Rampe mittels eines Widerstands erzeugt wird, über den ein Kondensator aufgeladen wird, und die Spitzenspannung der Rampe fast so hoch wie die Quellspannung ist, die zur Erzeugung der Rampe dient, hat die Rampe einen deutlich ausgeprägten Kurvenverlauf. In diesem Fall und bei Verwendung derselben Schaltung, mit Ausnahme der Rampenform, erhalten wir bei der höchsten Eingangsspannung Vin eine geringere Verstärkung zwischen Steuer- und Ausgangsspannung. Dies liegt darin begründet, dass die kurvenförmige Rampe an diesem Punkt steiler verläuft, sodass die Änderung der Impulsbreite bei einem festen Punkt der Steuerspannung geringer ausfällt als bei der linearen Rampe ist.

Bei der niedrigsten Eingangsspannung Vin zeigt Bild 6 jedoch, dass die kurvenförmige Rampe bei der niedrigen Eingangsspannung weniger steil ansteigt. Somit führt bei der niedrigsten Eingangsspannung eine Änderung der Steuerspannung von 100 mV zu einer erheblich größeren Änderung der Impulsbreite. In Bild 6 ist die Änderung der Impulsbreite nahezu doppelt so groß wie bei der geraden Rampe. Dies deutet darauf hin, dass die Verstärkung zwischen Steuer- und Ausgangsspannung bei nicht linearer Rampe viel größer ausfällt als bei der linearen Rampe. Bei entsprechender Rampenform müsste es demnach möglich sein, im gesamten Eingangsspannungsbereich eine gleichbleibende Verstärkung zu erhalten.
Rampe mit überlagertem Rauschen
Bei der Rampe, die wir abschließend betrachten, handelt es sich um eine lineare Rampe mit überlagertem Rauschen. Da das Rauschen einen dynamischen Charakter aufweist und sich mit den verschiedenen Impulsbreiten ändert, dient diese Rampe nur der Veranschaulichung.

Bild 7 zeigt eine gerade Rampe mit überlagertem Rauschen. Die Rampe ist bewusst so gezeichnet, dass der Anstieg nicht immer monoton verläuft. Bei rauschbehafteten Systemen kann dies zu Problemen für den Entwickler führen. Mit dieser Art der Darstellung soll darauf hingewiesen werden, wie wichtig es ist, das Steuersystem des Wandlers in einem störungsfreien Bereich der Leiterplatte anzuordnen und auf der gesamten Leiterplatte geeignete Maßnahmen zur Reduzierung des Rauschens zu ergreifen.
Es sei noch einmal daran erinnert, dass wir dieselbe Schaltung wie in Bild 2 verwenden. Weil das Rauschen nicht monoton zunimmt, ergeben sich einige besondere Beobachtungen. Erstens lässt sich die Impulsbreite nicht erreichen, die sowohl für die höchste und die niedrigste Eingangsspannung benötigt wird, da die Spannung, die zur Erzeugung der gewünschten Einschaltdauer benötigt wird, an den Punkten A1 und A2 auf der Rampe liegt. Diesen Punkten geht eine höhere Spannung voraus, weil die Rampe unmittelbar vor der gewünschten Einschaltdauer absinkt.
Kleine Ursache und große Wirkung
Wenn die COMP-Spannung den Wert erreicht hat, der zur Erzeugung der Einschaltdauer für den vorhergehenden Fall benötigt wurde, würde sie an den Punkten B1 und B2 ausgelöst, d.h. bevor die gewünschte Impulsbreite erreicht wurde. Dies hängt damit zusammen, dass die Rampenspannung vor diesem Punkt höher als die Comp-Spannung ist und der Komparator beim ersten Auftreten des entsprechenden Wertes ausgelöst wird.
Bei einer geringfügigen Erhöhung der Komparatorspannung führt die Impulsbreite abhängig vom Wert Vin eine Schrittfunktion zu C1 oder C2 aus, wobei beide Werte höher als bei einer linearen Rampe sind. Die Comp-Spannung führt dadurch letztlich kleine Änderungen nach oben und unten aus. Dies hat große Änderungen der Einschaltdauer zur Folge. Diese großen Sprünge der Einschaltdauer bei kleinen Änderungen der Steuerspannung sind gleichbedeutend mit einer unendlichen Verstärkung zwischen Steuer- und Ausgangsspannung in einem kleinen Dynamikbereich des Regelkreis-Betriebsbereiches.
Würden die Komparatorspannungen mit einem nahezu gleichbleibenden, nur leicht ansteigenden Punkt zusammenfallen, wäre das Ergebnis eine sehr hohe lineare Verstärkung. Zur Erinnerung: Würde die Rampe genau flach verlaufen, wäre die dynamische Verstärkung an diesem Punkt unendlich. Dies würde zu Stabilitätsproblemen im Wandler führen.
*John Bottrill ist Senior Applications Manager bei Texas Instruments in Manchester/New Hampshire.
(ID:281538)