Schaltungstipp Vollständig isolierte Leitfähigkeitsmessung
Wir stellen eine Schaltung vor, die die drei Betriebsmodi: Kalibration, Temperatur und Leitfähigkeit für eine genaue Leitfähigkeitsmessung bietet.
Anbieter zum Thema

Die spezifische elektrische Leitfähigkeit ist ein Maß für die Fähigkeit eines Werkstoffes, den elektrischen Strom zu leiten. Der elektrische Leitwert G ist der Kehrwert des Widerstands R. Den Leitwert beschreibt Gleichung 1:
Hierbei gilt: G = Leitwert in Siemens, A = Fläche (Sensor), l = Abstand (Sensor), σ = spezifische Leitfähigkeit des Mediums[S/m]
Typische Anwendungen sind: Messung der Ionisierung einer Flüssigkeit (Wasser), Analyse der Wasserqualität oder chemische Analyse. Hierzu wird ein Sensor in die Flüssigkeit getaucht und mit einer Wechselspannung angeregt, der fließende Strom wird gemessen und hieraus die Leitfähigkeit berechnet (vereinfacht dargestellt). Wichtig ist die Verwendung einer Wechselspannung, um die sogenannte Kondensator- oder Doppelschicht zu vermeiden, die entsteht, wenn eine Gleichspannung anliegt.
Hierbei ziehen die negativ geladenen Elektronen auf der Metallfläche des Sensors die positiv geladenen Ionen an, die eine Art Isolationsschicht bilden, was zur Verfälschung des Messergebnisses führt. Um ein gutes Messergebnis zu bekommen, muss die Schaltung mit dem Sensor kalibriert werden. Die Kalibrierung des Sensors ist notwendig, da das Feld zwischen den Sensorflächen zwar linear verläuft, an den Randflächen jedoch Streufelder entstehen (siehe Bild 2).

Diese Kalibration findet normalerweise beim Sensorhersteller statt. Der Sensor wird in einer sogenannten Eichlösung betrieben und es wird die Zellkonstante K ermittelt. Die Zellkonstante K ist definiert als K = l/A.
Ein weiterer wichtiger Punkt ist die Temperaturabhängigkeit bei der Messung der Leitfähigkeit. Der Temperaturkoeffizient kann bis zu 4%/C° betragen, weshalb immer eine genaue Messung der Temperatur des Mediums erfolgen muss. Wird bei einer Temperatur ungleich 25°C, bei der die Kalibrierung erfolgte, gemessen, muss diese ebenfalls kalibriert werden und dementsprechend ein Korrekturfaktor in die Bestimmung der Leitfähigkeit mit einfließen.
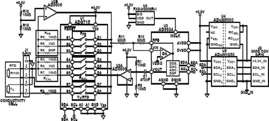
Beschreibung der Schaltung
Im Wesentlichen besteht die gezeigte Schaltung aus vier Blöcken. Der wichtigste Block besteht aus dem Impedanzwandler AD5934, der die Signalerzeugung zur Anregung des Sensors beinhaltet. Dieses Sinussignal ist in einem weiten Frequenzbereich einstellbar. Die ausgegebene Spannung wird über einen Spannungsfolger (U2A) dem Sensor zugeführt. Das vom Sensor zurückgegebene Signal wird über einen Strom-/Spannungswandler (U2B) dem Eingang des AD5934 zugeführt und mit dem internen A/D-Wandler umgesetzt. Mit dem im AD5934 integrierten digitalen Signalprozessor wird eine DFT (diskrete Fouriertransformation) durchgeführt und man erhält für jede Frequenz ein reales und ein imaginäres Datenwort.
Der zweite Block dient zur Kalibration und Einstellung des Messbereichs und besteht aus dem 8-fach Schalter ADG715 und den Widerständen. Der dritte und vierte Block sind für die Isolation zuständig, der ADuM1250 isoliert die I²C-Schnittstelle und der ADuM5000 erzeugt die notwendige, isolierte Versorgungsspannung von 3,3 V. Diese beiden Blöcke sind optional, verhindern aber Fehlströme über die Masseschleife und bieten eine erhöhte Sicherheit für den Bediener.
Die Schaltung bietet drei Betriebsmodi: Kalibration, Temperatur (hier wird der externe PTC gemessen) und Leitfähigkeit.
Die Genauigkeit des Messergebnisses ist, neben der Kompensation der Temperatur, auch abhängig von der Größe des Kalibrationswiderstands RCAL. Dieser sollte möglichst nahe am Bereich der zu messenden Impedanz liegen. Ist die Impedanz des Medium nicht annähernd bekannt, können über den Umschalter drei verschiedene Widerstände für RCAL eingesetzt und damit eine gute Genauigkeit erreicht werden. Als grobe Richtung wird empfohlen, die folgenden Widerstände zu nutzen:
Kleiner Messbereich (µS bis mS): RFB = 1 kΩ, RCAL = 1 kΩ und 10 kΩ
Großer Messbereich (mS bis S): RFB = 100 Ω, RCAL = 100 Ω und 1 kΩ
Damit lässt sich zwischen 25 µS und 200 mS eine Genauigkeit von besser als 1% erreichen.
* Thomas Tzscheetzsch arbeitet als Senior Field Application Engineer bei Analog Devices in München.
(ID:43529783)
