Power-Tipps von TI, Teil 33 LEDs mit höherer Spannung verbessern die Lampen-Effizienz
Man ist sehr daran interessiert, Glühlampen durch Lampen zu ersetzen, die LEDs als Lichtquelle verwenden. Normalerweise wird eine geringe Anzahl (5 bis 9) von LEDs in Reihe geschaltet, und ein Netzteil muss bei Strömen von etwa 350 bis 700mA die Netzspannung in Niedrigspannung (typischerweise einige zehn Volt) umwandeln.
Anbieter zum Thema

Bei Ermittlung der besten Art der Isolierung des Verbrauchers von der Netzspannung sind einige Abwägungen zu machen. Die Isolierung kann entweder im Netzteil oder in der Halterung der LEDs realisiert werden. In diesen Lower-Power-Designs werden LEDs im Allgemeinen galvanisch isoliert, da hierbei ein kostengünstigeres, nicht isoliertes Netzteil verwendet werden kann. Das Bild 1 zeigt einen typischen LED-basierten Lampenersatz. Das Netzteil in diesem Beispiel ist nicht isoliert. Das heißt, dass die Isolierung zum Schutz des Verbrauchers vor hohen Spannungen im Gehäuse statt im Netzteil integriert ist.
Dort ist offenkundig wenig Platz für das Netzteil vorhanden, was hohe Anforderungen an den Entwurf eines solchen Gehäuses stellt. Darüber hinaus befindet sich das Netzteil im Innern des Gehäuses. Dies behindert die Kühlung und macht eine gute Effizienz zu einem Schlüsselfaktor.

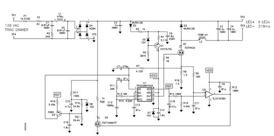
Das Bild 2 zeigt einen nicht isolierten Schaltkreis, der LEDs aus einem 120-Volt-Netz betreibt. Er enthält eine Gleichrichterbrücke, die eine Abwärtsleistungsstufe speist. Der Abwärtswandler ist die umgedrehte Version, bei der sich der Leistungsschalter Q2 auf der Rückführung befindet und die Freilaufdiode D3 an die Quelle angeschlossen ist.
Der Strom wird während der Einschaltzeit des Leistungsschalters über einen Quellenwiderstand geregelt. Während dieser Schaltkreis relativ effizient ist (80 bis 90 Prozent), so weist er doch einige Nachteile auf, die den Wirkungsgrad begrenzen. Der Leistungsschalter muss im eingeschalteten Zustand den vollen Ausgangsstrom führen. Bei ausgeschaltetem Leistungsschalter fließt der Ausgangsstrom durch die Freilaufdiode. Die Spannung an den Strommesswiderständen R8 und R10 beträgt etwa ein Volt.
Diese drei Spannungsabfälle sind im Vergleich zu einer LED-Spannung von 15 bis 30 Volt signifikant und begrenzen die Netzteileffizienz. Insbesondere tragen diese Verluste zum Temperaturanstieg in der Lampenfassung bei. Die Lichtleistung der LED verringert sich mit der Zeit und ist stark von ihrer Betriebstemperatur abhängig.
Beispielsweise nimmt die Lichtleistung einer LED über 50.000 Betriebsstunden bei 70 Grad Celsius um 30 Prozent ab, und bei 80 Grad Celsius kann man mit einer Lebensdauer von lediglich 30.000 Betriebsstunden rechnen. Das Wärmeproblem wird weiter verstärkt, da die Lampen in kegelförmigen Lampenschirmen untergebracht sind, die die Wärme einschließen und eine Konvektionskühlung nicht fördern.
Hersteller von LED-Lampen haben damit begonnen, LED-Lichtquellen mit höherer Spannung zu entwickeln, indem sie mehrere LEDs auf einem gemeinsamen Substrat in Reihe schalten. Durch die höheren Spannungen lassen sich entweder die Kosten senken oder die Netzteileffizienz steigern. Mit diesen Produkten mit höheren Spannungswerten kann eine kostengünstigere Version des Netzteils einfach aus mehreren Gleichrichtern und einem Vorschaltwiderstand realisiert werden.
Bei diesem Ansatz wird zwar ein relativ guter Leistungsfaktor erzielt, jedoch ist der Wirkungsgrad gering, da ein beträchtlicher Teil der Eingangsspannung über dem Vorschaltwiderstand abfällt und dabei Verluste im Bereich von 30 bis 50 Prozent der LED-Leistung entstehen. Dies kann eine Möglichkeit für Anwendungen mit geringerer Leistung sein, bei denen die Größe der wichtigste Faktor ist. Für höhere Leistungen ist dieser Ansatz aufgrund des geringen Wirkungsgrads jedoch ungeeignet.
(ID:32957320)