Anbieter zum Thema
Netzteile mit Aufwärtswandler sind kleiner und effizienter als solche mit Abwärtswandler

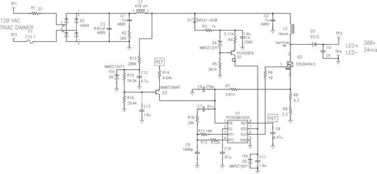
Bild 3 stellt eine andere Alternative mit einem Netzteil mit Aufwärtswandlung vor. Der größte Teil des Schaltkreises ist in beiden Ansätzen identisch. Die Verluste an Schalter, Diode und Strommesswiderstand sind jedoch viel geringer, sodass Wirkungsgrade im Bereich von 90 bis 95 Prozent erzielt werden. Dieser Schaltkreis weist zudem einen guten Leistungsfaktor mit Messwerten von 97 Prozent auf.

Bild 4 zeigt ein Foto der zwei Netzteile, die in den Schaltbildern der Bilder 1 und 2 dargestellt wurden. Auch wenn dieses Netzteil ungefähr die gleiche Ausgangsleistung erzeugt, so gibt es doch mehrere offensichtliche Unterschiede, die sich auf die Größe des Netzteils auswirken. Die Spule des Aufwärtswandlers ist deutlich kleiner, da er nicht so viel Energie speichern muss. Zudem besitzt der Aufwärtswandler einen kleineren Widerstand als der Abwärtswandler.
Bei diesem Widerstand handelt es sich um einen Ersatzlastwiderstand (R20 in Abbildung 2), der verwendet wird, um zu bestimmen, wann in einem Dimmer ein Thyristor (SCR) zündet. Dies ist erforderlich, da die Dimmer über einen Triac mit Entstörkondensator verfügen, der ohne Last eine relativ hohe Spannung in das Netzteil speist. Dies verwirrt das Netzteil und führt zu fehlerhaftem Dimmverhalten.
Am Aufwärtswandler wird ein solcher Widerstand nicht benötigt, da die LEDs über die Boostinduktivität mit dem Eingang verbunden sind und eine ausreichende Last darstellt, sodass obiges Problem hier keine Rolle spielt. Die Rückseite der Platine ist nicht dargestellt, jedoch weist der Abwärtswandler (wie in den Schaltplänen zu sehen ist) mehr einfache Schaltungskomponenten auf. Der Aufwärtswandler ist verlustärmer, was bei Anwendungen mit eingeschränktem Platzangebot, wie beispielsweise LED-Ersatzlampen, von besonderer Bedeutung ist.
Zusammenfassend lässt sich sagen, dass LEDs mit höheren Spannungen zur Verlängerung der Lebensdauer von einschraubbaren LED-Lampen beitragen, indem sie die Verluste und die resultierenden Temperaturanstiege reduzieren. Dies erfolgt durch Austausch des Abwärtswandlers durch einen Aufwärtswandler, was den Wirkungsgrad des Netzteils steigert. Ein Aufwärtswandler weist etwa halb so viele Verluste auf wie ein Abwärtswandler. Darüber hinaus besteht der Aufwärtswandler aus weniger Teilen, erzielt einen besseren Leistungsfaktor und ist kleiner. Zudem wird das Dimmen mit einem Triac vereinfacht.
Weitere Informationen zu dieser und anderen Stromversorgungslösungen finden Sie unter www.ti.com/power-ca..
* * Robert Kollman ist Senior Applications Manager und Distinguished Member of Technical Staff bei Texas Instruments.
(ID:32957320)