FBDi-Kompass Hilfen fürs Materialhandling wie Recycling, Mülltrennung, Wiederverwertung
Was hat die Distribution mit Recycling gemeinsam? Mehr als man zunächst denken mag. Denn der Importeur, oft der Distributor, übernimmt als Quasihersteller die Verantwortung – mit allen rechlichen Konsequenzen.
Anbieter zum Thema

Was hat die Distribution mit Recycling gemeinsam? Mehr als man zunächst denken mag, schließlich versteht man im umgangssprachlichen Gebrauch unter Recycling sowohl Abfall als auch Wiederverwertung. Beidem liegt die Mülltrennung zu Grunde, ohne die gar nichts geht. Voraussetzung auf Unternehmensseite sind in die internen betriebswirtschaftlichen Abläufe eingegliederte Speziallösungen.
Geregelt wird die abfallwirtschaftliche Organisation über rechtliche Verordnungen wie REACh, RoHS, ElektroG, Verpackungsverordnung und viele andere. Sie stellen Hersteller, Distributoren und Kunden mitunter vor große Herausforderungen bei der korrekten Beachtung.
Bis vor wenigen Jahren war Konformität mit bestehenden Gesetzen und Regularien weitestgehend Sache der Hersteller von Produkten, heute betrifft sie verschiedenste Akteure entlang der Supply Chain. Auf sie kommen mehr und mehr zentrale Verantwortungen hinzu, denn der Fortschritt der Automatisierung treibt die Nachfrage nach elektronischen Bauelementen weiter voran, die eine zentrale Rolle in Elektro-/Elektronikgeräten spielen.
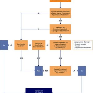
Das trifft auch die Distribution in ihrer Schlüsselstelle zwischen Hersteller und Kunde. Immerhin decken alleine die Mitglieder im FBDi (Verband der Bauelemente Distribution) rund 70% des deutschen Distributionsumsatzes ab. Tatsache ist: Wenn man in Europa ein Grundprodukt bzw. Endgerät importiert bzw. ‚In-Verkehr bringt‘, bleibt die Grundverpflichtung nach wie vor beim Hersteller, aber der Importeur – und damit oftmals der Distributor – übernimmt als Quasihersteller automatisch die Verantwortung vom ursprünglichen Hersteller. Konsequenterweise muss er alle rechtlichen Verpflichtungen daraus einhalten.
Was die zu übernehmenden Aufgaben und Verantwortungen betrifft, bestehen unter allen Mitspielern der Liefer- und Wertschöpfungskette sehr unterschiedliche Auffassungen und verwirrende Interpretationen. In seiner Schlüsselposition merkt der Distributor dies besonders deutlich. Zugleich nimmt die Flut an Verordnungen und Gesetzen betreffend produktbezogener Anforderungen nicht ab. Diese zwei Gründe waren ausschlaggebend für die Erarbeitung des „FBDi Umwelt- und Compliance Kompass“ als Leitfaden für das Handling von Verordnungen und Direktiven. Er verfolgt das Ziel, über die gesamte Lieferkette hinweg ein gemeinsames Verständnis und eine ‚gleiche Sprache‘ als harmonisierte Grundlage zur Bewertung von Produkten zu schaffen.
Mit RoHS2 und WEEE2 auf neuestem Stand
Bereits in zweiter Auflage bündelt der FBDi-Kompass das Fachwissen des Arbeitskreises Umwelt&Compliance und untermauert dessen Position als Informationsvermittler für den Umgang mit EU-Direktiven, beispielsweise für ein gezieltes Materialhandling. Dies umso mehr, als er bereits auf die neuen WEEE2 (Waste Electrical and Electronic Equipment)- und RoHS2 (Restriction of Hazardous Substances)-Direktiven abgestimmt ist.
Denn beide Richtlinien beinhalten wichtige Neuerungen für die abfallwirtschaftliche Organisation: So unterliegen der RoHS2-Richtlinie (2011/65/EU) die Elektrogeräte in Bezug auf RoHS nun der CE-Kennzeichnungspflicht, und die geforderte EU-Konformitätserklärung muss auf Basis einer technischen Dokumentation erfolgen. Anstelle von Messungen (wie bislang) liegt der Fokus bei Produktüberprüfungen durch die Marktaufsichtsbehörden nun auf den Qualitätssicherungsprozessen der Hersteller bzw. Importeure (Distributoren). Die Hersteller übernehmen die volle Produktverantwortung und müssen die Konformitätsbewertung eigenverantwortlich durchführen, der Importeur muss dieses dann sicher stellen.
Wenn aus jedem Elektro-/ Elektronikgerät am Ende seiner Lebenszeit Elektroschrott wird, greift die WEEE2-Richtlinie 2012/19/EU, die die Rücknahme von Altgeräten vorschreibt. In Deutschland ist sie noch nicht im Gesetz über das Inverkehrbringen, die Rücknahme und die umweltverträgliche Entsorgung von Elektro- und Elektronikgeräten (ElektroG) umgesetzt. Ihr Anwendungsbereich beinhaltet Informationspflichten gemäß den aus RoHS2 resultierenden Substanzverboten in Bezug auf Recycling und Verwertung. Wenn zum 15. August 2018 von bislang zehn (Anhang II) auf sechs Kategorien (Anhang III) umgestellt wird, finden sich viele Geräte in einer neuen, oder sogar erstmalig in einer, Kategorie wieder – einschließlich neuer Anforderungen bei den jeweiligen nationalen Registrierungsanforderungen. Das heißt, Hersteller müssen ihr Berichtwesen (Input-Meldungen) umfangreich und kostenintensiv umstellen.
(ID:42981338)