Bei Power-over-Ethernet werden gleichzeitig über ein und dieselbe Leitung sowohl die Datenübertragung als auch die Stromversorgung realisiert. Teil 2 des Beitrags erläutert nun die Implementierung eines GigaBit-Ethernet-USB-Adapters mit integrierter PoE-Funktion als Referenzdesign.
Power over Ethernet: Der zweite Teil dieses Artikels beschreibt die Implementierung des Referenzdesigns RD022 und beleuchtet unter anderem die Blockschaltung der PD-Schnittstelle, den Aufbau der primärseitigen Stromversorgung (PSE) und den Entwurf und Aufbau des Adapter-Boards.
PD-Schnittstelle: Die Blockschaltung der PD-Schnittstelle ist exemplarisch mit einem von vier Kanälen in Bild 3 dargestellt. Signaltechnisch betrachtet, ist die Schaltung identisch mit der Schnittstelle ohne PoE. Um zugleich die Stromversorgung über das Ethernet-Kabel zur Versorgung des Gerätes zu realisieren, müssen einige schaltungstechnische Erweiterungen implementiert werden.
Hinzugefügt wird eine weitere Gleichtakt-Drossel zum PHY. Diese Drossel entkoppelt den PHY HF-technisch. Störungen, die von der Kabelseite zur Schnittstelle gelangen, sind auf der Sekundärseite des Übertragers im Gleichtakt. Bei Betrieb mit PoE werden durch den DC/DC-Wandler zusätzliche Störungen erzeugt, die die Datenübertragung beeinträchtigen können. Die Drossel CM2 in Bild 3 reduziert diese Störungen.
Die Drosseln CM1 und CM2 sind trifilar gewickelt; d.h. alle drei Wicklungspakete sind auf einem gemeinsamen Kern, um Gleichtakt-Störungen zu dämpfen. Primärseitig zum Kabel wird der Mittelabgriff des Übertragers zur Auskopplung des Versorgungsstroms und der Bob-Smith-Terminierung über die Drossel geführt, um eine Entkopplung der Stromversorgung zum Ethernet-Kabel zu erreichen.
Der trifilare Wicklungsaufbau kompensiert das Magnetfeld und vermeidet dadurch eine Magnetisierung des Kerns durch den Versorgungsstrom. Sekundärseitig wird durch den trifilaren Aufbau der Drossel CM2 im hochfrequenten Bereich (typ. ab 10 kHz) eine Entkopplung zum PHY erreicht.
Bild 4 zeigt die Einfügedämpfung (S21) im Gleichtakt zwischen J7/J8 (Eingang an RJ45-Buchse) zu den Pins D4 (Ausgang an D4+/CD4/D4–). Gemessen wurde am „1 Port RJ45 Through Hole 10/100/1000 Base-T, AutoMDIX, Power-over-Ethernet+ (PoE+) Module”, WE-RJ45LAN HPLE, Order-No: 7499511002A.
Die Einfügedämpfung beträgt im Frequenzbereich bis 100 MHz mindestens 20 dB und kann so Störungen, die über das Ethernet-Kabel typischerweise im Frequenzbereich von einigen kHz bis 50 MHz liegen, wirkungsvoll dämpfen. Der Messaufbau mit Spektrum-Analysator ist in Bild 5 dargestellt.
Primärseitige Stromversorgung für das PD
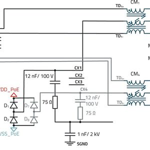
Die Stromversorgung für das PD (Powered Device) wird über die Gleichtakt-Drosseln ausgekoppelt. Die Drosseln verhindern eine Dämpfung des Nutzsignals. In Bild 6 ist die Prinzipschaltung dargestellt.
Parallel zum Bob-Smith-Impedanzabschluss sind vier Diodenpärchen angeordnet, die je nach Versorgungstopologie von mindestens zwei Leitungspaaren die Stromversorgung auskoppeln. Über die Dioden wird dann der DC/DC-Wandler versorgt.
In Bild 7 wird dann die Spannung von den Diodenpärchen über ein EMI-Filter zum PoE-DC/DC-Controller geführt. Der Controller ist in Sperrwandler-Topologie (Flyback) aufgebaut.
Die Stromversorgung für die Controller-Elektronik muss den Isolationsanforderungen von IEEE 802.3-2005, Abschnitt 10, Verweis 4 entsprechen. Um diese Anforderung zu erfüllen, muss das sekundärseitige „VOUT“-Stromversorgungssystem von der Primärseite (Ethernet-Kabel) mit einer Spannungsfestigkeit von mindestens 1500 Veff isoliert sein.
Die ungeregelte Spannung gelangt zum EMI-Filter, der hochfrequente Störungen dämpft und einen zusätzlichen Transientenschutz umfasst. Der PoE-DC/DC-Controller regelt die Eingangsspannung (VDD/VSS), die über den Übertrager (Bild 7) galvanisch getrennt wird. Nach dem Gleichrichter steht die geregelte Ausgangsspannung (VOUT) zur Verfügung.
Der Massebezug wird per Übertrager getrennt, an der Primärseite des Übertragers ist der Massebezug „AGND“, auf der sekundären Seite „GND“. Der Übertrager (750311320) hat zwischen Primär- und Sekundärseite eine Spannungsfestigkeit von 1.500 Veff. Die Feedback-Schleife zur Regelung der Ausgangsspannung wird mit einem Optokoppler galvanisch getrennt. Der hier verwendete Optokoppler WL-OCPT (140356145100) hat eine Isolationsspannungsfestigkeit von 3.750 Veff. Bild 8 zeigt einen schematischen Aufbau der Leiterplatte bezüglich der galvanisch getrennten Bereiche.
Leitkongress zu Trends und Einsatz moderner Steckverbinder
Der Anwenderkongress Steckverbinder beleuchtet praxisorientiert technische Aspekte beim Design und Einsatz moderner Steckverbinder. In Praxis-Workshops vermitteln hochkarätige Experten elektrotechnische Grundlagen, spezifisches Knowhow und helfen bei der Auswahl des richtigen Steckverbinders.
Der Kongress ist eine in Europa einzigartige Veranstaltung, die sich den Themen rund um das Steckverbinder-Design, Design-in, Werkstoffe, Qualifizierung und Einsatz von Steckverbindern widmet.
Der GB-Ethernet-USB-Adapter mit PoE wurde als „integrierte Variante“ entwickelt, so dass im Bereich der Ethernet-Schnittstelle das Anpassungsnetzwerk und der Induktivitätenblock, bestehend aus Gleichtakt-Drosseln und -Übertragern mit in das Gehäuse der RJ-45 Buchse integriert sind (Bild 9).
Stand: 08.12.2025
Es ist für uns eine Selbstverständlichkeit, dass wir verantwortungsvoll mit Ihren personenbezogenen Daten umgehen. Sofern wir personenbezogene Daten von Ihnen erheben, verarbeiten wir diese unter Beachtung der geltenden Datenschutzvorschriften. Detaillierte Informationen finden Sie in unserer Datenschutzerklärung.
Einwilligung in die Verwendung von Daten zu Werbezwecken
Ich bin damit einverstanden, dass die Vogel Communications Group GmbH & Co. KG, Max-Planckstr. 7-9, 97082 Würzburg einschließlich aller mit ihr im Sinne der §§ 15 ff. AktG verbundenen Unternehmen (im weiteren: Vogel Communications Group) meine E-Mail-Adresse für die Zusendung von redaktionellen Newslettern nutzt. Auflistungen der jeweils zugehörigen Unternehmen können hier abgerufen werden.
Der Newsletterinhalt erstreckt sich dabei auf Produkte und Dienstleistungen aller zuvor genannten Unternehmen, darunter beispielsweise Fachzeitschriften und Fachbücher, Veranstaltungen und Messen sowie veranstaltungsbezogene Produkte und Dienstleistungen, Print- und Digital-Mediaangebote und Services wie weitere (redaktionelle) Newsletter, Gewinnspiele, Lead-Kampagnen, Marktforschung im Online- und Offline-Bereich, fachspezifische Webportale und E-Learning-Angebote. Wenn auch meine persönliche Telefonnummer erhoben wurde, darf diese für die Unterbreitung von Angeboten der vorgenannten Produkte und Dienstleistungen der vorgenannten Unternehmen und Marktforschung genutzt werden.
Meine Einwilligung umfasst zudem die Verarbeitung meiner E-Mail-Adresse und Telefonnummer für den Datenabgleich zu Marketingzwecken mit ausgewählten Werbepartnern wie z.B. LinkedIN, Google und Meta. Hierfür darf die Vogel Communications Group die genannten Daten gehasht an Werbepartner übermitteln, die diese Daten dann nutzen, um feststellen zu können, ob ich ebenfalls Mitglied auf den besagten Werbepartnerportalen bin. Die Vogel Communications Group nutzt diese Funktion zu Zwecken des Retargeting (Upselling, Crossselling und Kundenbindung), der Generierung von sog. Lookalike Audiences zur Neukundengewinnung und als Ausschlussgrundlage für laufende Werbekampagnen. Weitere Informationen kann ich dem Abschnitt „Datenabgleich zu Marketingzwecken“ in der Datenschutzerklärung entnehmen.
Falls ich im Internet auf Portalen der Vogel Communications Group einschließlich deren mit ihr im Sinne der §§ 15 ff. AktG verbundenen Unternehmen geschützte Inhalte abrufe, muss ich mich mit weiteren Daten für den Zugang zu diesen Inhalten registrieren. Im Gegenzug für diesen gebührenlosen Zugang zu redaktionellen Inhalten dürfen meine Daten im Sinne dieser Einwilligung für die hier genannten Zwecke verwendet werden. Dies gilt nicht für den Datenabgleich zu Marketingzwecken.
Recht auf Widerruf
Mir ist bewusst, dass ich diese Einwilligung jederzeit für die Zukunft widerrufen kann. Durch meinen Widerruf wird die Rechtmäßigkeit der aufgrund meiner Einwilligung bis zum Widerruf erfolgten Verarbeitung nicht berührt. Um meinen Widerruf zu erklären, kann ich als eine Möglichkeit das unter https://contact.vogel.de abrufbare Kontaktformular nutzen. Sofern ich einzelne von mir abonnierte Newsletter nicht mehr erhalten möchte, kann ich darüber hinaus auch den am Ende eines Newsletters eingebundenen Abmeldelink anklicken. Weitere Informationen zu meinem Widerrufsrecht und dessen Ausübung sowie zu den Folgen meines Widerrufs finde ich in der Datenschutzerklärung, Abschnitt Redaktionelle Newsletter.
Der Gigabit-Ethernet-Controller LAN7800 USB 3.1 verbindet die USB-Schnittstelle mit der Ethernet-Schnittstelle, als „Brücke“ (Bild 10). Somit sind für die Schaltung der Schnittstellen die signaltechnischen Anpassungen und Entkopplungen zu realisieren. Die Stromversorgung muss über das Ethernet-Kabel ausgekoppelt und mit einem DC/DC-Controller entsprechend geregelt werden. Der DC/DC-Controller übernimmt auch die Detektion und Klassifikation des Power Devices (PD). USB-seitig wird mit einem linearen DC/DC-Controller (LDO) die für den LAN7800 und das EEPROM notwendige Versorgungsspannung von 3,3 V erzeugt. Der LAN7800 benötigt für die Firmware ein zusätzliches 4-kBit-EEPROM.
Die Schaltung des kompletten Adapters ist im Referenzdesign RD022 [4, Bilder 11 und 12] dargestellt. Außerdem sind dort der USB-Ethernet-Controller, die Beschaltung der USB-3.1-Schnittstelle und der Ethernet-Schnittstelle sowie die Stromversorgung für PoE im Detail beschrieben. Schließlich wird auch das EMV-Design für die Evaluierung ausführlich erläutert. (kr)
[4] Zenkner, H.: „GB PoE+-Ethernet-USB“-Adapter für industriellen Einsatz unter EMV-Gesichtspunkten, Referenzdesign RD022, Würth Elektronik: www.we-online.de/RD022