Schaltungstipp Galvanisch isolierte LVDS-Schnittstellenschaltung
LVDS ist ein etablierter Standard (TIA/EIA-644) für die schnelle und stromsparende Punkt-zu-Punkt-Kommunikation. Der LVDS-Standard wird in Messtechnik- und Steuerungsanwendungen eingesetzt, um große Datenmengen über Backplanes oder kurze Kabelverbindungen zu übertragen. Außerdem dient er zur Verteilung schneller Taktsignale an unterschiedliche Bereiche einer Schaltung.
Anbieter zum Thema

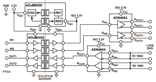
Die Schaltung in Bild 1 zeigt die galvanische Isolation einer LVDS-(Low Voltage Differential Signaling)-Schnittstelle. Zu den Vorteilen bei der galvanischen Isolation einer LVDS-Schnittstelle zählen der Schutz bei Fehlern (Sicherheitsisolation) und eine erhöhte Robustheit (Funktionsisolation).
Der ADuM3442 sorgt für die digitale Isolation der Logik-Eingänge am LVDS-Treiber ADN4663 und an den Logik-Ausgängen des LVDS-Empfängers ADN4664. Durch die isolierte Stromversorgung mit dem ADuM5000 werden eine Reihe von Herausforderungen bei der Isolation von LVDS-Verbindungen in Industrie- und Messtechnikanwendungen erfüllt. Dazu zählen:
- Isolation der Logiksignale zu/von den LVDS-Treibern/Empfängern. Dies gewährleistet eine Standard-LVDS-Kommunikation auf der Bus-Seite der Schaltung.
- Hochintegrierte Isolation mit zwei zusätzlichen „Wide-Body“ SOICs, dem ADuM3442 und dem ADuM5000, zur Isolation der Standard LVDS-Bauteile ADN4663 und ADN4664.
- Geringe Stromaufnahme gegenüber herkömmlicher Isolation mit Optokopplern. Low-Power-Betrieb ist ein Leistungsmerkmal von LVDS-Applikationen.
- Mehrere isolierte Kanäle. In LVDS-Applikationen dienen parallele Kanäle zur Maximierung des Datendurchsatzes. Diese Schaltung demonstriert eine vierkanalige Isolation (in diesem Fall zwei Übertragungs- und zwei Empfangskanäle).
- High-Speed-Betrieb; die Isolation arbeitet mit bis zu 150 MBit/s und erfüllt so die Basis-LVDS-Geschwindigkeitsanforderungen.
Die Schaltung in Bild 1 isoliert einen zweikanaligen LVDS-Leitungstreiber und einen zweikanaligen LVDS-Empfänger. So sind zwei komplette Übertragungs- und Empfangspfade auf einem Board möglich.
Schaltungsbeschreibung
Anwendungen für isolierte LVDS-Schnittstellen sind die Schutzisolation und/oder Funktionsisolation von Board-zu-Board-, Backplane- und Leiterplatten-Kommunikationsverbindungen. Ein Beispiel für die Schutzisolation ist ein System mit einer LVDS-Backplane, bei dem eine oder mehrere Einsteckkarten Transienten mit hohen Spannungen ausgesetzt sein können. Die Isolation der LVDS-Schnittstelle stellt sicher, dass solche Fehlersituationen keine anderen Schaltungen im System beeinträchtigen.
Ein Beispiel einer Applikation, bei der die Funktionsisolation vorteilhaft ist, ist Messequipment. Bei der Isolation von LVDS-Verbindungen, zum Beispiel zwischen einem A/D-Wandler und einem FPGA, kann eine potenzialfreie Massefläche entstehen, welche die Integrität von Messdaten erhöht und Rückkopplungen auf den Rest der Applikation minimiert.
Bild 2 zeigt die isolierte LVDS-Schnittstellenschaltung, die zwei Sendekanäle (CMOS/TTL zu LVDS) und zwei Empfangskanäle (LVDS zu CMOS/TTL) isoliert. Die Signale können für Datenraten bis 150 MBit/s isoliert werden. Die Spezifikation des ADuM3442 hinsichtlich maximaler Pulsbreitenverzerrung bleibt dabei erhalten. 
(ID:37410220)