Elektromagnetische Verträglichkeit GaN-basierende Bordladegeräte als Maßnahme gegen leitungsgeführte Störgrößen in Elektrofahrzeugen

Von Brent McDonald* 7 min Lesedauer

Anbieter zum Thema

Das Bordladegerät (On-Board Charger, OBC) ist ein zentrales Element eines jeden Elektrofahrzeugs. Zur Platz- und Gewichtsreduzierung wird hier oft auf Wide-Bandgap-Halbleiter wie Galliumnitrid (GaN) zum Implementieren der Leistungswandlung zurückgegriffen.

Bild 1: Hardwaremäßige Umsetzung des OBC mit flüssigkeitsgekühlter Kühlplatte. (Bild:  Texas Instruments)
Bild 1: Hardwaremäßige Umsetzung des OBC mit flüssigkeitsgekühlter Kühlplatte.
(Bild: Texas Instruments)

Aufgrund ihrer niedrigen Ausgangskapazität COSS können GaN-Schalter schneller und effizienter schalten als traditionelle MOSFETs auf Siliziumbasis, was es wiederum ermöglicht, das Volumen des OBC drastisch zu reduzieren. Allerdings lässt die höhere Schaltgeschwindigkeit Bedenken hinsichtlich der elektromagnetischen Störaussendungen (EMI) aufkommen.

Dieser Beitrag befasst sich mit den EMI-Anforderungen gemäß CISPR 32 (Comité International Spécial des Perturbations Radioélectriques). Dabei werden bewährte Messmethoden zum Einholen verlässlicher Daten angesprochen, die Auswirkungen von GaN-Halbleitern auf das EMI-Spektrum betrachtet und Ideen dazu beleuchtet, wie sich die beobachteten Probleme im Zusammenhang mit leitungsgeführten Störaussendungen beheben lassen.

Bildergalerie
Bildergalerie mit 5 Bildern

Das System im Überblick

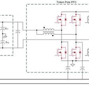
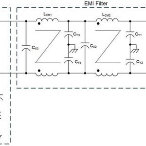
Bild 1 zeigt den Aufbau eines OBC mit Kühlplatte, in Bild 2 ist dessen Schaltbild zu sehen. Die Leistungsfaktorkorrektur (Power Factor Correction, PFC) besteht aus zwei um 180° phasenversetzt arbeitenden Zweigen mit einer fest eingestellten Schaltfrequenz von jeweils 120 kHz. Die CLLLC-Stufe (Capacitor-Inductor-Inductor-Inductor-Capacitor) arbeitet mit variabler Frequenz (250 bis 800 kHz) und kommt bei Volllast (6,6 kW) auf eine nominelle Betriebsfrequenz von ca. 500 kHz. Das System ist mit Flüssigkeitskühlung ausgestattet und besitzt eine Kühlplatte aus Aluminium (in Bild 2 unten dargestellt). Im Zusammenhang mit dem EMI-Thema ist diese Kühlplatte von besonderer Bedeutung, da sie mit der Masse (Erde) verbunden ist. Jede parasitäre Kapazität zu dieser Platte ist somit eine potenzielle Quelle von Gleichtakt-Störgrößen. In Bild 2 sind die Filterstruktur sowie die relevanten Verbindungen zur AC-Quelle und zum OBC erkennbar. Der Filter ist zweistufig mit einer differenziellen Induktivität, die sich aus der Streuinduktivität der Gleichtaktdrosseln ergibt.

Design des EMI-Filters

Bei den elektromagnetischen Störgrößen ist zwischen differenziellen und Gleichtakt-Störgrößen zu unterscheiden. In einem OBC-System stellt der Eingangsstrom der PFC-Stufe die Hauptursache für differenzielle Störgrößen dar, während Gleichtakt-Störgrößen aus der PFC- und der CLLLC-Stufe resultieren können. In Bild 2 sind die parasitären Kapazitäten zwischen den Schaltknoten und der Kühlplatte, zwischen der primärseitigen und der sekundärseitigen Masse und der Kühlplatte sowie zwischen der Primär- und der Sekundärwicklung des CLLLC-Übertragers eingezeichnet. Alle diese parasitären Kapazitäten können Gleichtakt-Störströme im System erzeugen oder diese beeinflussen [1].

Basierend auf Schätzwerten der parasitären Kapazitäten, lassen Simulationen erkennen, dass die rein differenziellen Störgrößen nur mit dem Eingangskondensator CX1 (2,2 µF) rund 110 dBµV betragen. Die reinen Gleichtakt-Störgrößen wiederum machen ohne Gleichtaktfilter etwa 115 dBµV aus (bei ca. 350 kHz). Mit einem zweistufigen Filter, wie in Bild 2 gezeigt, lässt sich das EMI-Niveau so weit drücken, dass es die Grenzwerte gemäß CISPR 32 unterschreitet [2]. Die Gleichtaktimpedanz von LCM1 und LCM2 in Bild 2 beträgt bei 350 kHz ungefähr 3 kΩ, und ihre Streuinduktivitäten von jeweils rund 6,4 µH werden zur Dämpfung der differenziellen Störgrößen genutzt.

Bei den in Bild 2 eingezeichneten Kondensatoren CX1 und CX2 handelt es sich um 2,2-µF-Folienkondensatoren zur Abschwächung differenzieller Störgrößen, während die beiden Keramik-Kondensatoren CY3 und CY4 (je 4,7 nF) gegen Gleichtakt-Störgrößen eingesetzt werden. Im Idealfall sollte der so konzipierte Filter die rein differenziellen und die Gleichtakt-Störgrößen um mehr als 65 dBµV reduzieren, sodass das EMI-Niveau die Norm CISPR 32 erfüllen müsste.

Bei hohen Frequenzen sowie in Praxistests gilt es jedoch einige weitere Herausforderungen zu bewältigen.

Der Messaufbau

Die Anordnung der Messinstrumente ist entscheidend, um die EMI-bedingten Herausforderungen zu verstehen. Die wichtigsten Elemente gehen aus Bild 3 hervor. Der OBC benötigt eine Versorgungsspannung von 12 V für die Regelungs- und Bias-Schaltungen. Da diese Bias-Versorgung nicht von der zu prüfenden Schaltung selbst erzeugt wird, ist für den Betrieb eine Hilfsstromversorgung erforderlich.

Bevor über die Stromversorgung entschieden wird, sollte beachtet werden, dass jedes Tischsystem für den Laboreinsatz über eigene Y-Kondensatoren verfügt. Diese wiederum bilden einen potenziellen Stromweg für Gleichtaktströme innerhalb des OBC. Allerdings sind diese Kondensatoren nicht Bestandteil des geprüften Systems, sodass ihr Einfluss als Fehler in die EMI-Messungen eingeht. Abhilfe gegen dieses Problem lässt sich durch Wahl einer Stromversorgung schaffen, die gut gegen Masse isoliert ist (in diesem Fall ein 12-V-Akku).

Das gleiche Problem stellt sich bei der an den OBC angeschlossenen Last, weshalb die Verwendung einer resistiven Load Bank notwendig ist. In der Darstellung des Messaufbaus nicht berücksichtigt ist der PC, der zum Konfigurieren des OBC verwendet, aber vor dem EMI-Scan entfernt wurde.

Ergebnisse

Während der Messungen ergaben sich mehrere Herausforderungen. So wurde in den ersten Tests versucht, eine EMI-Charakterisierung durchzuführen, während die elektronische Last, die Hilfsstromversorgung und ein PC an den OBC angeschlossen waren. Dies aber ergab Probleme infolge der vielen Masse-Rücklaufwege über das Prüfequipment und den PC. Alle diese Geräte enthalten nämlich Y-Kondensatoren, über die Gleichtakt-Störgrößen fließen können. Nachdem der PC während der Tests abgeklemmt, eine Batterie als Hilfsstromversorgung genutzt und auf eine resistive Last gewechselt wurde, konnten diese Stromwege eliminiert werden.

Jetzt Newsletter abonnieren

Verpassen Sie nicht unsere besten Inhalte

Mit Klick auf „Newsletter abonnieren“ erkläre ich mich mit der Verarbeitung und Nutzung meiner Daten gemäß Einwilligungserklärung (bitte aufklappen für Details) einverstanden und akzeptiere die Nutzungsbedingungen. Weitere Informationen finde ich in unserer Datenschutzerklärung. Die Einwilligungserklärung bezieht sich u. a. auf die Zusendung von redaktionellen Newslettern per E-Mail und auf den Datenabgleich zu Marketingzwecken mit ausgewählten Werbepartnern (z. B. LinkedIn, Google, Meta).

Aufklappen für Details zu Ihrer Einwilligung

Als das Masseverbindungs-Problem bei der Messanordnung behoben war, blieb noch die Notwendigkeit, das Spektrum deutlich zu erweitern. In Bild 3 ist zu sehen, dass ein Filter mit der AC-Quelle in Reihe geschaltet ist. Gemessen werden sollen schließlich nur die vom OBC erzeugten Störgrößen, während jede Störgröße aus der AC-Quelle unerwünscht ist. Nachdem feststand, dass die AC-Quelle einen nicht zu vernachlässigenden Umfang an Störgrößen in das gemessene Spektrum einbrachte, wurde der besagte Filter in die Verbindung zur AC-Quelle eingefügt, um zu verhindern, dass leitungsgeführte Störgrößen aus der Quelle die Messung der EMI-Signatur des OBC verfälschen.

Ganz am Beginn der Systementwicklung gab es einen weiteren, in Bild 2 nicht dargestellten X-Kondensator im EMI-Filter, der in Bild 4 mit CX0 bezeichnet ist. Dieser Kondensator war Bestandteil eines 240-kHz-Resonanzkreises, der aus CX0, der parasitären Induktivität der Verbindung zwischen Filter und OBC (LP1 und LP2) und CX1 bestand. Wie bereits angemerkt, arbeiten die beiden PFC-Zweige mit jeweils 120 kHz und um 180° phasenversetzt, weshalb die Grundfrequenz des von der PFC-Stufe generierten Stroms 240 kHz beträgt. Da die Resonanz mit genau dieser Frequenz erfolgte, kam es zu einer signifikanten Amplitudenzunahme der 240-kHz-Komponente des Spektrums. Durch das Entfernen von CX0 ließ sich diese Resonanz allerdings beseitigen.

Das nächste Problem stellten Störgrößen dar, die den EMI-Filter umgingen. Als Abhilfe wurde der EMI-Filter mit einer Abschirmung versehen, und es wurden geschirmte Verbindungskabel eingesetzt, um das Problem zu lösen. Zum Zweck der Abschirmung wurde der gesamte EMI-Filter anders als CX1 von der Hauptplatine entfernt und in ein geschirmtes Gehäuse eingebaut. Schließlich wurden die Y-Kondensatoren CY5 und CY6 mit einer Kapazität von jeweils 4,7 nF auf der Hauptplatine in nächster Nähe der Stelle platziert, an der die Masse der Hauptplatine mit der Kühlplatte verbunden ist. Durch Hinzufügen dieser Kondensatoren gelang es, das EMI-Spektrum oberhalb von 5 MHz entscheidend einzudämmen. Bild 5 zeigt den finalen Filter mit den zusätzlichen Y-Kondensatoren.

Die abschließend erreichte EMI-Performance geht aus Bild 6 hervor. Es verbleibt lediglich eine geringfügige Resonanz bei 10 MHz. Um diese zu bekämpfen, könnten die Hochfrequenz-Eigenschaften der Gleichtakt-Induktivität der zweiten Filterstufe verbessert, das Leiterplatten-Layout überarbeitet oder eine weitere Stufe hinzugefügt werden, die mit Ferritperlen oder kleinen Gleichtaktdrosseln zum Ausfiltern hochfrequenter Störgrößen bestückt ist.

Zusammenfassung

Die EMI-Signatur eines Systems wird in hohem Maße von seinen elektrischen Eigenschaften und seiner physischen Konstruktion bestimmt. Aus diesem Grund ist es schwierig, ein für alle Anwendungsfälle geeignetes Patentrezept zur erfolgreichen Eindämmung elektromagnetischer Störgrößen anzugeben.

Allerdings lassen sich aufgrund der in diesem Beispiel gefundenen Problemlösungen durchaus einige wichtige Punkte hervorheben:

  • Die Masseverbindung ist der wichtigste Aspekt beim Design und beim Testen des Filters. Um die Störgrößen erfassen und eindämmen zu können, ist es unerlässlich, sämtliche Stromrücklaufwege des jeweiligen Systems zu verstehen.
  • Der Schaltplan sagt keineswegs alles über ein System aus. Auf dem Papier mag ein Filter tatsächlich die benötigte Dämpfung bieten, aber in der Realität wird er unberücksichtigte parasitäre Kapazitäten und gegenseitige Induktivitäten aufweisen, die als Kopplungspfade wirken können. Diese Pfade wiederum können das EMI-Management sehr erschweren, und zwar nicht nur bei hohen, sondern auch bei niedrigen Frequenzen. Nicht vergessen werden darf ebenfalls, dass es Unterschiede zwischen Kleinsignal- und Großsignalverhalten geben kann. Ein Filter verhält sich bei geringen Stromamplituden möglicherweise völlig anders als bei hoher Last.
  • Mit GaN-Halbleitern lässt sich die Leistungsdichte von Stromversorgungen anheben, ohne das EMI-Spektrum negativ zu beeinflussen. Auch wenn in diesem Beitrag nicht auf die mit GaN mögliche Verbesserung der Leistungsdichte eingegangen wurde, ließ sich doch zeigen, dass es mit konventionellen EMI-Eindämmungsstrategien möglich ist, etwaige Folgewirkungen höherer Anstiegsraten oder Schaltfrequenzen in den Griff zu bekommen. Tatsächlich lässt sich aus den erfassten Daten entnehmen, dass die EMI-Probleme bei diesem Design gravierender waren als bei einer siliziumbasierten Lösung. Möglicherweise ist dies sogar die wichtigste Erkenntnis, denn durch Entkräftung entsprechender Bedenken dürfte sich die Akzeptanz der GaN-Technik steigern lassen.

Das zugehörige Referenzdesign (GaN-Based, 6.6-kW Bidirectional Onboard Charger Reference Design) umfasst neben Schaltplan und Layout auch die Testergebnisse, die mit den GaN-FETs von TI möglich sind. (tk)

Literaturnachweis

[1] Yongbin Chu, Ashish Kumar und Yogesh Ramadass: „Common-Mode EMI Cancellation in Full-Bridge Based Isolated DC-DC Converters”, veröffentlicht in 2021 IEEE Applied Power Electronics Conference and Exposition (APEC), 14. bis 17. Juni 2021, pp. 284-291. doi: 10.1109/APEC42165.2021.9487124.

[2] „Electromagnetic Compatibility of Multimedia Equipment – Emission Requirements.” CISPR 32: 2015. CISPR: Genf (Schweiz), Oktober 2019.

* Brent McDonald ist System Engineer Power Supply Design Services bei Texas Instruments.

Artikelfiles und Artikellinks

(ID:50021029)