LED-Beleuchtung Baustein verspricht treiberlose Ansteuerung der LED
Der Baustein IC EL01 für LED-Beleuchtungen hebt die Standardfrequenzen auf 100 Hz an und das Flackern ist für das menschliche Auge nicht mehr sichtbar. Schaltnetzteile sollen damit überflüssig werden.
Anbieter zum Thema

Die eigentliche Schwachstelle einer LED-Beleuchtung ist ihre Stromversorgung. Um die Effizienzvorteile der LED voll auszuschöpfen und Produktionskosten zu senken, setzen daher viele Entwickler auf LEDs für Wechselstrom und eine sogenannte treiberlose LED-Technologie. Mit einem speziell dafür entwickelten Chip IC EL01 funktioniert ein direktes Ansteuern von LEDs an Wechselstromnetze.
Werden LEDs angesteuert, ist das Netzteil eine notwendige Komponente. Auf dem Markt gibt es unzählige Typen dieser SPS, da die Leuchtdioden der einzelnen Hersteller unterschiedliche Spannungen und Leistungen benötigen. Sie bestehen normalerweise aus Elektrolytkondensatoren, Widerständen, Spulen, Drosseln, Induktivitäten, Brückengleichrichtern und anderen Bauelementen. 10 bis 20 Prozent ihrer Leistungsfähigkeit verbrauchen die Treiber für sich selbst. Ihr Preis ist je nach Qualität relativ hoch. Zudem benötigen sie viel Platz und sind schließlich schuld daran, wenn ein Gerät oder eine Lampe den Fernseh- oder Radioempfang stören. Kurz gesagt, sie sind lästig.
Stromversorgungen enthalten bekanntlich auch Nass-Elkos, also Elektrolytkondensatoren. Diese besitzen nur eine begrenzte Lebensdauer, da das Elektrolyt durch die Umgebungstemperatur der Schaltung langsam austrocknet und sich damit die technischen Daten nach ungefähr 3 bis 5 Jahren verschlechtern. Langfristig führt das zum Ausfall der LED-Einheit. Ob sie 50.000 Stunden überleben, ist mehr als fraglich und abhängig von ihrer Qualität.
Zur Ehrenrettung des Elkos generell sei jedoch gesagt, dass einige renommierte Hersteller Hochtemperaturtypen für bis zu 110 °C anbieten, die bei Betrieb mit niedrigen Temperaturen sehr wohl eine so hohe Lebensdauer erreichen. Bei vielen aus China importierten Produkten, wie LED-Lampen, LED-Röhren, LED-Flächenleuchten und Retrofits, ist die Qualität der verwendeten Bauelemente und damit auch die Lebensdauer allerdings zweifelhaft. Erst die kommenden Jahre werden uns darüber Aufschluss geben.
Flimmerfreies Licht dank doppelter Standardfrequenz
Seit mehreren Jahren versuchen Hersteller von LED-Chips sogenannte AC-Leuchtdioden zu entwickeln. Die Firma Seoul Semiconductor und andere Hersteller stießen dabei auf ein Problem: Die LEDs flackern sichtbar beim Anlegen von Wechselstrom. Um das Flackern zu überwinden, gibt es eine einfache Methode: Man verdoppelt die Standardfrequenz von 50/60 Hz auf über 100 Hz, und das menschliche Auge nimmt das Flackern in Folge seiner Trägheit nicht mehr wahr. Am besten lässt sich das mit dem Abspielen von alten Filmen auf Spulen vergleichen. Bei Aufnahmen des Lichts mit einer Kamera ist das Flimmern natürlich noch zu sehen. Das menschliche Auge erkennt aber keinen Unterschied.
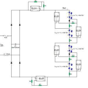
Der Beleuchtungsindustrie sind die Effekte bekannt. Hersteller entwickeln Module, die den Zhaga-Normen entsprechen und ein zufriedenstellendes Ergebnis bieten. Dazu gehören Seoul Semiconductor mit dem Acriche-Modul oder Citizen mit dem Modul CLL 163. Die wenigen zusätzlich benötigten Bauelemente sind neben den LED-Chips auf der Platine montiert und lassen sich direkt mit 230 VAC betreiben. Schaltnetzteile sind überflüssig. Eine Alternative bietet der Chip IC EL01 (Vertrieb: euroLighting), der mit 230 V angesteuert wird. Er hebt die Frequenz auf 100 Hz an und versorgt die LEDs mit einer Spannung von ungefähr 70 VDC. Der enorme Vorteil dieses Chips besteht darin, dass er sich für die Ansteuerung einer Vielzahl von Leuchtdioden unterschiedlicher Hersteller einsetzen lässt und für Betriebsspannungen zwischen 2,2 und 70 V DC geeignet ist. Damit ist der Kunde nicht auf eine Art von LED-Chip festgelegt und kann seine gewählten und freigegebenen DC-LED-Chips (Bridgelux, Citizen, Cree, Nichia, Seoul Semiconductor) weiter verwenden. Zudem erhält er ein Modul, das direkt mit 230 V betrieben wird und ein für das Auge flimmerfreies LED-Licht bietet.
Erste flimmerfreie Lichtquellen bis 80 Watt
Erste Tests des IC EL01 in LED-Applikationen bestätigen die Flimmerfreiheit des Lichts. Mit einer Handvoll Metallfilmwiderständen, einem Brückengleichrichter, mehreren EL01 ICs, einer Sicherung, drei XY-Kondensatoren, zwei Induktivitäten und einer entsprechenden Zahl von LED-Chips lassen sich darüber hinaus Schaltungen entwickeln, die einer EMV-Prüfung von 5 bis 30 GHz Stand halten. Erste flimmerfreie Lichtquellen bis zu 80 W sind bereits realisiert. Das thermische Problem der LED-Chips bleibt allerdings ungelöst, die gesamte Schaltung erzeugt jedoch wenig Wärme. Ein im IC ebenfalls integrierter NTC (Negative Temperatur Coefficient) regelt die Lichtleistung je nach Temperatur und fährt die Leistung automatisch herunter, falls es zu einer Übertemperatur kommt. Interessenten erhalten den IC EL01 einzeln, als Halbfabrikat auf Platine und als Standard oder kundenspezifische LED-Module. Leistungen von über 100 W und einen Lichtstrom >10.000 lm und mehr sind realisierbar.
* Wolfgang Endrich ist der Geschäftsführer der euroLighting GmbH in Nagold.
(ID:42487977)