OrCAD/Allegro Release 16.3 500 Entwickler informierten sich während Roadshow über Cadence Board-Designsoftware
Die Highlights der neuen Cadence-Release 16.3 für OrCAD und Allegro präsentierte FlowCAD auf einer Roadshow durch acht Städte in Zentraleuropa. Rund 500 PCB-Designer nahmen die Software unter die Lupe und waren nicht nur von der Fülle neuer Funktionen begeistert, sondern auch von den Details der ergänzenden Tools.
Anbieter zum Thema
Bei der Kundenbefragung nach dem letztjährigen Release mit Schwerpunkt Miniaturisierung hat Cadence von vielen Kunden das Feedback bekommen, dass die Software für die heutigen Designaufgaben ausreichend ausgestattet ist. Doch gaben die Kunden fast einheitlich zurück, dass der Zeitdruck in den Unternehmen höher geworden ist. Cadence hat daraufhin im letzten Jahr für das neue Release 16.3, das am 4. Dezember erscheinen wird, den Fokus auf die Effizienzsteigerung und damit Zeitersparnis gelegt. Es wurden mehrere Kunden beobachtet und häufige Tätigkeiten analysiert.

Im neuen Release sind die Anzahl der Mausklicks und die „Mauskilometer“, die ein Entwickler während der täglichen Arbeit durchführt analysiert und optimiert worden. Diese Vielzahl von kleinen Verbesserungen, die täglich verwendet werden, begeisterte die langjährigen Anwender ebenso, wie die Interessenten, die zu Allegro wechseln wollen.

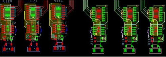
So wurde beispielsweise die „Place Replicate“-Funktion für wiederkehrende Schaltungsteile (etwa 32 Sensoreingänge) erweitert. Mit Copy wird ein Teil des Layouts selektiert und dann 31 mal mit der bestehenden Platzierung und dem selektierten Kupfer (Leitungen, Flächen und Vias) erneut platziert. Dabei sucht die Software in der Netzliste nach gleichen oder ähnlichen Strukturen und schlägt diese für eine Platzierung vor. Das funktioniert nicht nur, wenn es 32 gleiche Sensoren sind, sondern auch dann, wenn sich z.B. der Widerstandswert für jedes Modul ändert oder sogar, wenn bei einigen Sensoren statt eines Widerstands ein Kondensator verbaut wird. Auf Wunsch wird dieses Modul in der Datenbasis gespeichert, und es lassen sich an einem Sensor vorgenommene Platzierungs- oder Kupferänderungen für die restlichen Module aktualisieren. Zwar war die Funktionalität bisher auch gegeben, nur jetzt ist alles über die linke bzw. rechte Taste der Maus zu steuern und es können beim Platzieren auch Rotationen und Spiegelungen effizient umgesetzt werden.
Artikelfiles und Artikellinks
(ID:329607)