Schaltungstipp 10-V- Präzisionsgleichspannungsquelle – linear und rauscharm
In diesem Schaltungstipp beschreiben wir Aufbau, Evaluation und Test einer linearen, rauscharmen, unipolaren 10-V-Präzisionsspannungsquelle, die aus eriner minimalen Anzahl von Komponenten aufgebaut ist.
Anbieter zum Thema

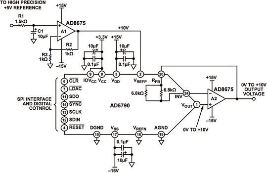
Die Schaltung in Bild 1 beschreibt eine lineare, rauscharme, unipolare (+10 V) Präzisionsspannungsquelle, die mit einer minimalen Anzahl externer Komponenten auskommt. Der D/A-Wandler AD5790 ist ein ungepufferter 20-Bit-DAC mit einer mit Spannungsausgang, der an einer bipolaren Versorgung bis 33 V arbeitet. Der D/A-Wandler akzeptiert einen positiven Referenzeingangsbereich von 5 V bis VDD –2,5 V und einen negativen Referenzeingangsbereich von VSS +2,5 bis 0 V. Beide Referenzeingänge sind auf dem Chip gepuffert. Externe Puffer sind nicht erforderlich. Der D/A-Wandler bietet eine relative Genauigkeit von maximal ±2 LSB und arbeitet monoton bei einer differentiellen Nichtlinearität (DNL) von −1 bis +2 LSB.
Der Präzisions-Operationsverstärker AD8675 weist eine Offsetspannung von maximal 75 μV und Rauschen von typisch 2,8 nV/√Hz auf. Er wird als Ausgangspuffer für den AD5790 verwendet.
Der AD5790 hat zwei intern angepasste Feedforward- und Rückkopplungswiderstände von 6,8 kΩ, die entweder an den Operationsverstärker AD8675 angeschlossen werden können, um eine 10 V Offsetspannung für einen Ausgangshub von ±10 V zu liefern, oder für Biasstrom-Auslöschung parallel geschaltet werden können. In diesem Beispiel wird ein unipolarer 10-V-Ausgang demonstriert. Die Widerstände werden für „Bias Current Cancellation“ verwendet. Die interne Widerstandsverbindung wird durch Setzen eines Bits im Register des AD5790 gesteuert.
Der Digitaleingang des Schaltkreises ist seriell und kompatibel zu Standard SPI-, QSPI-, MICROWIRE- und DSP-Schnittstellenstandards. Für Applikationen mit hoher Genauigkeit offeriert er Schaltkreis hohe Präzision sowie geringes Rauschen – dies wird durch die Kombination aus den Präzisionskomponenten AD5790 und AD8675 sichergestellt.
Schaltungsbeschreibung
In Bild 1 ist der 20 Bit Hochvolt D/A-Wandler mit SPI-Interface AD5790 dargestellt. Er bietet eine integrale Nichtlinearität von ±2 LSB, eine differenzielle Nichtlinearität von −1 bis +2 LSB und eine spektrale Rauschdichte von 8 nV/√Hz. Die Langzeitstabilität ist mit einem Fehler von 0,1 LSB spezifiziert.
Bild 1 zeigt den AD5790 in einer unipolar gepufferten Konfiguration. Der Ausgangspuffer ist der AD8675, er wird wegen seines geringen Rauschens und der geringen Drift verwendet. Dieser Verstärker (A1) wird ebenfalls genutzt, um die 5-V-Referenzspannung von der rauscharmen Präzisionsreferenz (Krohn-Hite, Modell 523) zu verstärken. Die Widerstände R2 und R3 in dieser Verstärkerschaltung sind Präzisions-Metallfolienwiderstände mit einer Toleranz von 0,01% und einem Temperaturkoeffizienten von 0,6 ppm/°C.
Für ein optimales Verhalten über der Temperatur sollten sich R2 und R3 in einem Gehäuse befinden, wie zum Beispiel die Serien 300144 oder VSR144 von Vishay. Für R2 und R3 werden Werte von 1 kΩ gewählt, um das Rauschen im System gering zu halten. R1 und C1 bilden ein Tiefpassfilter mit einer Grenzfrequenz von etwa 10 Hz. Aufgabe dieses Filters ist, das Rauschen der Spannungsreferenz zu dämpfen.
Linearitätsmessungen

Die Genauigkeit der Schaltung aus Bild 1 wird am Evaluation-Board EVAL-AD5790SDZ mit dem Multimeter 3458A (Agilent) gemessen. Die integrale Nichtlinearität (INL) in Abhängigkeit vom DAC-Code befindet sich im vorgegebenen Bereich von ±2 LSB (Temperaturen von 0 bis 105°C), dargestellt in Bild 2.

Bild 3 zeigt, dass die differenzielle Nichtlinearität als eine Funktion des DAC-Code in der Spezifikation von −1 bis +2 LSB liegt.
Rauschdriftmessungen
Um hohe Präzision zu erzielen, muss das Spitze-Spitze-Rauschen am Schaltungsausgang unter 1 LSB gehalten werden, was 9,5 μV für eine Auflösung von 20 Bit bei einem unipolaren Spannungsbereich von +10 V entspricht.
In einer Echtzeitrauschapplikation existiert keine Grenzfrequenz für den Hochpass bei 0,1 Hz um das 1/f-Rauschen zu unterdrücken. Es werden jedoch Frequenzen bis in den Gleichspannungsbereich des Bandpasses erfasst.

Bild 4 zeigt das gemessene Spitze-Spitze-Rauschen. In diesem Fall wurde das Rauschen am Ausgang der Schaltung über einen Zeitraum von 100 s gemessen. Frequenzen bis 0,01 Hz wurden in die Messung einbezogen.
Um das Rauschverhalten nicht zu verfälschen wurde eine temperaturgeregelte, rauscharme Referenz für diese Messung verwendet. Die Nullskalen-Ausgangsspannung liefert das geringste Rauschen, weil sie nur das Rauschen vom DAC-Kern wiedergibt. Der Rauschbeitrag von jedem Spannungsreferenzpfad wird durch den D/A-Wandler gedämpft, wenn der Nullskalen-Code ausgewählt wird.
Erhöht man die Messzeit, werden niedrigere Frequenzen berücksichtigt und der Spitze-Spitze-Wert steigt. Bei niedrigen Frequenzen tragen Temperaturdrift und Thermoelementeffekte zum Rauschen bei. Diese Effekte lassen sich minimieren, indem man Komponenten mit geringen Temperaturkoeffizienten wählt.
Blockschaltung und Layout der Leiterplatte sind im Design Support Package CN-0257 beschrieben.
Häufige Varianten
Der AD5790 unterstützt zahlreiche Ausgangsbereiche von 0 bis 5 V; bis ±10 V und Werte dazwischen. Falls eine bipolare Konfiguration erforderlich ist, muss der Pin VREFN mit einer invertierten hochpräzisen Referenzspannung versorgt werden. Auch hier sind Präzisionsverstärker und temperaturstabile Präzisionswiderstände erforderlich.
Der Zweifach-Operationsverstärker AD8676 ist eine Version des Operationsverstärkers AD8675 und kann in der Schaltung verwendet werden, falls gewünscht.
Schaltungsevaluierung und Test
Erforderliche Ausrüstung:
- Systemdemonstrationsplattform EVAL-SDP-CB1Z
- Evaluation-Board und Software EVAL-AD5790SDZ
- Präzisionsreferenz 523, Krohn-Hite
- Multimeter 3458A, Agilent
- PC (Windows 32 Bit oder 64 Bit Betriebssystem)
- GPIB / USB-B Kabel, National Instruments
- SMB-Kabel (2).
Software-Installation
Das AD5790 Evaluationkit enthält selbstinstallierende Software auf CD. Die Software ist kompatibel zu Windows XP (SP2) und Vista (32 und 64 Bit). Falls die Setup-Datei nicht automatisch arbeitet, kann man die Datei setup.exe von der CD aktivieren.

Die Installation der Evaluation-Software sollte vor dem Anschluss des Evaluation-Boards und SDP-Boards an den USB-Schnittstelle des PC erfolgen, um sicherzustellen, dass das Evaluationsystem bei der Verbindung mit dem PC richtig erkannt wird.
1. Nach erfolgter Installation von der CD wird das Evaluation-Board AD5790 wie im Absatz „Stromversorgung“ beschrieben, eingeschaltet. Mit dem mitgelieferten Kabel wird jetzt das SDP-Board (über Stecker A oder B) an das Evaluation-Board und dann an die USB-Schnittstelle des PC angeschlossen.
2. Wenn das Evaluationsystem erkannt ist, folgt man den Anweisungen der nun erscheinenden Dialogboxen. Dies schließt die Installation ab.
Funktionsdiagramm

Ein Blockdiagramm des Testaufbaus zeigt Bild 6.
Stromversorgungen
Die folgenden externen Versorgungen müssen bereitgestellt werden:
- 3,3 V zwischen VCC und DGND am Stecker J1 für die digitale Versorgung des AD5790. Alternativ platziert man Link 1 in Position A, um die Digitalschaltung vom USB-Port über das SDP-Board (default) zu versorgen.
- +12 V bis +16,5 V zwischen den VDD und AGND Eingängen von J2 für die positive Analogversorgung des AD5790.
- −12 V bis −16,5 V zwischen den VSS und AGND Eingängen von J2 für die negative Analogversorgung des AD5790.
- +5 V Präzisionsreferenz, angeschlossen an SMB-Stecker, bezeichnet mit VREF.
Einrichten der „Default Link“-Option

Die Default-Link-Optionen sind in Tabelle 1 aufgelistet. Standardmäßig ist das Board konfiguriert mit VREFP = +10 V und VREFN = −10 V für einen Ausgangsbereich von ±10 V.
Um das Board für die Schaltung in Bild 1 zu konfigurieren, müssen die folgenden Änderungen nach der Default-Link-Konfiguration in Tabelle 1 gemacht werden:
- 1. Platzieren von LK3 in Position A.
- 2. Entfernen von LK4.
- 3. Platzieren von LK8 in Position B.
- 4. Entfernen von LK9.
Diese Änderungen konfigurieren den Ausgangspufferverstärker für eine Verstärkung von 1 und verbinden den Pin VREFN des AD5790 mit Masse. Zusätzlich ist das Board jetzt konfiguriert, um eine 5-V-Präzisionsreferenz am SMB-Anschluss, bezeichnet mit VREF, anzunehmen.
Mehr Informationen enthält das Benutzerhandbuch UG-342 über den Testaufbau EVAL-AD5790SDZ.
Test
Der VOUT_BUF SMB Anschluss ist mit dem Multimeter verbunden. Die Linearitätsmessungen werden mit „Measure DAC Output Tab“ auf der AD5790-GUI durchgeführt. Die Rauschdriftmessung erfolgt ebenfalls über den Anschluss VOUT_BUF SMB. Die Ausgangsspannung wird mit dem „Program Voltage Tab“ in der AD5790-GUI eingestellt.
Die Spitze-Spitze-Rauschdrift wird über 100 s gemessen. Weitere Details zu Definitionen und wie man INL, DNL und Rauschen aus den gemessenen Werten berechnet findet man im Abschnitt „TERMINOLOGY“ des Datenblatts und auch im Kapitel 5 des Handbuchs Data Conversion Handbook, „Testing Data Converters“ von Analog Devices. //
* * Liam Riordan ... arbeitet als Applikationsingenieur in der Precision Converters Group bei Analog Devices in Limerick, Irland.
(ID:34213250)