Digital Power Design Vorteile der Digitalen Spannungsversorgung
Der entscheidender Vorteil der ‚Digitalen Spannungsversorgung’ liegt in der Flexibilität, einer schnellen Anpassung an veränderbare Anforderungen bzw. neue Applikationen. Trotz der Vorteile setzt sich diese Technologie nur langsam durch. Viele Entwickler scheuen den Aufwand und haben Bedenken wegen der Kosten. Wie unbegründet dies ist, zeigt dieser Beitrag.
Anbieter zum Thema
Als erstes stellt sich natürlich die Frage, warum man sich der digitalen Spannungsversorgung zuwenden sollte. Die einfache Antwort währe, wir haben auf Dauer keine andere Wahl. Kleinere Prozessgeometrien bedeuten kleinere Spannungen, bei oft höherem Strom. Daneben ist ein höherer Wirkungsgrad gefragt und neue Verbraucher wie z.B. High-Brightness LEDs haben spezielle Anforderungen.
Immer leistungsfähigere Prozessoren ziehen für kurze Zeit hohe Ströme, fallen anschließend in einen Stromsparmodus, dabei muss die Spannung stets in einem sehr engen Toleranzfenster bleiben. Andere Bausteine wie FPGAs und DSP verlangen nach einem aufwändigen und akkuraten Timing und Sequencing. All diese Gründe und der ständige kommerzielle Druck lassen Entwickler laufend nach verbesserten Methoden Ausschau halten.
Warum sollen zur digitalen Spannungsversorgung wechseln?
Warum sollen zur digitalen Spannungsversorgung wechseln?
Die genannten Gründe zwingen uns nicht auf digitale Kontroller umzusteigen. Bei der Umsetzung der erwähnten Anforderungen erreichen analoge Kontroller allerdings schnell Ihre Grenzen. Sie sind an feste Vorgaben, durch den Prozess, sowie externer Bauteile gebunden.
Zudem sind Änderungen immer nur mit entsprechendem Aufwand durchführbar: Der Kontroller selbst kann modifizieren oder durch zusätzliche externe Bauteile das Verhalten verbessert bzw. verändert werden. Die Modifikation kostet Zeit – zwischen drei Monaten und bis zu einem Jahr – und ist mit Kosten verbunden, welches die meisten Budgets sprengt.

Aber auch der zusätzliche Einsatz von externen Bauteilen bedeutet Zeitverlust, zusätzliche Kosten, erhöhter Platzbedarf und höherer Ausfallwahrscheinlichkeit. Bild 1 zeigt einen direkten Vergleich zwischen einem Entwurf mit einem analogen Kontroller und daneben die digitale Lösung.
Dimensionierung eines Kompensationsnetzwerkes

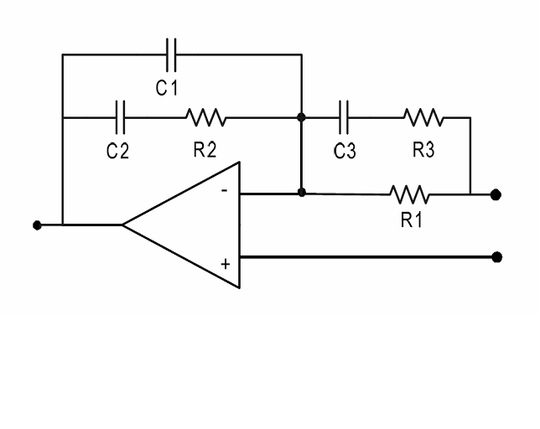
Ein gutes Beispiel der Grenzen eines rein analogen Systems ist der Entwurf und die Dimensionierung eines Kompensationsnetzwerkes. In einem Spannungsgesteuerten System bilden die Spule und der Ausgangskondensator einen Zweipol in der Transferfunktion. Oft wird hier ein Kompensationsnetzwerk vom Typ III (Bild 2) als Kompensation eingesetzt.
Dieses aus Widerständen und Kondensatoren aufgebaute Netzwerk kann aber nur reale Nullstellen liefern. Ideal währen aber Komplex konjugierte Nullstellen, welche aber mit realen Widerständen und Kondensatoren nicht realisierbar sind. Bei digitalen Kontrollern werden die Koeffizienten in Registern abgelegt und können jeden beliebigen Wert annehmen.
Setzt man die gleichen externen Bauteile im Leistungspfad voraus – gleiche FETs, gleiche Spule, gleiche Kondensatoren – und vergleicht die Leistung des digitalen Systems mit einem Analogen, würde man auf den ersten Blick keinen großen Unterschiede erwarten. Die Performance wird schließlich maßgeblich durch die externen Bauteile bestimmt. Aber auch der Kontroller beeinflusst die Performance erheblich. Hierzu einige Beispiel:
- Transient Response: Es gibt große Unterschiede zwischen verschiedenen Architekturen wie Spannungs- und Stromgesteuerte Kontroller. Jede Technologie hat ihre Vor- und Nachteile. Die digitale Lösung hat den Vorteil nahtlos zwischen Verschieden Kontrollarten zu wechseln um optimale auf Lastsprünge reagieren zu können. Analoge Schaltungen sind eine gute Lösung für einen eingeschränkten Arbeitspunkt, wobei die Last selten stabil ist.
- Ausgangstoleranz: In der Regel wird die Toleranz über die Spannung, Last und Temperatur definiert. Der Grund ist, dass jeder dieser Parameter die Genauigkeit beeinflusst. Digitale Kontroller können diese Parameter nicht nur überwachen, sondern die Regelung entsprechend anpassen.
- Stabilität: Wie bereits angesprochen bieten Digitale Kontroller durch den direkten Einfluss auf die Pol- und Nullstellen eine bessere Kompensation als Analoge. Hierdurch ergibt sich eine verbesserte Reaktion auf Lastsprünge. Zusätzlich kann die Kompensation laufend verändert werden, um diese an wechselnde Anforderungen anzupassen. Dies ist mit den festgesetzten Werten einer analogen Schaltung nicht möglich.
- Fehlererkennung: Digitale Kontroller bieten umfassende Möglichkeiten der Fehleranalyse und Überwachung. Jeder Fehler kann erfasst und entsprechend darauf reagiert werden. Im Gegensatz zu dem meistens voreingestelltem Verhalten analoger Kontroller, können alle Parameter frei eingestellt werden. Und dies sogar in Abhängigkeit von Ereignissen auf andere Spannungslinien.
- Wirkungsgrad: Viele Parameter wie Schaltfrequenz, Dead-Time-Kontrolle, Gate-Treiber-Strom, Diode Emulation, um nur einige zu nennen, beeinflussen den Wirkungsgrad. Während in einer analogen Schaltung der optimale Wirkungsgrad nur für einen kleinen Lastbereich gilt, kann er durch die digitalen Algorithmen für einen weiten Arbeitsbereich optimiert werden.
- Zuverlässigkeit: Die Reduzierung der benötigten externen Bauteile, sowie die flexiblen Möglichkeiten der Fehlererkennung erhöhen die Zuverlässigkeit der ganzen Schaltung. Zusätzlich sorgt die geringere Erwärmung (durch den besseren Wirkungsgrad) für eine geringere Alterung der Bauteile.
Digitalen Controller sind höher integriert als analoge Controller
Digitale Controller haben in der Regel einen höheren Integrationslevel als analoge Controller. Ein hoher Integrationslevel allein ist in Bezug auf Flexibilität und Wiederverwendbarkeit allerdings nicht ausreichend. So gibt es viele analoge Kontroller mit integriertem Kompensationsnetzwerk, eingestelltem Softstart oder einer fest eingestellten Überstrombegrenzung.
Bei einem digitalen Controller können diese Werte jederzeit in einem Registersatz geändert werden. Die Spannungsversorgung kann somit optimal und schnell auf die Anforderungen der Applikation angepasst werden.
Dies trifft auch auf viele weitere Variablen zu. Wo bei einem analogen Ansatz das Verhalten durch diskrete Bausteine fest eingestellt wird, wird in einem digitalen Kontroller einfach ein Registerwert gesetzt.
Diese Einstellung kann durch einen definierten Pegel (VCC, GND, Open …), über eine Programmierung oder auch durch ein Softwaretool erfolgen. Dieses Verfahren bewirkt in der Entwicklung, dass diskrete Bauteile nicht mehr umgelötet werden müssen. Dieser Vorteil erspart viel Zeit und eliminiert das Risiko die Leiterplatte zu beschädigen.
Für die einfachsten Anwendungen bietet eine digitale Spannungsversorgung vielleicht mehr als benötigt. Ihre Stärken können die digitalen Kontroller in komplexen Spannungsversorgungen ausspielen (Bild 3).

Für Anwendungen, welche hohe Anforderungen an die Versorgungsspannung haben, wird es nur schwer – wenn nicht gar unmöglich - sein, einen analogen Controller zu finden, der ohne zusätzliche Schaltungen auskommt. Hier sind die digitalen Pendants die erste Wahl.
*Jörg Weeger arbeitet als FAE Central Europe bei Intersil in Kempen.
(ID:325308)