Power-Tipps, Teil 22 So umgeht man häufige Stolpersteine beim Umgang mit Fehlerverstärkern
In diesem Artikel sollen einige Stolpersteine behandelt werden, die im Zusammenhang mit Fehlerverstärkern auftreten können, die aber leicht zu umgehen sind.
Anbieter zum Thema

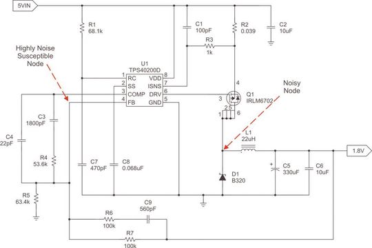
Zu ihnen gehören das unsachgemäße Berechnen der Verstärkung des Fehlerverstärkers, unrealistische Erwartungen an den Verstärker und Fehler beim Schaltungslayout. Bild 1 zeigt einen typischen Schaltregler, bei dem ein Steuerungs-IC mit eingebauter Fehlerverstärkung zur Anwendung kommt. Der Plus-Eingang des Verstärkers ist an eine interne Referenz angeschlossen, der Minus-Eingang ist über den Pin FB nach außen geführt, und den Ausgang bildet der Pin COMP. Die Ausgangsspannung des Schaltreglers wird durch den Spannungsteiler aus R5 und R7 bestimmt.

Der erste Fehler, der bei Fehlerverstärkern häufig begangen wird, besteht darin, R5 für die Berechnung der AC-Kleinsignalverstärkung heranzuziehen, obwohl dieser Widerstand hierauf gar keinen Einfluss hat. Betrachtet man den Fehlerverstärker als idealen Verstärker, so liegen seine Eingänge virtuell auf Massepotential.
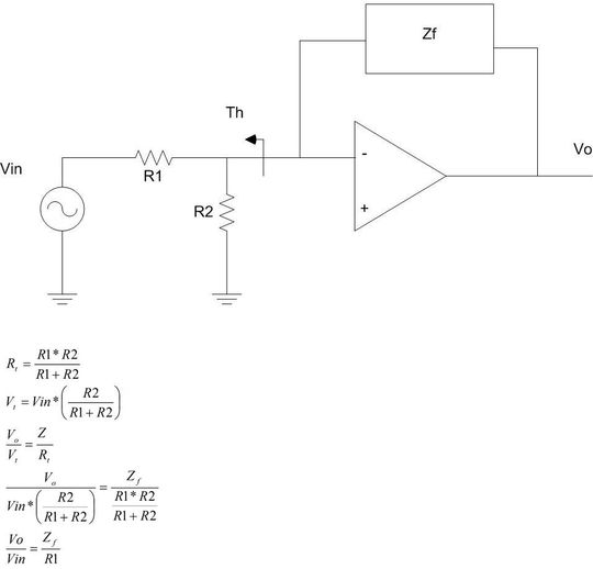
Das bedeutet, dass kein AC-Strom durch R5 fließt, so dass R5 keinen Einfluss auf die AC-Kleinsignalverstärkung hat. Davon kann man sich leicht überzeugen, indem man in einem Thevenin-Ersatzschaltbild (siehe Anhang) vom Fehlerverstärker aus in Richtung Eingang blickt.

Der zweite häufig begangene Fehler besteht darin, dem Verstärker mehr Verstärkung abzuverlangen als dieser liefern kann. Bild 2 veranschaulicht dies: Sie zeigt einen gewünschten Frequenzgang des Fehlerverstärkers, dessen Verstärkung und das in Anbetracht der Grenzen des Fehlerverstärkers erwartete Betriebsverhalten. Wie man sieht, kann der Verstärker die gewünschte Verstärkung im oberen Frequenzbereich wegen seiner eingeschränkten Bandbreite nicht liefern.
Auch der (hier nicht dargestellte) Phasengang ist ebenfalls stark beeinträchtigt. Dies ist insbesondere in ‚voltage mode‘ Spannungswandlern (wie in Bild 2) ein Problem, in denen im oberen Frequenzbereich eine hohe Verstärkung erwünscht ist. Bei der Dimensionierung der Kompensation für den Fehlerverstärker ist besonders auf dessen Einschränkungen bezüglich der Bandbreite zu achten, da der Schaltregler sonst leicht ins Schwingen geraten kann.
Das gravierendste Problem mit parasitären Kapazitäten betrifft gewöhnlich die Leiterbahnführung für die Rückkopplungsspannung (FB-Spannung) und die Kompensations-Knotenpunkte des Fehlerverstärkers. Dies ist auf die hohe Impedanz des Fehlerverstärkereingangs, die hohe Verstärkung im Fehlerverstärker und die große Zahl der an diesen Knotenpunkt angeschlossenen Bauelemente zurückzuführen.
Bild 1 zeigt diesen neuralgischen Punkt in einem typischen Regler und einen der Knotenpunkte mit einer erhöhten Wahrscheinlichkeit für die Einkopplung von Störungen. Das Signal an der Verbindung zwischen Q1 und D1 hat eine sehr steile Anstiegsrate (Slew Rate), die in der Größenordnung von 0,1 V/ns bis 1 V/ns liegt und schon bei einer parasitären Kapazität von nur 1 pF einen Strom von 1 mA hervorrufen kann.
Die Impedanzen an FB und an Kompensationsknotenpunkten liegen typisch in der Größenordnung von 1 kΩ bis 10 kΩ, so dass dieser Strom erhebliche Störspannungen am Eingang des Fehlerverstärkers erzeugen kann. Dies macht sich gewöhnlich in Form von erratischen Gate-Ansteuersignalen oder von Schwingungen bemerkbar, weil der Schaltregler versucht, die von der Störquelle eingekoppelten Signale zu kompensieren.
Erfolgreiche Designs werden dieser Tatsache Rechnung tragen, indem der Schaltplan so ausgelegt wird, dass die Kompensationsbauelemente in der Nähe des Fehlerverstärkers dargestellt sind und so auf die empfohlene Leiterbahnführung hingedeutet wird. Man sollte also die Bauelemente möglichst konzentriert in unmittelbarer Nähe des Fehlerverstärkers anordnen und die zu ihnen führenden Leiterbahnen möglichst kurz halten.
Wichtig ist auch, dass sich keine Leitungen mit hohem dV/dt in der Nähe dieser Bauelemente befinden. Dies gilt auch für den Schaltknotenpunkt und das Gate-Ansteuersignal.
Ein weiteres verbreitetes Problem ist, dass in der Rückkopplungsschaltung nicht die richtigen Impedanzen verwendet werden. Der Fehlerverstärker hat ein begrenztes Ansteuervermögen und muss geeignete Spannungen über den Rückkopplungsbauelementen aufbauen. In dem in Bild 1 gezeigten Fall liefert der Fehlerverstärker gerade einmal 100 µA, muss aber Spannungen in der Größenordnung von einem Volt entwickeln.
Die Impedanzen, mit denen der Fehlerverstärkerausgang beschaltet ist, oder Impedanzen in seiner Rückkopplungsschleife sollten nicht kleiner als 10 kΩ sein. Zu hohe Impedanzwerte in der Rückkopplungsschleife sind allerdings ebenfalls zu vermeiden, da hierdurch die Gefahr steigt, dass Störungen aus geschalteten Signalen eingekoppelt werden.
Bild 1 zeigt zugleich die beste Möglichkeit zum Konfigurieren der Rückkopplungsbauelemente um den Fehlerverstärker herum auf: So ist der hochohmige Eingang (FB) des Fehlerverstärkers mit Widerständen und nicht mit Kondensatoren beschaltet.
Hierdurch sinkt die Störempfindlichkeit an den Knotenpunkten R6/C9 und R4/C3, da ihre wirksame Impedanz niedrig gehalten wird. Die anderen Seiten der Kondensatoren sind mit einem niederohmigen Punkt der Schaltung verbunden, was die Gefahr von Störsignaleinkopplungen verringert.

Zusammenfassend lässt sich sagen, dass es viele Möglichkeiten gibt, Fehlerverstärker falsch einzusetzen. Dazu gehören das unsachgemäße Berechnen der Verstärkung des Fehlerverstärkers, unrealistische Erwartungen an den Verstärker und Fehler beim Schaltungslayout. Widmet man diesen Punkten etwas Aufmerksamkeit, so kann dies dazu beitragen, stundenlange Laborarbeit für die Fehlersuche an einer Schaltung zu vermeiden.
Ich hoffe, Sie sind auch nächstes Mal wieder dabei, wenn wir näher auf die Grundlagen zu Rückkopplungskreisen in einem DC/DC-Wandler eingehen.
* * Robert Kollman. ist Senior Applications Manager und Distinguished Member of Technical Staff bei Texas Instruments
(ID:28848050)