SiC in industriellen Hilfsspannungsversorgungen

Christian Felgemacher, Walter Balzarotti, Bastian Lang *

Anbieter zum Thema

SiC-Technologie ist für Leistungshalbleiter in AC/DC-Wandlern eine vielversprechende Lösung. Damit können diskrete Implementierungen einfacher und kompakter gestaltet werden.

Silizium-Karbid (SiC) Technologie ist mit seinen hervorragenden Eigenschaften für Leistungshalbleiter in AC/DC-Wandlern eine sehr vielversprechende Lösung. (Bild:  Rohm)
Silizium-Karbid (SiC) Technologie ist mit seinen hervorragenden Eigenschaften für Leistungshalbleiter in AC/DC-Wandlern eine sehr vielversprechende Lösung.
(Bild: Rohm)

Leistungsumwandlungssysteme wie Solarwechselrichter, elektrische Antriebe, USV und Hochspannungs-Gleichstrom-Übertragung benötigen eine Hilfsspannungsversorgung, die einen Bus mit einer Spannung von beispielsweise 12 V oder 24 V zur Versorgung von Gate-Treibern, Mikrocontrollern, Anzeigen, Sensoren oder Lüftern bereitstellt und damit den einwandfreien Betrieb eines Systems gewährleistet.

Die Hilfsspannung entstammt je nach Anwendung aus einer einphasigen 230-V-Versorgung, aus einer dreiphasigen 400/480-V-Wechselspannung bei typischen Industrieanlagen oder einer hohen Gleichspannung bei Photovoltaik-Wechselrichtern.

Bildergalerie
Bildergalerie mit 6 Bildern

Rohm Semiconductor bietet eine Reihe von Produkten an, die eine einfache Lösung für die Entwicklung von Hilfsspannungsversorgungen aus einphasiger Wechselspannung ermöglichen. Kürzlich hat Rohm die erste Familie von quasiresonanten Reglern für SiC MOSFETs auf den Markt gebracht. Diese Regler ermöglichen es, zusammen mit der SiC-Technologie von Rohm, einfache und kostengünstige Lösungen für Hilfsspannungsversorgungen mit dreiphasiger Eingangsspannung zu realisieren.

Im Fokus dieses Artikels sind Anwendungen für Hilfsspannungsversorgungen mit dreiphasigem Eingang, bzw. hohen DC-Eingangsspannungen.

Kompakte Hilfsspannungs­versorgungen durch SiC

Bild 1 zeigt eine typische Schaltung für Hilfsspannungsversorgungen. Abhängig von der Eingangsspannung muss der MOSFET bis zu 1300 V standhalten. Da ein gewisser Sicherheitsabstand erwünscht ist, werden üblicherweise Bauelemente mit einer Nennspannung von mindestens 1500 V verwendet. Si-MOSFETs mit dieser Durchbruchspannung sind zwar verfügbar, erzeugen aber hohe Verluste und benötigen daher sperrige, teure Kühlkörper.

Um den Einsatz von 1500-V-MOSFETs zu vermeiden, ließen sich komplexere Topologien wie ein Sperrwandler mit zwei Schaltern oder eine Reihenschaltung von Bauelementen mit geringerer Sperrspannung verwenden. Dies würde jedoch die Komplexität und Anzahl der Komponenten erhöhen.

Durch die Verfügbarkeit von 1700-V-SiC-MOSFETs mit einem spezifischen On-State-Widerstand, der etwa um zwei Größenordnungen niedriger ist, als der von 1500-V-Si-MOSFETs (Bild 2), können Entwickler mit einer einfachen Sperrwandlertopologie mit einem Schalter kompakte Hilfsspannungsversorgungen mit guter Leistung realisieren. Rohm Semiconductor bietet hierfür Hochspannungs-SiC-MOSFETs in einem SMD-Gehäuse (TO-268-2L) sowie in einem vollständig vergossenen, isolierten TO-3PFM-Gehäuse an. Diese Bauelemente zeichnen sich durch verlängerte Kriechstrecken von 5 mm beziehungsweise 5,45 mm aus.

Kostengünstige Sperrwandler-Topologie auf SiC-Basis

Die auf SiC-Sperrwandler basierende Hilfsspannungsversorgung gewinnt durch die Verfügbarkeit eines speziell entwickelten Regler-ICs weiter an Attraktivität. Der IC steuert den SiC-Power-MOSFET in dieser Topologie sicher und zuverlässig an ohne einen zusätzlichen Gate-Treiber-IC zu erfordern.

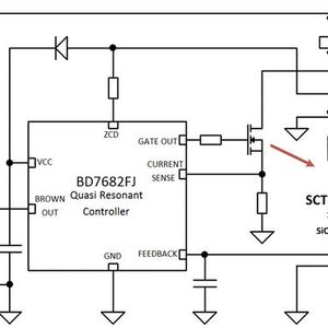
Mit dem BD768xFJ bietet Rohm einen quasiresonanten AC/DC-Regler-IC, der mit mehreren heute auf dem Markt erhältlichen SiC-MOSFETs kompatibel ist. Dies gilt insbesondere im Hinblick auf die Anforderungen, die diese Bauelemente an die Gate-Ansteuerung stellen. Die beste Übereinstimmung hinsichtlich Effizienz und Leistung wird durch Kombination des Regler-ICs BD768xFJ mit Rohms 1700-V-SiC-MOSFET erzielt. Um eine optimale Performance zu gewährleisten, übernimmt der BD768xFJ nicht nur die gesamte Regelung der Sperrwandler-Schaltung, sondern sorgt auch dafür, dass der SiC-MOSFET mit einer geeigneten Gate-Spannung angesteuert wird. Darüber hinaus sorgen die Gate-Klemmschaltung und Überlastschutzfunktionen für den Schutz des SiC-MOSFETs.

Der BD768xFJ ist in einem kompakten SOP8-J8-Gehäuse untergebracht. Er bietet eine Reihe von Funktionen und Schutzmerkmalen wie Strommessung mit externem Shuntwiderstand, Überlastschutz, Brown-Out-Schutz am Eingang, Ausgangsüberspannungsschutz und Softstart. Um elektromagnetische Interferenzen (EMI) zu minimieren und niedrige Schaltverluste zu gewährleisten, wird im gesamten Betriebsbereich quasiresonantes Schalten realisiert. Zum optimalen Betrieb bei niedriger Last sind in der Steuerung Frequenzreduktionsmodi sowie Burst-Betrieb implementiert.

Bild 3 zeigt den prinzipiellen Aufbau einer einfachen, aber leistungsfähigen Hilfsversorgung auf Basis des BD768xFJ und eines 1700-V-SiC-MOSFET von Rohm.

Der IC kann auch eingesetzt werden um einen nicht-isolierten Tiefsetzsteller zu implementieren um eine hohe Gleichspannung (z.B. 1500 V in PV Applikationen) herunterzusetzen und eine nicht isolierte Versorgungsspannung bereitzustellen.

Jetzt Newsletter abonnieren

Verpassen Sie nicht unsere besten Inhalte

Mit Klick auf „Newsletter abonnieren“ erkläre ich mich mit der Verarbeitung und Nutzung meiner Daten gemäß Einwilligungserklärung (bitte aufklappen für Details) einverstanden und akzeptiere die Nutzungsbedingungen. Weitere Informationen finde ich in unserer Datenschutzerklärung. Die Einwilligungserklärung bezieht sich u. a. auf die Zusendung von redaktionellen Newslettern per E-Mail und auf den Datenabgleich zu Marketingzwecken mit ausgewählten Werbepartnern (z. B. LinkedIn, Google, Meta).

Aufklappen für Details zu Ihrer Einwilligung

Artikelfiles und Artikellinks

(ID:45225142)