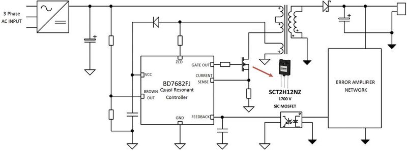
SiC in industriellen Hilfsspannungsversorgungen

Zurück zum Artikel