Schaltungstipp Schleifengespeistes Thermoelement-Temperaturmesssystem mit ARM Cortex-M3
In diesem Schaltungstipp stellen wir eine preiswerte Lösung zum Erfassen von Temperaturen vor. Sie basiert auf dem analogen Präzisionsmikrocontroller ADuCM360, der die für eine Versorgung mit 4/20-mA ausgelegte Temperaturüberwachungsschaltung steuert.
Anbieter zum Thema

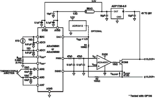
Bild 1 zeigt eine komplette Stromschleifen gespeiste Schaltung zur Messung von Temperaturen mit einem Thermoelement. Der Ausgangsstrom von 4 bis 20 mA wird mit der PWM-Funktion eines analogen Präzisionsmikrocontrollers gesteuert.
Die Schaltung in Bild 1 ist eine preiswerte Lösung zum Erfassen von Temperaturen, da die meisten der erforderlichen Funktionen im analogen Präzisionsmikrocontroller ADuCM360 integriert sind. Dazu gehören zwei 24 Bit Sigma-Delta-A/D-Wandler, ein ARM Cortex-M3 Prozessor und die PWM/DAC-Funktionen zur Steuerung der 4/20-mA-Stromschleife für Schleifenspannungen bis 28 V.
Der ADuCM360 ist an ein Thermoelement (Typ T) und an einen Platin-Widerstandsthermometer mit 100 Ω (Pt-100) angeschlossen. Das Widerstandsthermometer dient zur Kaltstellenkompensation. Der Cortex-M3 mit geringer Stromaufnahme wandelt die Messwerte des A/D-Wandlers in Temperaturwerte. Das Thermoelement arbeitet bei Temperaturen von −200 bis 350°C. Dieser Temperaturbereich wird in Ausgangsströme von 4 bis 20 mA gewandelt.
Diese Schaltung ähnelt der Schaltung im Referenzdesign CN-0300. Allerdings hat die PWM, die die 4/20-mA-Schleife treibt, eine höhere Auflösung. Der PWM-Ausgang liefert eine Auflösung von 14 Bit. Einzelheiten über die Temperatursensorschnittstelle zum A/D-Wandler und über Linearisierungstechniken für die Messung mit dem Widerstandsthermometer enthalten das Referenzdesign CN-0300 und die Applikationsschrift AN-0970.
Schaltungsbeschreibung
Gespeist wird die Schaltung vom Linearregler ADP1720. Dieser regelt die positive Schleifenspannung auf 3,3 V für den ADuCM360, den Operationsverstärker OP193 und die Referenz ADR3412 (optional).
Temperaturmonitor
Dieser Teil der Schaltung ähnelt der im Referenzdesign CN-0300 beschriebenen Temperaturüberwachungsschaltung. Zum Einsatz kommen:
- Der 24 Bit Sigma-Delta-A/D-Wandler mit einem PGA, der in der Software für das Thermoelement und den Widerstandstemperatursensor für eine Verstärkung von 32 eingestellt ist. ADC1 schaltet kontinuierlich zwischen dem Abtasten der Thermoelement- und den Widerstandsthermometer-Spannungen um.
- Programmierbare Stromquellen treiben einen steuerbaren Strom durch das Widerstandsthermometer. Die zwei Stromquellen sind in Stufen von 0 μA bis 2 mA konfigurierbar. Für dieses Beispiel wird eine Einstellung von 200 μA verwendet, um den durch die Selbsterwärmung des Widerstandstemperatursensors verursachten Fehler zu minimieren.
- Eine interne 1,2-V-Referenz dient zur Versorgung des A/D-Wandlers im ADuCM360. Bei der Messung der Thermoelementspannung wird die interne Spannungsreferenz aufgrund ihrer Genauigkeit verwendet.
- Eine externe Spannungsreferenz für den A/D-Wandler im ADuCM360. Bei der Messung des Widerstands des Widerstandstemperatursensors wurde ein ratiometrischer Aufbau verwendet. Dabei wurde ein externer Referenzwiderstand (RREF) über die externen Pins VREF+ und VREF− gelegt. Der integrierte Referenzeingangspuffer ist aktiviert, da die Referenzquelle in dieser Schaltung hochohmig ist. Aufgrund des integrierten Referenzpuffers ist kein externer Puffer erforderlich, um Eingangsleckströme zu minimieren.
- Ein Biasspannungsgenerator (UBIAS). Mit der UBIAS-Funktion wird die Gleichtaktspannung des Thermoelements auf AVDD_REG/2 (900 mV) eingestellt. Die UBIAS-Funktion macht externe Widerstände zur Einstellung der Thermoelement-Gleichtaktspannung überflüssig.
- Der ARM Cortex-M3. Auf dem 32 Bit ARM Core mit integriertem 126 kB Flash-Speicher und 8 kB SRAM läuft der User Code, der die A/D-Wandler konfiguriert und steuert. Der ARM Core wandelt die Ergebnisse der ADC-Wandlungen der Theromoelement- und Widerstandsthermometer -Eingänge in einen Temperaturwert um. Außerdem steuert der ARM Core den PWM-Ausgang, der die 4/20-mA-Schleife treibt. Für Debug-Zwecke steuert der ARM Core die Kommunikation über die UART/USB-Schnittstelle.
(ID:42475400)