High voltage transient spikes generated during power conversion or gate-drive switching can be very harmful. In a motor drive application, the dV/dt transients may break the winding insulation, reducing motor life, and impacting system reliability.
Figure 1: Gate drive with an external Cgd for dV/dt control.
(Credits: UnitedSiC)
In circuits that use silicon MOSFETs, IGBTs, and SiC MOSFETS, the usual way to reduce the transient response is to increase the value of the external gate resistor. Such devices typically have a high reverse transfer capacitance (Crss) or gate-drain Miller capacitance (Cgd). Increasing the gate resistance (Rg) is particularly effective at reducing dV/dt for fast switching applications. An example use case is a totem-pole PFC, where lower switching losses result from a high dV/dt. However, with slower applications, such as a motor, the resistance value required to achieve a dV/dt within an acceptable range of say 5 - 8 V/ns, would be in the kΩ range. A high Rg would lengthen the switch on and off delay considerably.
This article highlights three methods of bringing dV/dt from 45 V/ns down to 5 V/ns using an UnitedSiC FET without incurring excessive delay times. In this order, we investigate using an external gate-drain capacitor, RC snubbers on the device, and a JFET direct drive approach. A UnitedSiC 1,200 V SiC FET (UF3SC120009K4S) in a T0247-4L package with a Rdson of 9 milliΩ is used for each example. Switching is at 75 A / 800 V. Each scenario was first simulated using a SPICE model of the UnitedSiC SiC FET. Then circuit experiment measurements were made during turn-on and turn-off to verify the simulation results.
In this method, an external Cgd capacitor, Cgdext, is placed between the gate and drain of both the high- and low-side FETS of a half-bridge configuration (see Figure 1).
For the UnitedSiC part, the Cgdext value is calculated to be 68 pF, and, for simulation purposes, a series parasitic inductance (Lpar) of 20 nH in included. The parasitic inductance could be less in real situations using discretes and with the Cgd capacitors connected as close as possible to the FETs. If FET modules are used, the capacitor would need to be placed external to the module, this representing closer to 20 nH parasitic inductance. The results of the SPICE simulation and the experiment for the external Cgd capacitor are illustrated in Figure 2. Because Ids is relatively low during switching, estimated to be 0.54 A, the external capacitor can tolerate the 20 nH parasitic inductance. The dV/dt for this method was measured and calculated to be in the range 25 V/ns to 5 V/ns when using the 68 pF capacitor and an Rg in the range of 10 Ω to 33 Ω (see Figure 3).
The results indicated that this method of reducing dV/dt is appropriate for using with FET modules, placing Cgd on the PCB, and accepting a degree of parasitic inductance.
Using an RC snubber across each FET
Another way of controlling dV/dt is by connecting an RC snubber circuit across the drain and source of the high-side and low-side FETs (see Figure 4).
For this example, like the external gate-drain capacitor, a 20 nH parasitic inductance was added in series with the capacitor (Csnubber) and resistor (Rsnubber). When using discrete FETs, the RC components can be placed as closely as possible to the FETs, ideally directly to the leads, in which case the parasitic inductance would be minimal. The experimental snubber circuit used a 5.6 nF capacitor and a 0.5 Ω resistor. SPICE simulation and the results from the experiment indicated that the dV/dt could be reduced from 50 V/ns to 5 V/ns using this approach (see Figures 5 and 6).
Figure 5: Using an RC snubber across the drain-source of each FET. Measured traces are solid lines; SPICE simulation is dashed lines. The tests were conducted with a 5.6 nF capacitor and 0.5 Ω resistor in a 75 A, 800 V gate drive. Left waveforms turn off; right waveforms turn on.
(Credits: UnitedSiC)
Switching losses resulting from the addition of the snubber circuit were minimal with lower capacitance values, amounting to approximately 2 W with a 10 kHz switching frequency. The relatively high value of simulated parasitic inductance, 20 nH, indicated the RC snubber arrangement could be placed external to FET modules and reduce dV/dt by 90%.
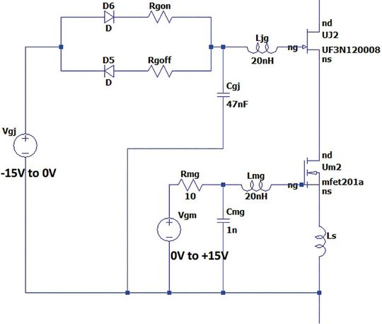
The JFET direct-drive method to reduce dV/dt
Figure 7: In this circuit of a direct-drive JFET arrangement the Si MOS device is turned on once at start-up, and the JFET gate is switched between -15 V and 0 V.
(Credits: UnitedSiC)
The final method of reducing dV/dt is the use of a direct-drive JFET arrangement - see Figure 7. In this circuit, the Si MOS device is turned on once at start-up, and the JFET gate is switched between -15 V and 0 V. A PWM gate drive signal is required and an enable signal, but the normally off operation is maintained. The high-side JFET gate has -15 V applied to keep it off during switching transients. Again, measurements were conducted with an experimental setup and circuit simulation using a SPICE model. See the results in Figures 8 and 9. Since the SiC JFET has significant Crss(Cgd), a small Rg of 4.7 Ω is sufficient to slow down dV/dt to 5 V/ns.
Table 1: Summary of SPICE simulated performance for the three dV/dt reduction methods.
(Source: UnitedSiC)
Conclusions: Table 1 highlights the summary SPICE simulated predictions of the three different methods of reducing the dV/dt in a 75 A/800 V circuit. Of the three, the JFET direct-drive approach produced the lowest energy loss. That said, the direct drive requires a -15 V drive signal, and an enable signal, adding to component count and circuit complexity.
The external Cgd capacitor and RC snubber methods showed slightly higher switching losses but do not require access to the JFET gate. Both of these methods can be easily achieved on a PCB when using discrete FETs.
Stand: 08.12.2025
Es ist für uns eine Selbstverständlichkeit, dass wir verantwortungsvoll mit Ihren personenbezogenen Daten umgehen. Sofern wir personenbezogene Daten von Ihnen erheben, verarbeiten wir diese unter Beachtung der geltenden Datenschutzvorschriften. Detaillierte Informationen finden Sie in unserer Datenschutzerklärung.
Einwilligung in die Verwendung von Daten zu Werbezwecken
Ich bin damit einverstanden, dass die Vogel Communications Group GmbH & Co. KG, Max-Planckstr. 7-9, 97082 Würzburg einschließlich aller mit ihr im Sinne der §§ 15 ff. AktG verbundenen Unternehmen (im weiteren: Vogel Communications Group) meine E-Mail-Adresse für die Zusendung von redaktionellen Newslettern nutzt. Auflistungen der jeweils zugehörigen Unternehmen können hier abgerufen werden.
Der Newsletterinhalt erstreckt sich dabei auf Produkte und Dienstleistungen aller zuvor genannten Unternehmen, darunter beispielsweise Fachzeitschriften und Fachbücher, Veranstaltungen und Messen sowie veranstaltungsbezogene Produkte und Dienstleistungen, Print- und Digital-Mediaangebote und Services wie weitere (redaktionelle) Newsletter, Gewinnspiele, Lead-Kampagnen, Marktforschung im Online- und Offline-Bereich, fachspezifische Webportale und E-Learning-Angebote. Wenn auch meine persönliche Telefonnummer erhoben wurde, darf diese für die Unterbreitung von Angeboten der vorgenannten Produkte und Dienstleistungen der vorgenannten Unternehmen und Marktforschung genutzt werden.
Meine Einwilligung umfasst zudem die Verarbeitung meiner E-Mail-Adresse und Telefonnummer für den Datenabgleich zu Marketingzwecken mit ausgewählten Werbepartnern wie z.B. LinkedIN, Google und Meta. Hierfür darf die Vogel Communications Group die genannten Daten gehasht an Werbepartner übermitteln, die diese Daten dann nutzen, um feststellen zu können, ob ich ebenfalls Mitglied auf den besagten Werbepartnerportalen bin. Die Vogel Communications Group nutzt diese Funktion zu Zwecken des Retargeting (Upselling, Crossselling und Kundenbindung), der Generierung von sog. Lookalike Audiences zur Neukundengewinnung und als Ausschlussgrundlage für laufende Werbekampagnen. Weitere Informationen kann ich dem Abschnitt „Datenabgleich zu Marketingzwecken“ in der Datenschutzerklärung entnehmen.
Falls ich im Internet auf Portalen der Vogel Communications Group einschließlich deren mit ihr im Sinne der §§ 15 ff. AktG verbundenen Unternehmen geschützte Inhalte abrufe, muss ich mich mit weiteren Daten für den Zugang zu diesen Inhalten registrieren. Im Gegenzug für diesen gebührenlosen Zugang zu redaktionellen Inhalten dürfen meine Daten im Sinne dieser Einwilligung für die hier genannten Zwecke verwendet werden. Dies gilt nicht für den Datenabgleich zu Marketingzwecken.
Recht auf Widerruf
Mir ist bewusst, dass ich diese Einwilligung jederzeit für die Zukunft widerrufen kann. Durch meinen Widerruf wird die Rechtmäßigkeit der aufgrund meiner Einwilligung bis zum Widerruf erfolgten Verarbeitung nicht berührt. Um meinen Widerruf zu erklären, kann ich als eine Möglichkeit das unter https://contact.vogel.de abrufbare Kontaktformular nutzen. Sofern ich einzelne von mir abonnierte Newsletter nicht mehr erhalten möchte, kann ich darüber hinaus auch den am Ende eines Newsletters eingebundenen Abmeldelink anklicken. Weitere Informationen zu meinem Widerrufsrecht und dessen Ausübung sowie zu den Folgen meines Widerrufs finde ich in der Datenschutzerklärung, Abschnitt Redaktionelle Newsletter.
Standard UnitedSiC FETS do not provide access to the gate of the JFET, but a new dual-gate product packaged in a TO247-4L package is in development. This approach is also suitable for use with modules that have a JFET gate pin added. In all cases, a 20 nH parasitic inductance was factored into the SPICE simulations, the results proving that a degree of inductance does not impact the reduction of dV/dt.
The RC snubber method highlighted that it could not control turn-on and turn-off dV/dt independently (see Table). However, separate Rgon and Rgoff resistors allow independent control for the Cgd and the direct drive JFET methods.
In this article, we have showcased three different approaches to significantly reducing dV/dt. The use of UnitedSiC FETs, with their low conduction losses and rugged characteristics in short-circuit conditions, makes these powerver devices an efficient and reliable choice for electrical motor drive developments.
* Dr. Zhongda Li is Senior Staff R&D Engineer, UnitedSiC.