LED-Treiber Leuchtdioden über zwei Leitungen dimmen
Eine der grundlegenden Funktionen einer LED-basierten Beleuchtungsanwendung ist das Dimmen. Diese ist jedoch bei einem typischen LED-Treiber immer noch relativ komplex zu realisieren. Dieser Artikel beschreibt unterschiedliche Dimmungsarten und stellt eine Methode vor, die das Dimmen auf eine neuartige Weise erlaubt und nur die Stromversorgungsleitungen erfordert.
Anbieter zum Thema
Das Dimmen einer LED erfolgt meist mit Hilfe eines pulsweitenmodulierten (PWM-)Signals. Der Strom durch die LED wird konstant gehalten, die LED jedoch mit hoher Frequenz ein- und ausgeschaltet. Die Schaltfrequenz liegt dabei so hoch, dass sie vom menschlichen Auge nicht wahrgenommen werden kann. Eine andere Methode, um die Lichtausbeute zu ändern, ist das Verringern oder Erhöhen des LED-Stroms.
Der Grund, warum bei den meisten Anwendungen die PWM anstelle der Stromänderung durch die LED zum Einsatz kommt, ist jedoch der, dass eine Änderung des LED-Gleichstroms auch die Farbtemperatur des von der LED ausgestrahlten Lichts beeinflussen würde. Damit wäre beispielsweise die Lichtfarbe bei verschiedenen Gleichströmen unterschiedlich. Das ist nicht erwünscht, denn es soll ja die Lichtausbeute und nicht die Farbe verändert werden.
LED-Dimmung per PWM oder Stromregelung?
Ein typischer LED-Treiber verfügt über einen Eingangs-Pin zum Dimmen. Ist dieser inaktiv, dann wird der FET ebenso wie der gesamte Strom durch die LED abgeschaltet. Ein extern generiertes Low-Voltage-PWM-Signal – üblicherweise von einem Mikrocontroller erzeugt – wird zur Ansteuerung des Dimmereingangs verwendet. LED-Treiber-ICs der ersten Generation nutzten hauptsächlich den Shutdown- oder Enable-Pin als Dimmer-Pin. Das Anlegen eines Low-Signals (unter Annahme einer Aktiv-High-Schaltung) an diesen Pin schaltet nahezu den gesamten Treiber-IC wirksam ab.
Moderne LED-Treiber deaktivieren oft nicht ihre Supportschaltungen wie Treibersteuerung, Bandgap und interne VCC-Regulierung, wenn der Strom durch den FET abgeschaltet wird. Dies vermeidet Verzögerungen beim Einschalten des LED-Stroms. Schnelles Ein-/Ausschalten erlaubt eine wesentlich höhere Dimmungsrate, die wiederum eine bessere und genauere Steuerung der effektiven Lichtausbeute ermöglicht.
Im Allgemeinen erfolgt die Farbsteuerung mit der gleichen Dimmungsmethode. Beim Dimmen verschiedenfarbiger LEDs (zum Beispiel rot, grün und blau) mit jeweils eigenen PWM-Signalen lässt sich jede beliebige Farbkombination erzeugen. Auch hier gestattet eine genauere Tastfolge eine präzisere Farbsteuerung. Wichtig ist, dass hier zusätzlich zu den Versorgungsspannungs- (VCC) und Masseleitungen (GND) ein separates Dimmungssignal erforderlich ist. Eine typische Anwendung, bei der LEDs mit Modulen oder Einbauten verteilt sind, benötigt zum Anschluss eines jeden Moduls mindestens drei Leitungen: VCC, GND und ein Dimmungssignal.
Dimmen mit zwei Leitungen

Der Einsatz von drei Leitungen lässt sich jedoch umgehen, wenn man statt eines separaten Dimmungssignals den gesamten LED-Treiber inklusive der LED einfach ein- und ausschaltet, zum Beispiel über die VCC. Bild 1 vergleicht die beiden Dimmungsansätze.
Obwohl das Ein-/Ausschalten der Eingangsspannung im Prinzip funktioniert, hat dieses Verfahren einige Nachteile. Jedes Mal, wenn VCC eingeschaltet wird, muss der LED-Treiber vollständig hochgefahren werden, was wie erwähnt mit erheblichen Verzögerungen verbunden ist. Diese Verzögerungen wiederum begrenzen das maximal erreichbare Dimmungsverhältnis. Insbesondere bei verhältnismäßig hohen Eingangsspannungen können in Zusammenhang mit dem vollständigen Ein-/Ausschalten von Vin starkes Rauschen und EMI-Probleme auftreten. Beachtet werden sollte, dass es bei Anstieg des LED-Stroms eine Tendenz gibt, die Eingangsspannung für die Module ebenfalls zu erhöhen, um den Gesamtstrom durch die möglicherweise langen Leitungen niedrig zu halten.
Ein anderes Problem, das bei der Dimmung mit zwei Leitungen durch vollständiges Ein-/Ausschalten von VCC oft auftritt, ist die inhärente Induktivität der Versorgungskabel. Insbesondere wenn diese Kabel sehr lang sind, ist die Induktivität sehr hoch. Beim Einschalten des LED-Moduls wird der Strom sofort benötigt. Durch die Induktivität des Kabels dauert das Hochlaufen jedoch eine gewisse Zeit. Dies kann zu übermäßigen Spitzen mit entsprechendem Rauschen und EMI führen.
Um dem entgegenzuwirken, ist es oft erforderlich, eine Impedanz zu implementieren, die auf den Eingang des LED-Treibers abgestimmt ist. Dieses Problem besteht aber nicht nur bei Dimmer-Implementierungen mit zwei Leitungen. Es tritt bei allen Designs mit längeren Versorgungsleitungen auf. Dies sind genau die Anwendungen, die von einer reduzierten Leitungsanzahl profitieren und für die Dimmung mit zwei Leitungen ideal wäre.
Die Versorgung und das Dimmen der LED-Module ausschließlich mit VCC- und GND-Leitungen ist verlockend. Wenn Kabel lang oder teuer sind, versuchen viele Designer von Beleuchtungssystemen die Kabelkosten so weit wie möglich zu senken. Die effektivste Möglichkeit, dies zu realisieren, ist die Verwendung von Kabeln mit weniger Drähten.
Das Dimmen mit zwei Leitungen erlaubt auch das Design von Modulen mit und ohne Dimmerfunktion. Dies ermöglicht die Verwendung von standardmäßigen LED-Beleuchtungssystemen, die alle auf dem gleichen LED-Moduldesign basieren und das Dimmen als Zusatzfunktion anbieten. Damit verbunden sind signifikante Vorteile bezüglich einer problemlosen Modulfertigung und der Wiederverwendbarkeit des Designs. Die eigentliche Dimmersteuerung und –funktion befindet sich innerhalb der Hauptstromversorgung.
Minimierte PWM-Ein- und Ausschaltverzögerung
Um Designer bei der Implementierung eines LED-Moduls mit zweiadrigem Dimmerkabel zu unterstützen und gleichzeitig die mit der EMI und dem Dimmungsverhältnis verbundenen Probleme zu minimieren, bietet National Semiconductor mit dem Baustein LM3406 einen zur Ansteuerung von LEDs optimierten 1,5-A-Abwärts-DC/DC-Schaltregler an. Er bietet einen neuen Ansatz zur Implementierung von dimmbaren LED-Modullösungen, die nur über VCC- und GND-Anschlüsse verfügen müssen.

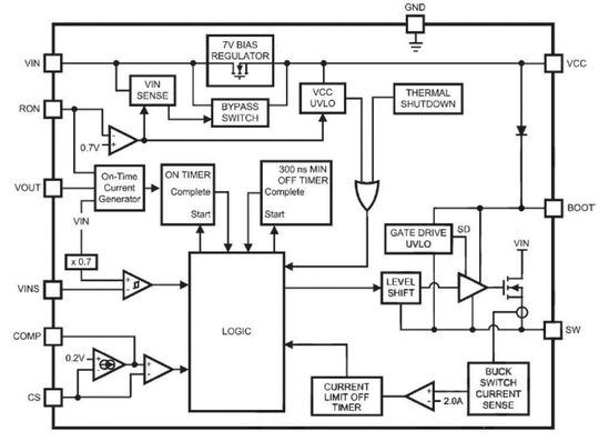
Dazu hat der LM3406 einen separaten VIN-Sense- (VINS) Eingangspin. Bild 2 zeigt die interne Schaltung des Bausteins. Ein interner Komparator erfasst die VINS- und VIN-Spannungen. Fällt die Spannung an VINS auf einen Wert unter 70% der Spannung an VIN ab, setzt der LM3406 voraus, dass die PWM abgeschaltet ist und sperrt den internen Leistungs-FET, was wiederum den Strom durch die LED unterbricht. Alle Supportschaltungen wie Bandgap, Treiberschaltungen und interne VCC-Regelung bleiben aktiv, weshalb beim Wiedereinschalten nur minimale Verzögerungen entstehen. Dies gestattet den Betrieb mit einem relativ hohen Dimmungsverhältnis.

Bild 3 zeigt eine typische Schaltung mit dem LM3406 in einer Dimmeranwendung mit zwei Leitungen. Eine externe Diode trennt VINS von VIN. Sobald ein Abschalten an VINS erkannt wird, geht das Bauteil in den Power-Down-Zustand, es wird kein Strom mehr aus VIN gezogen und der Eingangskondensator CIN bleibt vollständig aufgeladen. Dies führt zu schnellerem Einschalten beim nächsten Freigabezyklus und reduziert auch die Einschalteffekte bei langen Kabeln.
Der bereits erwähnte 70%ige Grenzwert impliziert, dass es nicht notwendig ist, die Eingangsspannung vollständig auszuschalten, um den Strom durch die LED zu unterbinden. Das bedeutet, geringere Spannungsschwankungen auf den Eingangspannungsleitungen und eine erhebliche Reduzierung der EMI sowie der anderen damit verbundenen Rausch-Probleme.
Der in Bild 2 abgebildete COMP-Pin stellt die Verbindung zum Ausgang des Fehlerverstärkers dar. Durch Anlegen eines Kondensators an den COMP-Pin lässt sich eine Soft-Start-Funktion implementieren. Insbesondere für höhere Ströme (der LM3406 ist ein 1,5-A-Baustein) und längere Kabel mit entsprechender Selbstinduktivität ist ein Soft-Start hilfreich. In vielen Fällen ist er sogar ein obligatorisches Funktionsmerkmal, das eine aktive Anpassung der Impedanz erlaubt.
Eine Verbesserung des neuesten Mitglieds der LM340x-Familie ist der Vout-Sense-Eingang, der zur Steuerung der ON-time verwendet wird. Dies hilft dabei, die Schaltfrequenz über die verschiedenen Ausgangsspannungen stabil zu halten. Das ist ein wichtiges Leistungsmerkmal für das Design von Standardmodulen, bei denen die tatsächlich verwendeten LEDs (und folglich die Vorwärtsspannung) variieren können.
Einfache Implementierung mit weniger Komponenten
Mit dem LM3406 hat National Semiconductor einen neuen, verbesserten Ansatz zur LED-Dimmung mit zwei Leitungen vorgestellt. Seine interne Schaltung zur Ermittlung des VCC-Levels ermöglicht eine mühelose Implementierung mit weniger externen Komponenten und verbessert Leistungsfähigkeit (niedrigere EMI, höheres Dimmungsverhältnis) von Dimmeranwendungen mit zwei Leitungen. Die im LM3406 integrierte Soft-Start-Funktion hilft zudem, Probleme in Bezug auf den Eingangsstrom zu verringern.
*Ernest Bron ist von der National-Niederlassung in den Niederlanden aus als Field Applications Engineer für sämtliche Produktlinien von National Semiconductor zuständig.
(ID:268589)