Schaltungstipp Isoliertes vierkanaliges Temperatur-Messsystem mit 0,5°C Genauigkeit
In diesem Tipp stellen wir ein isoliertes vierkanaliges Temperaturmesssystem vor, welches auf Leistungsfähigkeit, Eingangsflexibilität, Robustheit und niedrige Kosten optimiert ist. Das System unterstützt alle Thermoelementtypen mit Kaltstellenkompensation sowie alle Widerstandsthermometer (RTDs) mit Widerständen bis 4 kΩ für Zwei-, Drei- oder Vier-Draht-Konfigurationen.
Anbieter zum Thema

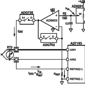
Das isolierte vierkanalige Temperaturmesssystem aus Bild 1 erzielt eine typische Genauigkeit von 0,1°C für Messungen mit Widerstandsthermometern. Messungen mit Thermoelementen des Typs K erfolgen mit 0,05°C Genauigkeit (typ.). Diese Werte ergeben sich aus dem Einsatz des digitalen Temperatursensors ADT7310 mit 16 Bit, der für die Kaltstellenkompensation verwendet wird. Die Schaltung nutzt den vierkanaligen 24 Bit Sigma/Delta-A/D-Wandler AD7193 mit integriertem PGA für hohe Genauigkeit und niedriges Rauschen.
Ein Schutz vor eingangsseitigen Transienten oder Überspannungen wird mit TVS-Bauteilen (Transient Voltage Supressors) und Schottky-Dioden erreicht. Die SPI-kompatiblen Digitaleingänge und Ausgänge sind bis 2,5 kVeff. isoliert. Betrieben wird die Schaltung mit einer isolierten Stromversorgung.
Temperaturmessung
Thermoelemente und Widerstandsthermometer sind die am häufigsten eingesetzten Sensoren für Temperaturmessungen in Industrie-Anwendungen. Thermoelemente können Temperaturen bis etwa 2300°C messen und bieten kurze Reaktionszeiten (Bruchteile von Sekunden). Widerstandsthermometer erreichen eine höhere Genauigkeit und Stabilität als Thermoelemente. Der Widerstand von langen Verbindungsleitungen (oft mehrere hundert Meter) zu einem entfernten Widerstandsthermometer lässt sich mit Drei- oder Vier-Draht-Verbindungen kompensieren.
Ein Thermoelement besteht aus zwei Drähten unterschiedlicher Metalle, die an einem Ende zusammengeführt sind. Dieses Ende wird an die zu messende Temperatur herangeführt, bezeichnet als Messstelle. Das andere Ende wird an eine Präzisions-Spannungsmesseinheit angeschlossen. Diese Verbindung bezeichnet man als Referenzstelle oder Kaltstelle.
Die Temperaturdifferenz zwischen Messstelle und Kaltstelle erzeugt eine Spannung (Seebeck-Effekt), die der der Differenz zwischen den Temperaturen der beiden Verbindungspunkte entspricht. Das erzeugte Signal reicht je nach Temperaturdifferenz typischerweise von mehreren Mikrovolt bis hin zu mehreren zehn Millivolt.
Zum Beispiel können Typ-K-Thermoelemente −200 bis 1350°C mit einem Ausgangsbereich von etwa −10 bis 60 mV messen. Für die Signalkette ist es wichtig, eine möglichst hohe Impedanz und geringe Leckströme beizubehalten, damit die höchste Genauigkeit für die Spannungsmessung erreicht wird.
Um diese Spannung in eine absolute Temperatur zu wandeln, muss die Kaltstellentemperatur genau bekannt sein. 1 bis 2°C reichen normalerweise aus. Da der Kaltstellenmessfehler direkt zum absoluten Temperaturfehler beiträgt, ist eine Kaltstellentemperaturmessung mit höherer Genauigkeit vorteilhaft.
Ein Widerstandsthermometer besteht zum Beispiel aus Platin, Nickel oder Kupfer, welches seinen Widerstandswert bei sich ändernder Temperatur vorhersagbar ändert. Am häufigsten werden Widerstandsthermometer aus Platin verwendet (Pt100 und Pt1000).
Eine Methode, den Widerstand genau zu messen, besteht darin, die Spannung über dem Widerstandsthermometer, erzeugt von einer Konstantstromquelle, zu messen. Fehler der Stromquelle lassen sich eliminieren, indem man das Messergebnis auf die an einem Referenzwiderstand, durch den der gleiche Strom fließt (Verhältnismessung), erzeugte Spannung bezieht. Der Leckstrom im Strompfad muss minimiert werden, um eine hohe Genauigkeit zu erzielen. Denn der Anregungsstrom beträgt normalerweise nur einige hundert Mikroampere um eine Selbsterwärmung zu vermeiden.
Für Industrieanwendungen sind sowohl eine hohe Leistungsfähigkeit, als auch ein Schutz vor hohen Transienten und DC-Überspannungen wichtig.
Funktion der Schaltung
In der Schaltung in Bild 1 kommt der rauscharme 24 Bit Sigma/Delta-A/D-Wandler AD7193 zum Einsatz, der eine hohe Auflösung und Linearität für die gesamte Schaltung sicherstellt.
Das Digitalpotentiometer AD5201 mit 33 Positionen, der Operationsverstärker AD8603 und der einkanalige Schalter ADG702 bilden eine programmierbare Stromquelle sowie einen Biasspannungspuffer für die Widerstandsthermometer- und Thermoelementmessungen. Der ADG738 verbindet die Stromquelle mit dem aktiven RTD-Kanal und ermöglicht eine Kompensation des Leitungswiderstands für die Drei-Draht-RTD-Konfiguration.
Der digitale SPI-Temperatursensor ADT7310 bietet bei −40 bis 105°C eine maximale Genauigkeit von ±0,8°C (+5-V-Versorgung). Er wird für die Kaltstellenkompensation bei Thermoelementmessungen verwendet. Beim ADR3440 handelt es sich um eine rauscharme 4,096-V-Referenz mit hoher Genauigkeit, die für Thermoelementmessungen mit REFIN1(+) / REFIN1(−) des AD7193 verbunden ist.
A/D-Wandler
Der AD7193 ist eine rauscharme analoge Eingangsstufe für hochgenaue Messanwendungen. Das Bauteil enthält einen rauscharmen 24 Bit Sigma/Delta-A/D-Wandler. Dieser ADC bietet Eigenschaften wie hohe Auflösung, geringe Nichtlinearität, niedriges Rauschen sowie sehr hohe 50Hz/60Hz-Unterdrückung. Die Datenrate am Ausgang lässt sich von 4,7 Hz (24 Bit effektive Auflösung, Verstärkung = 1), bis 4,8 kHz (18,6 Bit effektive Auflösung, Verstärkung = 1) variieren.
Der integrierte rauscharme PGA verstärkt das kleine differenzielle Signal des Thermoelements oder das Signal des RTD mit einer programmierbaren Verstärkung von 1 bis 128. Dies ermöglicht einen direkten Anschluss der Sensoren. Der Puffer der Verstärkungsstufe weist eine hohe Eingangsimpedanz auf und begrenzt den Eingangsleckstrom auf maximal ±3 nA. Die hohe Verstärkung des AD7193 muss entsprechend des Temperaturbereichs und des Sensortyps richtig konfiguriert werden. Der interne Multiplexer ermöglicht, dass sich vier differenzielle Eingangskanäle gemeinsam mit dem gleichen ADC-Kern nutzen lassen. Dies spart Platz und Kosten.
(ID:42496018)