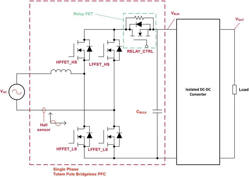
How to Improve Power Density in a PFC Circuit

Zurück zum Artikel