In the year 2000, server front end power-supply units (PSUs) – with an AC input to a 12-V/48-V DC rail – achieved around 10 W/in3 of power density, with about 85% peak efficiency. Today, so many server PSUs can meet 80 Plus Platinum (94% peak) and 80 Plus Titanium (96% peak) requirements that the latter requirement, along with very high power density (>90 W/ in3), are both now becoming minimum requirements.
Figure 2: Server PSU block diagram.
(Source: Texas Instruments)
One reason why server PSUs can achieve higher power density levels is because of technological innovations in the semiconductor industry. New semiconductor fabrication processes enable devices to have lower parasitics and better figures of merit, significantly improving power dissipation and facilitating higher power density.
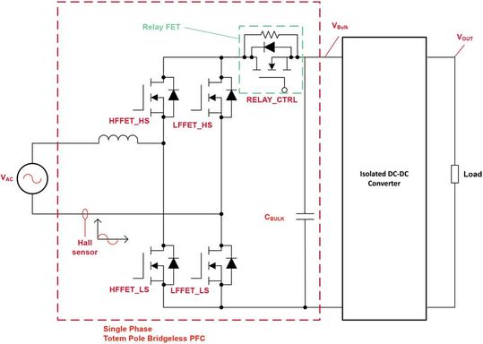
Topology and architecture innovations are also behind PSUs with high power density. Applying a totem-pole bridgeless power factor correction (PFC) circuit to the AC/DC rectifier stage of new server PSUs – along with wide bandgap devices such as gallium nitride (GaN) and silicon carbide (SiC) (Figure 2) – achieves the best converter efficiency over other bridge or bridgeless PFC topologies. Although higher efficiency does minimize the area needed for heat dissipation, a bulk capacitor (CBulk in Figure 2) is still required to hold the output voltage in regulation after AC dropout. In order to accomplish this for more than 10 mS, a 3-kW server PSU would need a total capacitance of over 1.3 mF, which would consume at least 30 percent of the overall space. To further improve power density, you must reduce the bulk capacitance.
Bildergalerie
In this article, the concept and operational principles of a “baby” boost converter (a compact boost converter that only operates during AC dropout events) is introduced to reduce the bulk capacitance. Test results on a power factor correction reference design with a baby boost converter show that a 910-μF bulk capacitor (as opposed to a 1.3-mF capacitor) is enough to hold the output voltage above 320 V for more than 10 mS after AC dropout with a 3-kW load.
Selecting CBulk capacitance The server front end PSU shown in Figure 2 generally consists of two stages: an AC/DC rectifier stage and an isolated DC/DC converter stage, with peak ef ficiency targets of >98.5 percent and >97.5 percent, respectively. In order for the isolated DC/DC stage to achieve an ef ficiency target >97.5 percent, the operational input voltage range of the isolated DC/DC converter (VBulk) generally has to be limited inside 320 V to 410 V (VBulk,max). Assuming a nominal bulk capacitor voltage (VBulk,nom) of 390 V, Equation 1 calculates the capacitance required for holding up 3 kW for 10 mS as:
(1)
Considering VBulk voltage ripple and capacitance tolerance, the system shown in Figure 2 would require a capacitor with over 1.3 mF of capacitance. It is notable that the capacitor energy used to hold up the output voltage after AC dropout is only 32.6 percent of the total energy stored in the bulk capacitor during normal operation.
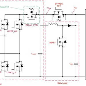
Inserting a baby boost converter stage in between the AC/DC rectifier stage and the isolated DC/DC converter stage (as shown in Figure 3) makes it possible to turn off the bypass field-effect transistor (FET) and enable the baby boost converter to allow the charging of CBB to above 320 V from CBulk after AC dropout. VBulk can then go much lower than 320 V, thus requiring less capacitance on the bulk capacitor to hold the output voltage for the same amount of time. Assuming that VBulk can go down to 240 V (VBulk,min) with the baby boost converter during the AC dropout period, using Equation 1 equates to a required CBulk of 635 μF, using 62 percent of the total capacitor energy.
Baby Boost Converter Design Considerations
Although a baby boost converter can reduce a bulk capacitor’s size and capacitance, minimizing the converter’s footprint will help preserve the original high power density goal. Since a baby boost converter operates in a very short amount of time (an AC dropout event), the peak operational current and voltage stresses will determine your power-stage component selections, instead of continuous power dissipation. At VBulk,min, current stress should be at maximum. Select the boost diode and metal-oxide semiconductor FET (MOSFET) to handle current stress at VBulk,min while rated for VBulk,max. The baby boost inductor needs to handle peak current at VBulk,min.
Equation 2 determines the baby boost inductor inductance:
(2)
where VBB is the voltage at CBB, ΔiLBB is the baby boost inductor peak-to-peak ripple current and Fs,BB is the baby boost converter switching frequency.
Since the goal is to minimize the footprint of the inductor, Equation 3 assumes that the peak-to-peak ripple current equals twice the input current at VBulk,min and the maximum output power:
(3)
With VBB regulating to 390 V and assuming Fs,BB = 500 kHz, Equation 2 calculates LBB as 7.385 μH.
Because the footprint is a higher design priority than the power dissipation, an inductor core with a higher saturation point is preferable; in the case of the baby boost converter, a powder iron core is a better choice than a ferrite core. The soft-saturation characteristic of the powder iron core makes the design of the baby boost inductor design a bit tricky, however. With the core permeability dropping (inductance dropping) as the current increases, you must ensure the LBB calculated in Equation 2 is the inductance at iLBB peak. Equation 4 estimates the inductance at a given magnetizing field:
Stand: 08.12.2025
Es ist für uns eine Selbstverständlichkeit, dass wir verantwortungsvoll mit Ihren personenbezogenen Daten umgehen. Sofern wir personenbezogene Daten von Ihnen erheben, verarbeiten wir diese unter Beachtung der geltenden Datenschutzvorschriften. Detaillierte Informationen finden Sie in unserer Datenschutzerklärung.
Einwilligung in die Verwendung von Daten zu Werbezwecken
Ich bin damit einverstanden, dass die Vogel Communications Group GmbH & Co. KG, Max-Planckstr. 7-9, 97082 Würzburg einschließlich aller mit ihr im Sinne der §§ 15 ff. AktG verbundenen Unternehmen (im weiteren: Vogel Communications Group) meine E-Mail-Adresse für die Zusendung von redaktionellen Newslettern nutzt. Auflistungen der jeweils zugehörigen Unternehmen können hier abgerufen werden.
Der Newsletterinhalt erstreckt sich dabei auf Produkte und Dienstleistungen aller zuvor genannten Unternehmen, darunter beispielsweise Fachzeitschriften und Fachbücher, Veranstaltungen und Messen sowie veranstaltungsbezogene Produkte und Dienstleistungen, Print- und Digital-Mediaangebote und Services wie weitere (redaktionelle) Newsletter, Gewinnspiele, Lead-Kampagnen, Marktforschung im Online- und Offline-Bereich, fachspezifische Webportale und E-Learning-Angebote. Wenn auch meine persönliche Telefonnummer erhoben wurde, darf diese für die Unterbreitung von Angeboten der vorgenannten Produkte und Dienstleistungen der vorgenannten Unternehmen und Marktforschung genutzt werden.
Meine Einwilligung umfasst zudem die Verarbeitung meiner E-Mail-Adresse und Telefonnummer für den Datenabgleich zu Marketingzwecken mit ausgewählten Werbepartnern wie z.B. LinkedIN, Google und Meta. Hierfür darf die Vogel Communications Group die genannten Daten gehasht an Werbepartner übermitteln, die diese Daten dann nutzen, um feststellen zu können, ob ich ebenfalls Mitglied auf den besagten Werbepartnerportalen bin. Die Vogel Communications Group nutzt diese Funktion zu Zwecken des Retargeting (Upselling, Crossselling und Kundenbindung), der Generierung von sog. Lookalike Audiences zur Neukundengewinnung und als Ausschlussgrundlage für laufende Werbekampagnen. Weitere Informationen kann ich dem Abschnitt „Datenabgleich zu Marketingzwecken“ in der Datenschutzerklärung entnehmen.
Falls ich im Internet auf Portalen der Vogel Communications Group einschließlich deren mit ihr im Sinne der §§ 15 ff. AktG verbundenen Unternehmen geschützte Inhalte abrufe, muss ich mich mit weiteren Daten für den Zugang zu diesen Inhalten registrieren. Im Gegenzug für diesen gebührenlosen Zugang zu redaktionellen Inhalten dürfen meine Daten im Sinne dieser Einwilligung für die hier genannten Zwecke verwendet werden. Dies gilt nicht für den Datenabgleich zu Marketingzwecken.
Recht auf Widerruf
Mir ist bewusst, dass ich diese Einwilligung jederzeit für die Zukunft widerrufen kann. Durch meinen Widerruf wird die Rechtmäßigkeit der aufgrund meiner Einwilligung bis zum Widerruf erfolgten Verarbeitung nicht berührt. Um meinen Widerruf zu erklären, kann ich als eine Möglichkeit das unter https://contact.vogel.de abrufbare Kontaktformular nutzen. Sofern ich einzelne von mir abonnierte Newsletter nicht mehr erhalten möchte, kann ich darüber hinaus auch den am Ende eines Newsletters eingebundenen Abmeldelink anklicken. Weitere Informationen zu meinem Widerrufsrecht und dessen Ausübung sowie zu den Folgen meines Widerrufs finde ich in der Datenschutzerklärung, Abschnitt Redaktionelle Newsletter.
(4)
where AL is the inductance factor in henry/turns2, μi% is the remaining percentage of the initial permeability at a given magnetizing field, and N is the number of turns applied to the inductor.
Equation 5 expresses the relationship between μi% and the magnetizing field, according to the core manufacturer:
(5)
where a, b and c are constant coefficients and H is the magnetizing field.
Assuming the application of a Magnetics 0076381A7 (a Kool Mμ Hf core) for the baby boost inductor, the constant coefficients a, b and c would be 0.01, 4.064 . 10-7 and 2.131, respectively.
According to Ampere’s law, Equation 6 expresses the relationship between H and N:
(6)
where I is the current through the winding and le is the effective magnetic path length in centimeters.
With Equation 2 and Equation 3 calculating LBB, Equation 4, Equation 5 and Equation 6 determine the N needed to achieve the inductance at a given magnetizing field.
It is also possible to estimate N iteratively. Assuming that a given inductor has an inductance that operates at a certain H with a given current, you can use Equation 4, Equation 5 and Equation 6 to evaluate whether the calculated H is close to the assumed H.
For example, if your initial guess is that H = 140 Oe with I = 25 A and the inductor has an inductance of 7.385 μH, Equation 4 calculates μi% at 39.65 percent. Then, taking the LBB calculated from Equation 2 and Equation 3, along with the μi% calculated into Equation 4, N is then 20.8.
To verify H using Equation 6 with calculated N, you have H = 125.67 Oe. Since there is still error between the guessed H and the calculated H, you can make a second guess about H and calculate H again until the error becomes negligible. You will find the correct turns (operation point) after a couple of iterations. Using the iterative method, H is 108.75 Oe, with N = 18.009. The inductance is 7.385 μH at 25 A.
Design Implementation and Test Results
Figure 1 shows the Texas Instruments (TI) 3.6-kW SinglePhase Totem-Pole Bridgeless PFC Reference Design with >180-W/in3 Power Density, which uses a baby boost converter. TI’s LMG3522R030 GaN device, which has zero reverse-recovery charges, minimizes switching losses in the totem-pole bridgeless PFC. All of the components are placed in an x and y dimension less than 68 mm by 121 mm, with a maximum component height of 32 mm. The reference design achieves >180W/ in3 power density and 98.7 percent peak efficiency. The selected CBulk is a 910-μF 450-V aluminum capacitor.
Although the required capacitance is only 635 μF, the ripple current rating on available capacitors with less than 910 μF of capacitance is not enough to handle the ripple current generated by a single-phase 3-kW PFC. Two 1-μF 450-V ceramic capacitors serve as CBB, which are nicely utilized in the space under the bulk capacitor.
The design applies a Magnetics 0076381A7 core to the baby boost inductor, with 23 turns on the inductor. The inductance at 0 A and 25 A is 22.75 μH and 9.1 μH, respectively. The 9.1-μH inductance allows peak current less than the 25-A target.
Figure 4 shows the measurement of an AC dropout event on the 3-kW PFC reference design. When the AC voltage drops down to 0 V (as does the AC current), CBulk and CBB continuously deliver the energy stored to the load. Once VBulk drops down to 340 V, the bypass FET turns off and the baby boost converter starts to operate, boosting VBB to 380 V. The baby boost converter continuously operates until VBulk drops down to 240 V. VBB remains above the targeted isolated DC/DC minimum operational input voltage of 320 V for 14 mS.
* Sheng-Yang Yu is Systems Applications Engineer,
* Benjamin Genereaux, Systems Applications Engineer and
* LiehChung Yin, Systems Applications Engineer with Texas Instruments.