Mit dem Zero-Drift-Operationsverstärker LTC2063 lassen sich Schaltungen realisieren, die sich für die high-seitige Strommessung mit geringer Stromaufnahme und hoher Genauigkeit eignen. Der Aufwand an externen Bauelementen ist dabei erfreulich gering.
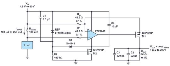
Bild 1: Präzise High-Side-Strommessschaltung auf Basis des Zero-Drift-Verstärkers LTC2063
(Bild: Analog Devices)
Die präzise high-seitige Messung von Strömen im Mikroamperebereich verlangt nach einem sehr kleinen Messwiderstand und einem Verstärker mit geringer Offsetspannung. Der Zero-Drift-Verstärker LTC2063 besitzt eine maximale Eingangs-Offsetspannung von nur 5 µV und nimmt gerade einmal 1,4 µA auf. Er eignet sich damit hervorragend für die Realisierung einer kompletten, extrem wenig Strom aufnehmenden und präzisen Schaltung für die high-seitige Strommessung (Bild 1).
Diese Schaltung nimmt beim Messen von Strömen in einem weiten Bereich von 100 µA bis 250 mA nur einen Strom zwischen 2,3 µA und 280 µA auf. Die außergewöhnlich niedrige Offsetspannung des LTC2063 macht es möglich, in dieser Schaltung einen Shunt-Widerstand von nur 100 mΩ zu verwenden, was den maximalen Spannungsabfall am Shunt-Widerstand auf nur 25 mV begrenzt. Dies wiederum minimiert die am Shunt-Widerstand entstehenden Verluste und sorgt so dafür, dass der angeschlossenen Last ein Maximum an Leistung zur Verfügung steht. Dank des Rail-to-Rail-Eingangs des LTC2063 kann diese Schaltung mit sehr niedrigen Lastströmen arbeiten, wenn die eingangsseitige Gleichtaktspannung bis nah an die Versorgungsspannung kommt. Dank seines integrierten EMI-Filters ist der LTC2063 in Umgebungen mit hohem Störaufkommen vor Hochfrequenz-Störgrößen geschützt.
(Bild: Analog Devices)
Die Ausgangsspannung der Schaltung für einen bestimmten Messstrom ISENSE berechnet sich wie nebenstehend:
Nullpunktfehler
Eine kritische Spezifikation von Strommess-Lösungen ist der Nullpunktfehler bzw. der äquivalente Fehlerstrom am Eingang für den jeweils produzierten Ausgang, wenn der Messstrom null ist. Der Nullpunkt berechnet sich in der Regel aus der Eingangs-Offsetspannung des Verstärkers, dividiert durch RSENSE. Die niedrige Eingangs-Offsetspannung des LTC2063 von typisch 1 µV und maximal 5 µV sowie die geringen typischen Eingangs-Bias- und Offsetströme von 1 pA bis 3 pA ermöglichen einen eingangsbezogenen Nullpunkt-Fehlerstrom von typisch nur 10 µA (1 µV/0,1 Ω) bzw. maximal 50 µA (5 µV/0,1 Ω). Dank dieses geringen Fehlers kann die Messschaltung ihre Linearität bis zum niedrigsten Strom des spezifizierten Bereichs (100 µA) aufrechterhalten, ohne dass es infolge eines Auflösungsverlusts zu einer Plateaubildung kommt (siehe Bild 2). Wie man in der Abbildung erkennt, verläuft die resultierende Kennlinie, die die Ausgangsspannung als Funktion des Messstroms wiedergibt, über den kompletten Strombereich absolut gerade.
Bild 2: Keine Plateau-Bildung am unteren Ende bis zu einem ISENSE-Wert von 100 µA herab
(Bild: Analog Devices)
Eine weitere Ursache für Nullpunktfehler ist der Drainstrom des ausgangsseitigen PMOS-Transistors bei einer Gatespannung von null (IOSS). Dieser parasitäre Strom fließt, wenn VDS nicht null ist und der PMOS-Transistor normalerweise abgeschaltet ist (|VGS| = 0). Ein MOSFET mit einem hohen Leckstrom IDSS erzeugt eine von null verschiedene positive Ausgangsspannung VOUT, auch wenn kein ISENSE fließt.
Als Transistor kommt in diesem Design der BSP322P von Infineon zum Einsatz, dessen maximaler IDSS-Wert 1 µA beträgt (bei |VDS| = 100 V). Ein guter Schätzwert für den typischen IDSS-Wert des BSP322P in dieser Anwendung bei Zimmertemperatur und mit VDS = -7,6 V liegt bei nur 0,2 nA, was am Ausgang einen Fehler von nur 1 µV zur Folge hat. Bei der Messung eines Eingangsstroms von 0 A entspricht dies einem äquivalenten Eingangsstromfehler von 100 nA.
Die Referenz LT1389-4.096 erzeugt im Verbund mit der aus M2, R2 und D1 bestehenden Bootstrap-Schaltung mit sehr geringer Verlustleistung eine isolierte Spannung von 3 V (4,096 V zzgl. des VTH-Werts von M2 von typisch -1 V). Diese verhindert, dass der LTC2063 mit seiner absoluten maximalen Versorgungsspannung von 5,5 V konfrontiert wird. Eigentlich würde ein Serienwiderstand zum Herbeiführen eines Biasstroms ausreichen, aber die Verwendung des Transistors M2 ermöglicht deutlich höhere Gesamt-Versorgungsspannungen und begrenzt außerdem die Stromaufnahme auf lediglich 280 µA am oberen Ende des Versorgungsspannungs-Bereichs.
Genauigkeit
Bild 3: Umwandlung von VIN in VOUT bei der minimalen Versorgungsspannung von 4,5 V für den gesamten ISENSE-Bereich. Ein Ausgangs-Offset von 200,7 μV ergibt, dividiert durch eine Spannungsverstärkung von 100,05 V/V, einen RTI-Eingangsoffset von 2 μV.
(Bild: Analog Devices)
Die Eingangs-Offsetspannung des LTC2063 hat einen konstanten eingangsbezogenen Stromfehler von typisch 10 µA zur Folge. An einem Full-Scale-Eingang von 250 mA ist der Offset somit nur für einen Fehler von 0,004 % verantwortlich. Am unteren Ende des Bereichs (100 µA) bedeuten 10 µA dagegen einen Fehler von 10 %. Da der Offset jedoch wie erwähnt konstant ist, lässt er sich herauskalibrieren. Wie man in Bild 3 sieht, beträgt der Gesamt-Offset des LTC2063 mit nicht abgestimmten parasitären Thermoelementen und etwaigen parasitären Eingangs-Serienwiderständen nur 2 µV.
Die in Bild 3 gezeigte Verstärkung von 100,05 V/V ist um 1,28 V/V größer als die bei den tatsächlichen Werten von ROUT und RIN der realen Schaltung zu erwartende Wert von 4,978 kΩ/50,4 Ω = 98,77 V/V. Ursache dieses Fehlers kann der parasitäre Serienwiderstand von etwa 500 mΩ zwischen den Eingängen des LTC2063 und RSENSE sein.
Die wesentlichste Unsicherheitsquelle am Ausgang dieser Schaltung ist das Rauschen. Wichtig ist deshalb eine Filterung mithilfe großer Parallelkondensatoren, um die Rauschbandbreite und damit das integrierte Gesamtrauschen zu reduzieren. Mit einem 1,5-Hz-Ausgangsfilter verursacht der LTC2063 ein niederfrequentes, auf den Eingang bezogenes Rauschen von etwa 2 µVP-P. Durch Mittelwertbildung des Ausgangs über eine möglichst lange Zeitspanne reduzieren sich die rauschbedingten Fehler weiter.
Bild 4: Der prozentuale Gesamtfehler bleibt über den gesamten Messbereich unter 1,4 %.
(Bild: Analog Devices)
Als zusätzliche Fehlerquellen in dieser Strommessschaltung sind der parasitäre Leiterplattenwiderstand in Reihe mit RSENSE am Eingang des LTC2063, die Toleranz der Widerstandswerte der verstärkungsbestimmenden Widerstände RIN und ROUT, Unstimmigkeiten zwischen den Temperaturkoeffizienten der verstärkungsbestimmenden Widerstände sowie eine Fehlerspannung an den Operationsverstärker-Eingängen infolge parasitärer Thermoelemente anzuführen. Die drei erstgenannten Fehlerquellen lassen sich minimieren, indem man für RSENSE Vierdraht-Messwiderstände (Kelvin-Methode) verwendet und 0,1-%-Widerstände mit ähnlichen oder niedrigen Temperaturkoeffizienten für den kritischen verstärkungsbestimmenden Pfad von RIN und ROUT einsetzt. Damit sich die parasitären Thermoelemente an den Eingängen des Operationsverstärkers gegenseitig aufheben, sollte R1 die gleichen Metall-Anschlüsse haben wie RIN. Außerdem sollten asymmetrische Temperaturgradienten an den Eingängen so weit wie möglich vermieden werden.
Der Gesamtbeitrag aller in diesem Abschnitt behandelten Fehlerquellen beträgt höchstens 1,4 %, bezogen auf den Full-Scale-Ausgang von 2,5 V (siehe Bild 4).
Stromaufnahme
Bild 5: Die Stromaufnahme nimmt zwar mit der Versorgungsspannung zu, steigt aber niemals über 280 µA an.
(Bild: Analog Devices)
Die minimale Stromaufnahme des LT1389-4.096 und des LTC2063 beträgt 2,3 µA bei den Mindestwerten von VSUPPLY und ISENSE (4,5 V bzw. 100 µA), bzw. bis zu 280 µA bei den maximalen Werten von VSUPPLY und ISENSE (90 V bzw. 250 mA), wie aus Bild 5 hervorgeht. Neben dem Strom, der von den aktiven Bauelementen aufgenommen wird, ist außerdem ein über M1 fließender Ausgangsstrom IDRIVE erforderlich, der ebenfalls von VSUPPLY kommen muss. Er ist proportional zur Ausgangsspannung und beträgt zwischen 200 nA für eine Ausgangsspannung von 1,0 mV (bei ISENSE = 100 µA) und 500 µA für 2,5 V Ausgangsspannung (bei ISENSE = 250 mA). Die Gesamt-Stromaufnahme zusätzlich zu ISENSE liegt damit zwischen 2,5 µA und 780 µA. Für ROUT wird im Interesse eines sinnvollen Treibersignals für den ADC ein Wert von 5 kΩ gewählt.
Eingangsspannungsbereich
Die maximale Versorgungsspannung wird in dieser Architektur durch die maximale Spannung |VDS|, die der PMOS-Ausgang verkraftet, festgelegt. Da der BSP322P für 100 V ausgelegt ist, ist 90 V ein sinnvoller Grenzwert.
Ausgangsspannungsbereich
Dieses Design kann eine Last von 5 kΩ ansteuern und eignet sich daher als Treiber für zahlreiche ADCs. Der Ausgangsspannungsbereich beträgt 0 V bis 2,5 V. Da der LTC2063 einen Rail-to-Rail-Ausgang besitzt, wird die maximale Gate-Treiberspannung nur durch die Reserven des LTC2063 begrenzt. Sie beträgt in dem hier vorliegenden Design typisch 3 V und berechnet sich aus den 4,096 V, die vom LT1389-4.096 kommen, abzüglich des typischen VTH-Werts von M2 (typisch -1 V).
Da es sich beim Ausgangssignal dieser Schaltung nicht um eine Spannung, sondern um einen Strom handelt, haben der Masse- oder der Zuleitungs-Offset keinen Einfluss auf die Genauigkeit. Zwischen dem ausgangsseitigen PMOS M1 und ROUT sind lange Leitungen deshalb durchaus erlaubt. RSENSE kann somit in der Nähe des zu messenden Stroms platziert werden, während sich ROUT nah am ADC oder an anderen nachfolgenden Stufen der Signalkette befindet. Als Nachteil langer Leitungen ist zwar die größere EMI-Empfindlichkeit zu beachten, jedoch leitet der parallel zu ROUT geschaltete Kondensator C3 (100 nF) jegliche schädlichen Störgrößen ab, bevor sie den Eingang der nachfolgenden Stufe erreichen können.
Da das Verstärkungs-Bandbreiten-Produkt des LTC2063 20 kHz beträgt, wird diese Schaltung zur Messung von Signalen mit Frequenzen von höchstens 20 Hz empfohlen. Der parallel zur Last geschaltete Kondensator C2 mit 22 µF filtert Ausgangsrauschen bis 1,5 Hz aus, um die Genauigkeit zu verbessern, und schützt die nachfolgende Stufe vor plötzlichen Stromspitzen. Diese Filterwirkung wird jedoch mit längeren Einschwingzeiten erkauft – besonders ganz am unteren Ende des Eingangsstrombereichs.
Zusammenfassung
Die extrem niedrige Eingangs-Offsetspannung des LTC2063, seine geringen IOFFSET- und IBIAS-Werte und sein Rail-to-Rail-Eingang ermöglichen präzise Strommessungen über den gesamten Bereich von 100 µA bis 250 mA. Dank ihrer niedrigen Stromaufnahme von maximal 2 µA kann die Schaltung im Großteil ihres Betriebsbereichs mit einer Stromaufnahme von deutlich unter 280 µA auskommen. Neben der niedrigen Versorgungsspannung des LTC2063 bietet die geringe Stromaufnahme die Möglichkeit, die Schaltung mit hinreichenden Reserven aus einer Spannungsreferenz zu speisen.
Es ist für uns eine Selbstverständlichkeit, dass wir verantwortungsvoll mit Ihren personenbezogenen Daten umgehen. Sofern wir personenbezogene Daten von Ihnen erheben, verarbeiten wir diese unter Beachtung der geltenden Datenschutzvorschriften. Detaillierte Informationen finden Sie in unserer Datenschutzerklärung.
Einwilligung in die Verwendung von Daten zu Werbezwecken
Ich bin damit einverstanden, dass die Vogel Communications Group GmbH & Co. KG, Max-Planckstr. 7-9, 97082 Würzburg einschließlich aller mit ihr im Sinne der §§ 15 ff. AktG verbundenen Unternehmen (im weiteren: Vogel Communications Group) meine E-Mail-Adresse für die Zusendung von redaktionellen Newslettern nutzt. Auflistungen der jeweils zugehörigen Unternehmen können hier abgerufen werden.
Der Newsletterinhalt erstreckt sich dabei auf Produkte und Dienstleistungen aller zuvor genannten Unternehmen, darunter beispielsweise Fachzeitschriften und Fachbücher, Veranstaltungen und Messen sowie veranstaltungsbezogene Produkte und Dienstleistungen, Print- und Digital-Mediaangebote und Services wie weitere (redaktionelle) Newsletter, Gewinnspiele, Lead-Kampagnen, Marktforschung im Online- und Offline-Bereich, fachspezifische Webportale und E-Learning-Angebote. Wenn auch meine persönliche Telefonnummer erhoben wurde, darf diese für die Unterbreitung von Angeboten der vorgenannten Produkte und Dienstleistungen der vorgenannten Unternehmen und Marktforschung genutzt werden.
Meine Einwilligung umfasst zudem die Verarbeitung meiner E-Mail-Adresse und Telefonnummer für den Datenabgleich zu Marketingzwecken mit ausgewählten Werbepartnern wie z.B. LinkedIN, Google und Meta. Hierfür darf die Vogel Communications Group die genannten Daten gehasht an Werbepartner übermitteln, die diese Daten dann nutzen, um feststellen zu können, ob ich ebenfalls Mitglied auf den besagten Werbepartnerportalen bin. Die Vogel Communications Group nutzt diese Funktion zu Zwecken des Retargeting (Upselling, Crossselling und Kundenbindung), der Generierung von sog. Lookalike Audiences zur Neukundengewinnung und als Ausschlussgrundlage für laufende Werbekampagnen. Weitere Informationen kann ich dem Abschnitt „Datenabgleich zu Marketingzwecken“ in der Datenschutzerklärung entnehmen.
Falls ich im Internet auf Portalen der Vogel Communications Group einschließlich deren mit ihr im Sinne der §§ 15 ff. AktG verbundenen Unternehmen geschützte Inhalte abrufe, muss ich mich mit weiteren Daten für den Zugang zu diesen Inhalten registrieren. Im Gegenzug für diesen gebührenlosen Zugang zu redaktionellen Inhalten dürfen meine Daten im Sinne dieser Einwilligung für die hier genannten Zwecke verwendet werden. Dies gilt nicht für den Datenabgleich zu Marketingzwecken.
Recht auf Widerruf
Mir ist bewusst, dass ich diese Einwilligung jederzeit für die Zukunft widerrufen kann. Durch meinen Widerruf wird die Rechtmäßigkeit der aufgrund meiner Einwilligung bis zum Widerruf erfolgten Verarbeitung nicht berührt. Um meinen Widerruf zu erklären, kann ich als eine Möglichkeit das unter https://contact.vogel.de abrufbare Kontaktformular nutzen. Sofern ich einzelne von mir abonnierte Newsletter nicht mehr erhalten möchte, kann ich darüber hinaus auch den am Ende eines Newsletters eingebundenen Abmeldelink anklicken. Weitere Informationen zu meinem Widerrufsrecht und dessen Ausübung sowie zu den Folgen meines Widerrufs finde ich in der Datenschutzerklärung, Abschnitt Redaktionelle Newsletter.