GPS-Navigation Entwicklung eines münzgroßen solarbetriebenen GPS-Empfängers
GPS-Technologie ist immer leichter in Energiespar-Designs integrierbar, sodass Mini-Empfänger nun sogar mit Solarzellen betrieben werden können. Ein gutes Beispiel dafür ist der münzgroße Retrievor.
Anbieter zum Thema

Amerikanische, australische, britische und chinesische Unternehmen haben sich zusammengeschlossen, um die gemeinsame Entwicklung eines münzgroßen GPS-Tracking-Gerätes per Crowd-Sourcing zu finanzieren. Ein kleines, energieautarkes GPS-System kann in Verbindung mit Android- und Apple iOS-Apps zum Verfolgen und Lokalisieren von Wertsachen und sogar Tieren eingesetzt werden.
Ergebnis ist das GPS-Modul Retrievor (Bild 1), das einen Durchmesser von lediglich 28 mm hat, 10 mm dick ist und über eine integrierte Antenne verfügt. Es ist mit dem GPS-Prozessor SiRFstarIV ausgestattet, der den Einsatz unter normalerweise für GPS ungünstigen Bedingungen ermöglicht, darunter die Ortung in Innenräumen oder wenn der Benutzer in Bewegung ist. Diese außerordentlich hohe GPS-Leistung wird durch den Einsatz innovativer GPS-Firmware erzielt, die Veränderungen in Kontext, Temperatur und Satellitensignalen erkennen kann.
Bei jeder Gelegenheit werden die internen Daten aktualisiert, was eine nahezu durchgehende Navigation ermöglicht. Mit Energie wird der Retrievors von einem 3,7-V-Lithium-Ionen-Akku versorgt, der von einem integrierten Solarpanel und einem Bewegungsladegerät aufgeladen wird. Alternativ kann der Akku auch über Mikro-USB aufgeladen werden. Konfigurierbare Ping-Raten können auf Intervalle von einer Sekunde bis hin zu einmal pro Tag eingestellt werden, sodass der Retrievor im Idealfall niemals aufgeladen werden muss.
Von Energiequellen unabhängiger GPS-Empfänger
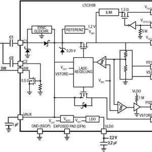
Hochkompakte Module mit integrierter HF-Einheit und Antenne können mit Energy-Harvesting-Wandlern und Energiemanagement kombiniert werden und so ein kleines, von Energiequellen unabhängiges System bilden. Unter genauer Berücksichtigung des Energiebedarfs des Systems können Solarzellen, beispielsweise von Sanyo, zur Energieversorgung eingesetzt werden. Bei diesen geringen Formfaktoren ist es außerdem extrem wichtig, aus dem HF-Layout entstehende Probleme zu vermeiden, da bei einem ungünstigen Layout Energielecks entstehen können und damit die Energy-Harvesting-Quelle eventuell nicht ausreicht.
Hochintegriertes GPS-HF-Antennenmodul
Das M10478 von Antenova (Bilder 2 und 3) ist ein hochintegriertes GPS-HF-Antennenmodul, das sich für L1-Band-GPS- und A-GPS-Systeme eignet. Es basiert auf der gleichen SiRFstarIV-GPS-Architektur wie Retrievor, wurde mit der hocheffizienten Antennentechnologie von Antenova ausgestattet und verfügt über ein für den GPS-Empfang optimales Strahlungsmuster.
Alle Frontend- und Empfängerkomponenten sind in einem gemeinsamen Gehäuse mit Laminatbasis untergebracht, so entsteht ein kompletter GPS-Empfänger mit optimaler Leistung. Das M10478 arbeitet noch energieeffizienter, denn es benötigt nur eine positive 1,8-V-Versorgungsquelle mit geringem Stromverbrauch und mehreren Niedrigenergiemodi. Hierzu dient ein per Solarzelle aufladbarer 3,7-V-Lithium-Ionen-Akku. Ein präziser 0,5-ppm-TCXO sorgt für eine kurze Aufstartzeit nach dem Einschalten (TTFF) für mobile Anwendungen. Das Modul wird über eine eigenständige Software gesteuert und ist mit UART, SPI und I²C als Hostprozessor-Schnittstellen kompatibel.
Trickle-Power-Modus reduziert den Stromververbrauch
Das Modul verfügt über einen „Trickle Power“-Modus für geringeren Stromverbrauch, der den Einsatz von Energy-Harvesting-Quellen möglich macht. Das Gerät tritt in einen Lade- und Entladezyklusmodus ein, in dem der durchschnittliche Stromverbrauch geringer ist und dennoch die hohe Genauigkeit und Leistung erhalten bleibt, sodass sogar schwache Signale erfasst werden können. In der Regel bleibt der TP-Modus unter normalen Bedingungen für 100 bis 900 ms bei voller Energieversorgung aktiviert, währenddessen ein Ortungswert geliefert wird. Darauf folgt ein Intervall von 1 bis 10 s in einem Standby-Zustand mit niedrigem Energieverbrauch. Gelegentlich (in der Regel alle 1800 s) schaltet das Modul auf volle Stromversorgung um, wenn die Ephemeris-Daten aktualisiert werden sollen.
Im TP-Modus schaltet das Modul bei ungünstigen Signalbedingungen (unter 30 dB/Hz) automatisch auf volle Stromversorgung um, wodurch die Navigationsleistung gesteigert wird. Verbessert sich die Signalqualität wieder, kehrt das Modul in den TP-Modus zurück. Dies führt zu variablen Stromeinsparungen, dafür aber bei einer festen Ausgangsrate auch zu einer wesentlich verlässlicheren Leistung. Die Leistung von Anwendungen im TP-Modus ähnelt der von Anwendungen mit voller Energieversorgung, allerdings sind bei guten Signalbedingungen erhebliche Stromeinsparungen möglich.
(ID:42949307)