Analogtipp Einfache Schaltung eliminiert Offset in Sensorbrücken
Sensorsignale sind in der Regel sehr klein, weswegen man sie mit Instrumentenverstärkern sehr stark verstärkt. Wir stellen eine nachjustierbare, kostengünstige Schaltung für die Industrie vor, die daraus resultierende Fehler eliminiert.
Anbieter zum Thema

Mit Instrumentenverstärkern lassen sich von Sensoren erzeugte elektrische Signale aufbereiten, damit man sie anschließend digitalisieren, speichern oder zur Steuerung von Prozessen verwenden kann.
Da Sensorsignale normalerweise sehr klein sind, muss der Instrumentenverstärker mit hoher Verstärkung arbeiten. Auch können sich Sensorsignale auf einer hohen Gleichtaktspannung oder eingebettet in einer hohen Gleichspannungs-Offsetspannung befinden.
Man stelle sich einen Brückenverstärker mit einfacher Versorgungsspannung vor, bei dem eine Spannung von 3,3 V zur Anregung der Brücke und zur Versorgung des Verstärkers verwendet wird. Der Messbereich des Brückenausgangs beträgt ±15 mV. Die Offsetspannung kann im Bereich von ±25 mV liegen. Um die gewünschte Empfindlichkeit zu erreichen, muss die Verstärkung 100 betragen.
Der Eingangsbereich des A/D-Wandlers beträgt 0 bis 3,3 V. Der Ausgang der Brücke kann positiv oder negativ sein. Somit wird der Ausgang auf die mittlere Versorgungsspannung oder 1,65 V bezogen. Bei einer einfachen Verstärkung von 100 würde der Offset dafür sorgen, dass der Verstärkerausgang zwischen –0,85 und +4,15 V variiert. Dies übersteigt die Versorgungsspannung.
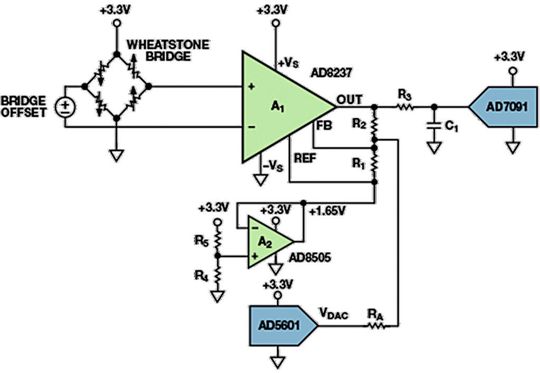
Die Schaltung in Bild 1 löst dieses Problem. Als Brückenverstärker A1 dient der Instrumentenverstärker AD8237 mit indirekter Stromrückkopplung. Der Verstärker A2 mit den Widerständen R4 und R5 stellt den Null-Pegel Ausgang von A1 auf die mittlere Versorgungsspannung ein. Der 8-Bit-D/A-Wandler AD5601 stellt den Ausgang so ein, dass die Brückenoffsetspannung über RA Null wird. Das Ausgangssignal des Verstärkers wird anschließend mit dem 12-Bit-A/D-Wandler AD7091 digitalisiert.
Die Ausgangsspannung des D/A-Wandlers kann sich zwischen 0 und 3,3 V oder mit ±1,65 V um die Referenzspannung von 1,65 V bewegen. Mit UA(max) = 1,65 V und UIN(max) = 0,025 V beträgt RA = 65,347 kΩ. Mit einer Widerstandstoleranz von 1% ergibt sich der nächste verfügbare Wert zu 64,9 kΩ.
Dies lässt kein Spielraum für Fehler, die durch die Genauigkeit der Quelle und Temperaturunterschiede verursacht werden. Somit sollte man einen preiswerten, normalerweise gut verfügbaren 49,9-kΩ-Widerstand verwenden. Der Nachteil ist eine reduzierte Einstellungsauflösung und eine geringfügig höhere Offsetspannung nach der Einstellung.
Bei R1 = 1 kΩ und R2 = 100 kΩ beträgt die Nennverstärkung 103. Wird ein Wert näher am Zielwert von 100 gewünscht, reduziert man den Wert von R2 um etwa 3% auf 97,6 kΩ. So erhält man eine Nennverstärkung von 100,6.
Der gesamte Offset-Einstellbereich ergibt sich aus dem Spannungsteiler, der durch RA und der Parallelschaltung der Widerstände R1 und R2 gebildet wird. Er lässt sich mit Gleichung 1 berechnen:
Damit ergibt sich: [0,99 kΩ / (0,99 kΩ + 49,9 kΩ)] ±1,65 V = ±32,1 mV. Eine Anpassung von ±32,1 mV über den maximalen Brückenoffset von ±2 5mV liefert eine zusätzliche Anpassungsreserve von 28%.
Mit einem 8-Bit-D/A-Wandler beträgt die Schrittweite der Anpassung
Das entspricht 64,2 mV / 256 ≈ 250 µV. Mit einer Anpassungsauflösung von 250 µV ergibt sich am Ausgang ein maximaler Offset von 12,5 mV.
Die Werte von R3 und C1 können aus dem Datenblatt des A/D-Wandlers entnommen werden. Für das 1 MSample/s schnelle Wandlermodell AD7091 betragen diese Werte 51 Ω und 4,7 nF. Kombinationen mit größeren Widerstands- und Kondensatorwerten kann man verwenden, um bei niedrigeren Abtastraten das Rauschen und Aliasing-Effekte zu reduzieren.
Ein weiterer Vorteil der im Bild 1 gezeigten Schaltung besteht darin, dass die Einstellung des Brückenoffsets in der Produktion oder bei der Installation erfolgen kann. Falls Umwelteinflüsse, Sensor-Hysterese oder Langzeitdrift den Wert des Offsets beeinträchtigen, kann die Schaltung nachjustiert werden.
Wegen seines echten Rail-to-Rail Eingangs arbeitet der AD8237 am besten in Brückenschaltungen, die mit sehr niedrigen Spannungen versorgt werden. Für herkömmliche Industrieanwendungen, die höhere Versorgungsspannungen verlangen, ist der AD8420 eine gute Alternative. Dieser Instrumentenverstärker mit indirekter Stromgegenkopplung arbeitet mit Versorgungsspannungen von 2,7 bis 36 V und nimmt 60% weniger Strom auf.
Analogtechnik
Eigenrauschen in Operationsverstärkern, Teil 1
* Gustavo Castro ist Applikationsingenieur in der Precision Signal Conditioning Group von Analog Devices in Wilmington, USA.
* Scott Hunt arbeitet als Produkt-Applikationsingenier in der Linear Products Group von Analog Devices in Wilmington, USA.
(ID:42848526)