Analogtipp Dynamische Leistungssteuerung minimiert den Leistungsverlust
Bei D/A-Wandlern in Industrieanwendungen kann beachtliche elektrische Energie umgesetzt werden. Kühlkörper leiten diese Wärme zwar ab, doch können sie aus Platz- und Kostengründen nicht immer eingesetzt werden. Die dynamische Leistungssteuerung (DPC) adressiert diese Problematik direkt.
Anbieter zum Thema

Von D/A-Wandlern in Industriesystemen wird erwartet, dass sie ein breites Spektrum an Lasten treiben können. Bei der Versorgung von DACs mit einer festen Spannung kann auf dem Chip eine beachtliche elektrische Energie umgesetzt werden.
Dies gilt speziell bei kleinen Lasten oder bei einem Kurzschluss gegenüber Masse. Aufgrund der aufgenommenen Leistung kann die Temperatur eines DACs über die empfohlenen Grenzen der Betriebstemperatur hinaus ansteigen. Bei Systemen mit hoher Kanaldichte oder für den Einsatz bei hohen Umgebungstemperaturen kann dies problematisch sein.
Ein Beispiel: Ein DAC soll in eine Last mit 100 Ω bis 1 kΩ bis zu 20 mA liefern. In diesem Fall muss die minimale Versorgungsspannung 20 V betragen. Die maximal vom DAC zur Verfügung gestellte Leistung beträgt U × I = 20 V × 20 mA = 0,4 W. Bei einer Last von 1 kΩ wird die gesamte Leistung von der Last aufgenommen und es geht keine Energie verloren. Eine 100-Ω-Last nimmt nur 0,04 W auf. Somit werden 0,36 W verbraucht oder auf dem Chip in Wärme umgesetzt. In manchen Fällen ist eine 0-Ω-Last eine gültige Situation und sorgt dafür, dass die gesamte Leistung auf dem Chip umgesetzt wird.
In einem 64-poligen LFCSP darf die maximale Umgebungstemperatur 125°C nicht übersteigen. Bei vier Kanälen mit je 0,4 W beträgt die gesamte umgesetzte Leistung 1,6 W. Die thermische Impedanz eines 64-poligen LFCSP beträgt 28°C/W. Im vorigen Beispiel beträgt der Temperaturanstieg PD × θJA = 1,6 W × 28°C/W = 44,8°C. Deshalb darf die sichere Umgebungstemperatur nur maximal 80,2°C betragen. Mit Kühlkörpern lässt sich diese Problematik zwar lösen, doch können sie aus Platz- und Kostengründen nicht immer eingesetzt werden.
Die dynamische Leistungssteuerung (DPC) adressiert diese Problematik direkt. Ein DC/DC-Wandler macht aus einer Eingangsspannung von 5 V eine Ausgangsspannung von 7,5 bis 29,5 V. Diese Ausgangsspannung versorgt den DAC mit Stromausgang, der die für die Last erforderliche Leistung zur Verfügung stellt. Bei einer 0-Ω-Last beträgt die Spannung am Ausgang des DC/DC-Wandlers 7,5 V; der niedrigste Wert. Die max. im DAC umgesetzte Leistung beträgt 7,5 V × 20 mA = 0,15 W. Dies spart 0,25 W.
Mit DPC beträgt die maximale Leistung, die in vier Kanälen umgesetzt wird, (jeder Kanal gegen Masse kurzgeschlossen) 0,6 W. Der Temperaturanstieg beträgt PD × θJA = 0,6 W × 28°C/W = 16,8°C. Damit erhöht sich die maximale sichere Betriebstemperatur auf 108,2°C. DPC bietet die größten Vorteile in Systemen mit großem, nicht definierten Lastbereich, hoher Kanaldichte und hohen Temperaturen, die nur wenig Verlustleistung umsetzen dürfen.
Der vierkanalige 16 Bit D/A-Wandler AD5755 verfügt über Spannungs- und Stromausgänge SPS, DCS und andere industrielle Prozesssteuerungsapplikationen. Die DPC regelt die Spannung am Ausgangstreiber, minimiert die Verlustleistung bei Widerständen mit niedrigen Werten und vereinfacht das Wärmemanagement. Jeder Kanal kann so konfiguriert werden, dass er folgendes bietet: Spannungsausgang mit 0 bis 5 V, 0 bis 10 V, ±5 V oder ±10 V Vollausschlag und ±0,04% TUE (Total Unadjusted Error); Stromausgang mit 0 bis 20 mA, 4 bis 20 mA oder 0 bis 24 mA Vollausschlag und ±0,05% TUE.
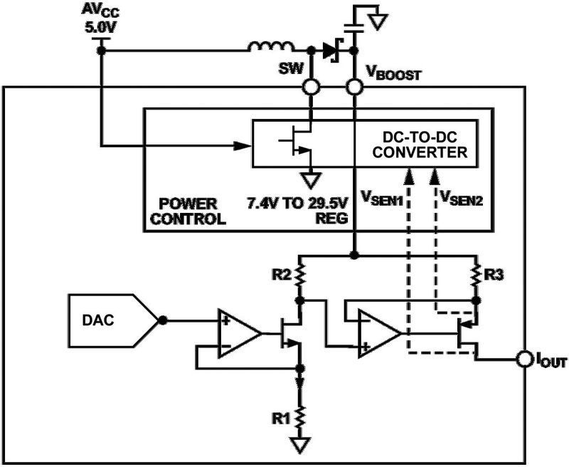
Offset und Verstärkung lassen sich für jeden Kanal programmieren. Die Bauteile können mit der integrierten 5-V-Referenz mit ±5 ppm/°C oder mit einer externen Referenz verwendet werden. Bild 1 zeigt die Schaltung des Stromausgangs, den DC/DC-Wandler und den Leistungs-Controller. Bei aktiviertem Stromausgang wird UDS des Ausgangs-FET gemessen. Diese Spannung steuert den MOSFET im Leistungssteuerungsblock, um UBOOST zu regeln. Dies wiederum steuert UDS wie durch die Anforderungen für den Ausgangsstrom festgelegt. Bei eingeschaltetem MOSFET lädt die Induktivität auf einen Wert, der durch die Differenz des tatsächlichen Wertes von UDS und dem erforderlichen Wert bestimmt wird. Im ausgeschalteten Zustand entlädt sich die Spule in den Kondensator und UBOOST-Pin. Dieser Prozess wiederholt sich bei jedem Taktzyklus.
* David Rice arbeitet als DAC Applikationsingenieur bei Analog Devices in der Gruppe Precision Converters in Limerick, Irland.
(ID:42581597)