Bei den meisten Methoden zur Strommessung ist das Strommesselement ein Messwiderstand. Andere Messtechniken nutzen den Spannungsabfall über einem MOSFET oder den DC-Widerstand (DCR) der Spule. Wo liegen die Unterschiede?
Bild 1: Strommessung mit einem Messwiderstand RSENSE.
(Bild: ADI)
Die drei gängigen Strommessmethoden für Schaltnetzteile sind: Einsatz eines Strommesswiderstands, Nutzung des MOSFET-Durchlasswiderstands RDS(ON) und Nutzung des Gleichstromwiderstands (DCR, Direct Current Resistance) der Spule. Jede Methode hat Vor- und Nachteile, die Entwickler berücksichtigen sollten.
Strommessung über einen Messwiderstand
Mit einem Messwiderstand als Strommesselement lassen sich der geringste Messfehler (normalerweise zwischen 1 und 5%) und ein sehr niedriger Temperaturkoeffizient von etwa 100 ppm/°C (0,01%) erreichen. Aus dieser Lösung resultiert die genaueste Stromversorgung, mit der Entwickler eine sehr genaue Strombegrenzung erreichen. Darüber hinaus wird eine Parallelschaltung mehrerer Stromversorgungen mit einer genauen Stromaufteilung erleichtert.
Andererseits erzeugt ein Strommesswiderstand in der Stromversorgung zusätzliche Verlustleistung. Dadurch kann die Stromüberwachungstechnik mit einem Messwiderstand eine höhere Verlustleistung als andere Messtechniken aufweisen, was den Wirkungsgrad der Lösung leicht vermindert. Durch den zusätzlichen Strommesswiderstand können sich auch die Kosten der Lösung erhöhen, da ein Messwiderstand normalerweise zwischen 0,04 bis 0,17 Euro kostet.
Ein weiterer Parameter, der bei der Auswahl eines Messwiderstands bedacht werden sollte, ist dessen parasitäre Induktivität (auch als äquivalente Serieninduktivität, ESL, bezeichnet). Der Messwiderstand lässt sich als Widerstand RS in Reihe mit einer endlichen Induktivität ESL nachbilden.
Diese Induktivität ist abhängig vom gewählten Messwiderstand. Manche Strommesswiderstandstypen, zum Beispiel Metallwiderstände, weisen niedrige ESL-Werte auf und sind zu bevorzugen. Im Vergleich dazu haben drahtgewickelte Messwiderstände höhere ESL-Werte aufgrund ihrer Struktur und sollten vermieden werden.
Im Allgemeinen wird die äquivalente Serieninduktivität mit zunehmenden Strompegeln, reduzierten Messsignalen und ungeeignetem Layout ausgeprägter. Die Gesamtinduktivität der Schaltung beinhaltet auch die parasitäre Induktivität, verursacht durch die Anschlüsse der Bausteine und andere Schaltungskomponenten.
Einfluss des Layouts auf die Gesamtinduktivität
Da die Gesamtinduktivität einer Schaltung auch durch das Layout beeinträchtigt wird, müssen Sie die Bausteine sachgerecht platzieren. Ansonsten können die Stabilität beeinträchtigt und vorhandene Probleme mit dem Schaltungsdesign verschlechtert werden.
Bild 3: Der ESL-Wert von RSENSE kann die Strommessung beeinträchtigen.
(Bild: ADI)
Die Auswirkungen der ESL des Messwiderstands können schwach oder stark sein. Die ESL kann erhebliches Ringing am Schalter-Gate-Treiber bewirken und das Einschalten des Schalters nachteilig beeinflussen. Außerdem verursacht er eine bestimmte Welligkeit auf dem Strommesssignal, was statt des erwarteten Sägezahnverlaufs zu einem Spannungssprung in der Wellenform führt (Bild 3). Dies vermindert die Strommessgenauigkeit.
Um den ESL-Widerstand zu minimieren, sollten keine Messwiderstände mit langen Schleifen (zum Beispiel Drahtwiderstände) oder langen Anschlussdrähten (zum Beispiel High-Profile-Widerstände) eingesetzt werden. Low-Profile-SMD-Bauteile sind besser geeignet. Beispiele hierfür sind die SMD-Größen 0805, 1206, 2010 und 2512. Eine noch bessere Wahl sind die Reverse-Geometry SMD-Größen 0612 und 1225.
Strommessung über einen Leistungs-MOSFET
Eine einfache und kostengünstige Strommessung ist über den RDS(ON) des MOSFETs möglich. Der Baustein LTC3878 nutzt dieses Konzept auf Basis einer Valley-Mode-Strommessarchitektur mit konstanter Einschaltzeit. In diesem Fall bleibt der obere Schalter eine bestimmte Zeit eingeschaltet, danach wird der untere Schalter aktiviert und sein RDS-Spannungsabfall wird verwendet, um das Stromtal oder die untere Strombegrenzung zu ermitteln.
Bild 4: Strommessung mit dem RDS(ON) eines MOSFET.
(Bild: ADI)
Dieses preiswerte Konzept weist einige Nachteile auf. Zunächst ist es nicht sehr genau und bei den RDS(ON)-Werten kann es große Unterschiede (von etwa 33% oder mehr) geben. Auch kann der RDS(ON) des MOSFETs einen sehr großen Temperaturkoeffizienten aufweisen; Werte über 80% über 100°C sind nicht ausgeschlossen.
Hinzu kommt, dass beim Einsatz eines externen MOSFETs die parasitäre Gehäuse-Impedanz des Schalters zu berücksichtigen ist. Dieser Messtyp ist für sehr hohe Ströme nicht zu empfehlen und eignet sich nicht für mehrphasige Schaltungen, welche eine gute Phasenstromaufteilung verlangen.
Strommessung über den Spulenwiderstand
Die Strommessung mit einem Spulen-DC-Widerstand (DCR) nutzt den parasitären Widerstand der Spulenwicklung und kommt dabei ohne Messwiderstand aus. Dies senkt die Bauteilekosten und erhöht den Wirkungsgrad der Stromversorgung. Im Vergleich zur Lösung mit dem RDS(ON) des MOSFETs weist der Induktor-DCR der Kupferwicklungen normalerweise weniger Abweichungen zwischen Bauteilen auf, ändert sich aber mit der Temperatur.
Stand: 08.12.2025
Es ist für uns eine Selbstverständlichkeit, dass wir verantwortungsvoll mit Ihren personenbezogenen Daten umgehen. Sofern wir personenbezogene Daten von Ihnen erheben, verarbeiten wir diese unter Beachtung der geltenden Datenschutzvorschriften. Detaillierte Informationen finden Sie in unserer Datenschutzerklärung.
Einwilligung in die Verwendung von Daten zu Werbezwecken
Ich bin damit einverstanden, dass die Vogel Communications Group GmbH & Co. KG, Max-Planckstr. 7-9, 97082 Würzburg einschließlich aller mit ihr im Sinne der §§ 15 ff. AktG verbundenen Unternehmen (im weiteren: Vogel Communications Group) meine E-Mail-Adresse für die Zusendung von redaktionellen Newslettern nutzt. Auflistungen der jeweils zugehörigen Unternehmen können hier abgerufen werden.
Der Newsletterinhalt erstreckt sich dabei auf Produkte und Dienstleistungen aller zuvor genannten Unternehmen, darunter beispielsweise Fachzeitschriften und Fachbücher, Veranstaltungen und Messen sowie veranstaltungsbezogene Produkte und Dienstleistungen, Print- und Digital-Mediaangebote und Services wie weitere (redaktionelle) Newsletter, Gewinnspiele, Lead-Kampagnen, Marktforschung im Online- und Offline-Bereich, fachspezifische Webportale und E-Learning-Angebote. Wenn auch meine persönliche Telefonnummer erhoben wurde, darf diese für die Unterbreitung von Angeboten der vorgenannten Produkte und Dienstleistungen der vorgenannten Unternehmen und Marktforschung genutzt werden.
Meine Einwilligung umfasst zudem die Verarbeitung meiner E-Mail-Adresse und Telefonnummer für den Datenabgleich zu Marketingzwecken mit ausgewählten Werbepartnern wie z.B. LinkedIN, Google und Meta. Hierfür darf die Vogel Communications Group die genannten Daten gehasht an Werbepartner übermitteln, die diese Daten dann nutzen, um feststellen zu können, ob ich ebenfalls Mitglied auf den besagten Werbepartnerportalen bin. Die Vogel Communications Group nutzt diese Funktion zu Zwecken des Retargeting (Upselling, Crossselling und Kundenbindung), der Generierung von sog. Lookalike Audiences zur Neukundengewinnung und als Ausschlussgrundlage für laufende Werbekampagnen. Weitere Informationen kann ich dem Abschnitt „Datenabgleich zu Marketingzwecken“ in der Datenschutzerklärung entnehmen.
Falls ich im Internet auf Portalen der Vogel Communications Group einschließlich deren mit ihr im Sinne der §§ 15 ff. AktG verbundenen Unternehmen geschützte Inhalte abrufe, muss ich mich mit weiteren Daten für den Zugang zu diesen Inhalten registrieren. Im Gegenzug für diesen gebührenlosen Zugang zu redaktionellen Inhalten dürfen meine Daten im Sinne dieser Einwilligung für die hier genannten Zwecke verwendet werden. Dies gilt nicht für den Datenabgleich zu Marketingzwecken.
Recht auf Widerruf
Mir ist bewusst, dass ich diese Einwilligung jederzeit für die Zukunft widerrufen kann. Durch meinen Widerruf wird die Rechtmäßigkeit der aufgrund meiner Einwilligung bis zum Widerruf erfolgten Verarbeitung nicht berührt. Um meinen Widerruf zu erklären, kann ich als eine Möglichkeit das unter https://contact.vogel.de abrufbare Kontaktformular nutzen. Sofern ich einzelne von mir abonnierte Newsletter nicht mehr erhalten möchte, kann ich darüber hinaus auch den am Ende eines Newsletters eingebundenen Abmeldelink anklicken. Weitere Informationen zu meinem Widerrufsrecht und dessen Ausübung sowie zu den Folgen meines Widerrufs finde ich in der Datenschutzerklärung, Abschnitt Redaktionelle Newsletter.
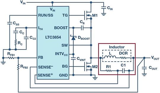
Diese Lösung wird in Anwendungen mit niedriger Ausgangsspannung favorisiert, da jeder Spannungsabfall über einem Messwiderstand einen signifikanten Teil der Ausgangsspannung darstellt.
Ein RC-Netzwerk wird parallel zur Serien-Induktivität und der parasitären Widerstandskombination platziert und die Messspannung wird über dem Kondensator C1 gemessen (Bild 5).
Bild 5: Strommessung über den DC-Widerstand der Spule.
(Bild: ADI)
Bei der richtigen Komponentenauswahl (R1 × C1 = L/DCR) verhält sich die Spannung über dem Kondensator C1 proportional zum Spulenstrom. Um den Messfehler sowie das Rauschen zu minimieren, sollten Sie beim Widerstand R1 einen niedrigen Wert wählen.
Da die Schaltung den Spulenstrom nicht direkt misst, kann sie eine Sättigung der Spule nicht erkennen. Deshalb sind Induktivitäten, welche ein weiches Sättigungsverhalten haben, zum Beispiel solche mit Eisenpulverkern, zu empfehlen. Diese Spulen weisen normalerweise höhere Kernverluste auf als vergleichbare Typen mit Ferritkern. Verglichen mit der RSENSE-Methode eliminiert die Spulen-DCR-Messung den Leistungsverlust im Messwiderstand, kann aber die Verluste im Spulenkern erhöhen.
Bei beiden Methoden – RSENSE und DCR – ist wegen des kleinen Messsignals eine Vierleitermessung, auch Kelvin Sensing genannt, erforderlich. Es ist wichtig, die Kelvin-Messleitungen (SENSE+ und SENSE– in Bild 5) entfernt von mit Rauschen behafteten Kupferbereichen und anderen Signalleitungen zu halten, um Störungen durch Rauschen (Noise Pickup) zu minimieren. Manche Bauteile (zum Beispiel der LTC3855) haben eine temperaturkompensierte DCR-Strommessung, was die Genauigkeit über die Temperatur verbessert.
Vor- und Nachteile der Strommessmethoden
Tabelle 1 gibt einen Überblick über die verschiedenen Strommessmethoden mit den jeweiligen Vor- und Nachteilen.
Tabelle 1: Vor- und Nachteile der einzelnen Methoden zur Strommessung.
(Bild: ADI)
Jeder der in Tabelle 1 aufgelisteten Methoden bietet zusätzlichen Schutz für Schaltnetzteile. Kompromisse bei Genauigkeit, Effizienz, thermischer Belastung, Schutz und Transienten können je nach Anforderungen des Entwicklers in den Auswahlprozess einfließen.
Entwickler von Stromversorgungen müssen die Strommessmethode und den Leistungsinduktivität sorgfältig wählen und das Strommessnetzwerk sachgemäß aufbauen.
Softwarepakete wie das Entwicklungswerkzeug LTpowerCAD und der Schaltkreissimulator LTspice von Analog Devices können die Entwicklung vereinfachen und auch dabei helfen die Ergebnisse optimieren.
Weitere Methoden zur Strommessung
Zusätzlich zu den erläuterten Strommessmethoden gibt es weitere Möglichkeiten. Zum Beispiel wird ein Strommesstransformator oft mit isolierten Stromversorgungen genutzt, um Stromsignalinformationen über die Isolationsstrecke zu liefern. Diese Methode ist normalerweise teurer als die drei oben vorgestellten Techniken.
Darüber hinaus sind in den letzten Jahren neue Leistungs-MOSFETs mit integrierten Gate-Teibern (DrMOS) auf den Markt gekommen, die auch eine Strommessung ermöglichen. Bis heute gibt es jedoch nicht genügend Daten, die aufzeigen, wie gut DrMOS-Messnetzwerke hinsichtlich Genauigkeit und Qualität der gemessenen Signale sind.
Wie Sie den Strommesswiderstand in einer Schaltregler-Architektur platzieren bestimmt, welche Ströme Sie messen (Spitzenspulenstrom, Valley-Spulenstrom, Ausgangsstrom etc.). Die Position des Messwiderstands beeinflusst Leistungsverluste, Rauschen und Gleichtaktspannung. Wir zeigen im Beitrag auf Analogpraxis, was möglich ist.