Isolatoren mit integrierter DC/DC-Wandlung erleichtern den Aufbau von dedizierten Spannungsversorgungen für digitale Isolationslösungen. Damit lassen sich digitale Datensignale von einem isolierten Leistungsbereich zu einem lokalen Leistungsbereich bei einer Isolierung bis 5 kV übertragen und empfangen.
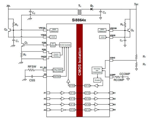
Bild 1: Blockschaltbild aus dem Datenblatt des Isolatorbausteins Silabs Si8864x mit Beschaltung (vereinfacht).
(Bild: Glyn)
Bei der Vernetzung elektronischer Systeme mit unterschiedlichen Spannungslagen ist eine sichere galvanische Trennung zum Schutz von Anwender, System und Subsysteme untereinander essenziell. Neben der Isolation der High-Speed-Digital-Signale zwischen heißer und kalter Seite und dem so genannten Level-Shift (also der Pegelanpassung) ist die sichere Betriebsspannungsversorgung der jeweils korrespondierenden Seite von Bedeutung. Digitale Isolatoren mit integriertem DC/DC-Sperrwandler vereinfachen die Lösung derartiger Aufgaben deutlich.
Kapazitiv gekoppelte Digital-Isolatoren auf CMOS-Basis (kapazitive CMOS-Isolationsbarrieren) gewinnen auf Grund exzellenter technischer Daten und der Langzeitzuverlässigkeit beständig Marktanteile hinzu. Nachfolgend befasst sich der Artikel mit höheren Ein- und Ausgangsspannungen bei größerer Ausgangsleistung, zusätzlich zu der üblichen 3,3-V-CMOS- oder der 5-V-TTL-Betriebsspannung, die für den Betrieb der internen Signalübertragungsblöcke auf beiden Seiten der Isolationsbarriere benötigt werden. In den Digital-Isolatoren der Si8864x-Serie von Silabs (Silicon Labs) sind alle wichtigen Funktionsblöcke zum Aufbau eines Flyback-Converters bereits implementiert.
Bildergalerie
Die digitalen Isolationskanäle mit sehr geringem Stromverbrauch bieten erhebliche Vorteile in Bezug auf Datenrate, Ausbreitungsverzögerung, Größe und Zuverlässigkeit gegenüber herkömmlichen Isolationstechnologien. Datenraten bis 100 Mbit/s werden unterstützt; alle Bausteine haben eine Verzögerung von 23 ns maximal.
Weitere Details zum Isolator-IC kurz notiert
Die Baustein-Serie Si88xx (Silicon Labs) integriert im Single-Chip eine digitale Isolator-Technologie, einen isolierten Gleichspannungswandler, der geregelte Ausgangsspannungen von 3,3 oder 5,0 V (oder >5 V mit externen Komponenten) bei einer Spitzenausgangsleistung bis 5 W liefert. Diese ICs bieten bis zu vier digitale Kanäle. Der Gleichspannungswandler hat eine vom Anwender einstellbare Frequenz zur Minimierung von Emissionen, eine Soft-Start-Funktion zur Sicherheit, eine Abschaltoption und eine Schleifenkompensation. Das Gerät benötigt nur minimale passive Komponenten und einen Miniaturtransformator. Industrielle Anwendungen sind: Automatisierung, Medizin-Elektronik, isolierte Schaltnetzteile, Datenerfassung, Motorsteuerung, Wechselrichter, verteilte Steuerungssysteme. Automotive Anwendungen sind u.a. hybridelektrische und elektrische Fahrzeuge, Traktions-Wechselrichter, Batterie-Management-Systeme und Kfz-Kommunikationsbusse. Inzwischen hat Silicon Labs hat den Abschluss der Veräußerung seines Geschäftsbereichs Infrastructure & Automotive an Skyworks Solutions Inc für 2,75 Mrd. US-$ im Rahmen einer Transaktion mit Barzahlung bekannt gegeben. Damit positioniert sich Silicon Labs nach eigenen Angaben als Marktführer für sichere, intelligente drahtlose Konnektivität.
Flyback-Lösung für 24 V/18 V und POUT = 5 W
Der Sperrwandler (Flyback Converter) ist seit Jahrzehnten etabliert und zählt im kleineren Leistungssegment (unter 500 W) zu den gebräuchlichsten und bekanntesten transformatorischen Wandlern. Der Name Sperrwandler rührt daher, dass die Energie während der Sperrphase des Schalttransistors (Chopper) der Primärseite auf den Ausgang (Sekundärseite) übertragen wird. Neben dem Wandlertransformator, dem Schalttransistor und einer Schottky-Gleichrichterdiode auf der Sekundärseite benötigt dieser Wandler-Typ eine überschaubare Anzahl passiver Komponenten.
Bild 1 zeigt den klassischen Anwendungsfall eines Isolators mit bereits integrierten Ansteuerschaltkreisen (Blockschaltbild) für ein Sperrwandler-Netzteil. Integrierte Funktionsblöcke sind:
DC/DC-Controller,
Treiber für externen N-CH-MOSFET (ESW),
Referenzspannungserzeugung für optionalen, externen npn-Längstransistor VREGA/VREGB,
Error-Amp (VSNS), Kompensation (COMP),
Current Sensing (RSN) für SW-Transistor,
Rück-Kanal für Regel-Schleife,
optionale Soft-Start-Funktion (SS),
Schaltfrequenz-Einstellung und Enable-Pin (FC_SH),
vier FWD-Isolationskanäle.
Die Rückkoppelschleife zwischen der VOUT- und VIN-Seite wird mittels eines Feed-Back-Isolationskanals im Isolator realisiert. Zusätzliche Optokoppler, Feed-Back-Wicklungen im Übertrager und deren Zusatzbeschaltungen sind damit überlüssig. Durch diese Maßnahme verbessert sich die Zuverlässigkeit des Regelkreises in Hinblick auf Line- und Load-Regulation.
Für den Betrieb mit einer größeren Eingangsspannung VIN und größerer Ausgangsleistung POUT wird zunächst ein externer Schalttransistor (Q1) nebst zugehörigem Sens-Widerstand (R4) zur Strommessung im Fußpunkt benötigt. Neben dem Sperrwandler-Übertrager, den Ein- und Ausgangskapazitäten müssen die Schottky-Gleichrichter-Diode D1 und der Spannungsteiler für den Feedback-Loop R1/R2 ebenfalls an die neuen Erfordernisse angepasst werden. Unabhängig davon müssen auf beiden Seiten die Betriebsspannungen VDDA und VDDB bereitgestellt werden, die im Bereich von 3,0 V bis maximal 5,5 V liegen dürfen. An VDDA sollte in diesem Fall eine Betriebsspannung von 5 V bereitgestellt werden, da die Push-Pull-Stufe des integrierten Treibers direkt aus dieser gespeist wird.
Betriebsspannung VDDA und VDDB bereitstellen
Die einfachste Möglichkeit besteht darin, VDDA und VDDB jeweils über einen npn-Längstransistor bereitzustellen (Bild 1), dessen Basis über die jeweilige Referenzspannung VREGA/VREGB angesteuert wird. Ein Widerstand für die Arbeitspunkteinstellung des Transistors, ein Keramik-Bulk-Kondensator (10 µF/16 V) sowie ein X7R-Bypass-Kondensator (100 nF/) sind obligatorisch. Der Bypass-Kondensator ist so nah wie möglich an den VDD- und GND-Pins zu platzieren. In diesem Anwendungsfall sollte man auf die Spannungsfestigkeit der UCE-Strecke (VIN–VOUT) und den Kollektorstrom IC achten. Letzterer ergibt multipliziert mit UCE=Ptot.
Versorgung von VDDA über Spannungsregler-IC
Sofern neben den Signalübertragungsblöcken des Isolators zusätzliche Baugruppen mit höheren Anforderungen an die Spannungsqualität zu versorgen sind (etwa µC mit ADC), empfiehlt sich der Einsatz eines Spannungsregler-ICs. Im Konzeptaufbau (Bild 2) kommt der synchrone Schaltregler SGM61410 mit nachgeschaltetem LDO (SGM2211), beide von SGMicro, zum Einsatz.
Der Schaltregler SGM61410 wird auf der VIN-Seite mit einer Gleichspannung von nominal 24 V (± 20% Toleranz) gespeist und stellt am Ausgang zur Versorgung des Isolators (VDDA) und des nachfolgenden LDO (SGM2211) eine Spannung von 5 V bereit. Der Wirkungsgrad des Schaltreglers liegt in diesem Fall bei etwa 70%. Der nachgeschaltete LDO stellt 3,3 V für den Mikrocontroller und die Analog/Digital-Wandler bereit. Diese Kombination aus getaktetem DC/DC-Tiefsetzsteller und einem LDO-VREG als Post-Regulator, nutzt die Fähigkeit zur Unterdrückung von dynamischen Eingangsstörsignalen des LDOs aus. Der Regler wird hier quasi als aktiver Filter eingesetzt und muss bei der Schaltfrequenz des Pre-Schaltreglers einen hohen Spannungsdurchgriff (PSRR) haben!
Stand: 08.12.2025
Es ist für uns eine Selbstverständlichkeit, dass wir verantwortungsvoll mit Ihren personenbezogenen Daten umgehen. Sofern wir personenbezogene Daten von Ihnen erheben, verarbeiten wir diese unter Beachtung der geltenden Datenschutzvorschriften. Detaillierte Informationen finden Sie in unserer Datenschutzerklärung.
Einwilligung in die Verwendung von Daten zu Werbezwecken
Ich bin damit einverstanden, dass die Vogel Communications Group GmbH & Co. KG, Max-Planckstr. 7-9, 97082 Würzburg einschließlich aller mit ihr im Sinne der §§ 15 ff. AktG verbundenen Unternehmen (im weiteren: Vogel Communications Group) meine E-Mail-Adresse für die Zusendung von redaktionellen Newslettern nutzt. Auflistungen der jeweils zugehörigen Unternehmen können hier abgerufen werden.
Der Newsletterinhalt erstreckt sich dabei auf Produkte und Dienstleistungen aller zuvor genannten Unternehmen, darunter beispielsweise Fachzeitschriften und Fachbücher, Veranstaltungen und Messen sowie veranstaltungsbezogene Produkte und Dienstleistungen, Print- und Digital-Mediaangebote und Services wie weitere (redaktionelle) Newsletter, Gewinnspiele, Lead-Kampagnen, Marktforschung im Online- und Offline-Bereich, fachspezifische Webportale und E-Learning-Angebote. Wenn auch meine persönliche Telefonnummer erhoben wurde, darf diese für die Unterbreitung von Angeboten der vorgenannten Produkte und Dienstleistungen der vorgenannten Unternehmen und Marktforschung genutzt werden.
Meine Einwilligung umfasst zudem die Verarbeitung meiner E-Mail-Adresse und Telefonnummer für den Datenabgleich zu Marketingzwecken mit ausgewählten Werbepartnern wie z.B. LinkedIN, Google und Meta. Hierfür darf die Vogel Communications Group die genannten Daten gehasht an Werbepartner übermitteln, die diese Daten dann nutzen, um feststellen zu können, ob ich ebenfalls Mitglied auf den besagten Werbepartnerportalen bin. Die Vogel Communications Group nutzt diese Funktion zu Zwecken des Retargeting (Upselling, Crossselling und Kundenbindung), der Generierung von sog. Lookalike Audiences zur Neukundengewinnung und als Ausschlussgrundlage für laufende Werbekampagnen. Weitere Informationen kann ich dem Abschnitt „Datenabgleich zu Marketingzwecken“ in der Datenschutzerklärung entnehmen.
Falls ich im Internet auf Portalen der Vogel Communications Group einschließlich deren mit ihr im Sinne der §§ 15 ff. AktG verbundenen Unternehmen geschützte Inhalte abrufe, muss ich mich mit weiteren Daten für den Zugang zu diesen Inhalten registrieren. Im Gegenzug für diesen gebührenlosen Zugang zu redaktionellen Inhalten dürfen meine Daten im Sinne dieser Einwilligung für die hier genannten Zwecke verwendet werden. Dies gilt nicht für den Datenabgleich zu Marketingzwecken.
Recht auf Widerruf
Mir ist bewusst, dass ich diese Einwilligung jederzeit für die Zukunft widerrufen kann. Durch meinen Widerruf wird die Rechtmäßigkeit der aufgrund meiner Einwilligung bis zum Widerruf erfolgten Verarbeitung nicht berührt. Um meinen Widerruf zu erklären, kann ich als eine Möglichkeit das unter https://contact.vogel.de abrufbare Kontaktformular nutzen. Sofern ich einzelne von mir abonnierte Newsletter nicht mehr erhalten möchte, kann ich darüber hinaus auch den am Ende eines Newsletters eingebundenen Abmeldelink anklicken. Weitere Informationen zu meinem Widerrufsrecht und dessen Ausübung sowie zu den Folgen meines Widerrufs finde ich in der Datenschutzerklärung, Abschnitt Redaktionelle Newsletter.
Versorgung von VDDA über Längstransistor und Post-LDO
Bild 3 zeigt eine weitere Möglichkeit zur Spannungsversorgung auf. Der Arbeitspunkt des npn-Transistors T2 (2SC3325-Y) wird über R4 und VREGA eingestellt. Der Transistor arbeitet im Linearbetrieb als Längsregler. Der Spannungsüberhang wir über der UCE-Strecke verbraucht. Am Emitter von T2 steht eine Ausgangsspannung ca. 4,3 V bereit. Diese versorgt den linken Teil der Isolationsbarriere (VDDA) und dient als Eingangsspannung für den nachgeschalteten LDO (SGM2210) der letztendlich die Spannung 3,3 V für beispielsweise eine MCU bereitstellt. SGM2210 ist ein so genannter Very-Low-Drop-Out-Voltage-Regulator. Bei einem Ausgangsstrom von etwa 100 mA benötigt er am Eingang lediglich einen Spannungsüberhang von 90 mV. An dieser Stelle ist genügend Freiraum vorhanden. Diese Lösung empfiehlt sich in erster Linie für Applikation mit geringer Stromaufnahme.
Die Versorgung von VDDB aus VOUT=18 V
Beim LDO auf der VOUT-Seite (Bild 2) handelt es sich um einen spannungsfesten LDO (High-Withstand-Voltage LDO), der Eingangsspannungen bis 50 V klaglos hinnimmt. Ferner beträgt die Toleranz der Ausgangspannung über den gesamten Temperaturbereich (-40 bis 105 °C) lediglich ±3%! Der Spannungsregler S-19200 (Hersteller ABLIC Inc.) wird mit VOUT=18 V gespeist und stellt ausgangsseitig 5,0 V zur Versorgung des Isolators (VDDB) und den Black-Box-Schaltkreis bereit. Die Lastströme auf beiden Seiten für den Isolator und die Peripherie liegen im unteren zweistelligen mA-Bereich.
FAZIT: Isolatoren mit integrierter DC/DC-Wandler-Ansteuerung erleichtern den Aufbau von maßgeschneiderten Spannungsversorgungen für digitale Isolationslösungen.
Der geringere Bedarf an Zusatzkomponenten führt zu einem reduzierten Kosten- und Bauraumbedarf bei gleichzeitiger Optimierung von Wirkungsgrad und Zuverlässigkeit. Beim Schaltungsentwurf gibt es in Hinblick auf die elektromagnetische Verträglichkeit, Bauteilauswahl, Dimensionierung, Platzierung und Layout einiges zu beachten. Zusammen mit dem Design-In-Partner lassen sich Design-Iteration vermeiden. Glyn hat dazu auch Whitepaper wie „CMOS Digital Isolators Supersede Optocouplers in Industrial Applications“ und „Effective Design Techniques for Signal and Power Supply Isolation“ erstellt und hält Application Notes bereit, etwa AN901: Design Guide for Isolated DC/DC Using the Si884xx, Si886xx, or Si8282/84, AN598: HIGH-SPEED LEVEL SHIFTING USING Si8XXX ISOLATORS, AN1131: Design Guide for Reducing Radiated and Conducted Emissions in Isolated Systems Using Silicon Lab’s Isolators.
* * Hans-Hermann Warken ... ist Application Engineer bei Glyn, Idstein.