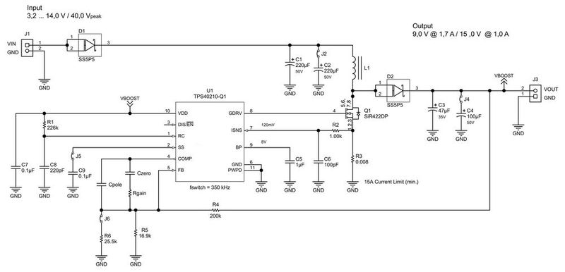
Design und Optimierung eines Pre-Boosters für Automotive-Anwendungen (Teil 3)

Zurück zum Artikel