Power-Tipps von TI, Teil 58 Achten Sie bei Aufwärtswandlern auf das Umwandlungsverhältnis
Mussten auch Sie schon eimal aus einer geringen Eingangsspannung eine höhere, nicht isolierte Ausgangsspannung erzeugen? Traditionell setzt man hierfür Aufwärtswandler (Boost Converters) ein, doch muss man hierbei auf die vom verwendeten Controller-IC gesetzten Restriktionen achten.
Anbieter zum Thema

Kostenaufwand und Platzbedarf mögen triftige Gründe liefern, die Schaltfrequenz des Wandlers so hoch wie möglich zu wählen. Dennoch aber können der Wirkungsgrad und mit dem Controller-Baustein zusammenhängende Aspekte der Frequenz eine gewisse Obergrenze auferlegen.


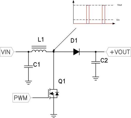
Zum Beispiel benötigt ein Aufwärtswandler, der 24 V in 140 V verwandeln soll, ein Tastverhältnis von 83 % und muss somit 17 % der Schaltperiode abgeschaltet sein. Der hier zum Einsatz kommende Boost-Controller LM5122 hat ein minimal kontrollierbares Off-Intervall von 750 ns, zu dem sicherheitshalber weitere 250 ns hinzugerechnet werden sollten. Hieraus errechnet sich eine Obergrenze für die Schaltfrequenz von 170 kHz.

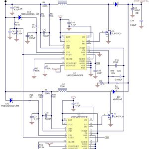
Der um 180° phasenversetzte Betrieb zweier Aufwärtswandler-Stufen bringt gleich mehrere Vorteile mit sich. Zum Beispiel beträgt die Verlustleistung bei 280 Watt Ausgangsleistung und einem Wirkungsgrad von über 90 % nur ganze 18 Watt. Die Verwendung zweier Phasen bietet außerdem die Gelegenheit, die Ströme präzise zu regeln und damit auch die Verlustleistungen in den Halbleitern und Drosseln genau unter Kontrolle zu behalten.
Die bessere Wärmeverteilung erleichtert die Kühlung, und der gegenphasige Betrieb sorgt dafür, dass sich die eingangs- und ausgangsseitigen Welligkeitsströme gegenseitig ausgleichen, sodass die maximalen und effektiven Welligkeitsströme in den Kondensatoren geringer sind. Wegen der 180° betragenden Phasendifferenz zwischen den Drosselströmen hat der resultierende Welligkeitsstrom die doppelte Frequenz der einzelnen Phasenströme. Im Prinzip verdoppelt man auf diese Weise die effektive Schaltfrequenz des Wandlers, ohne dass sich nachteilige Auswirkungen auf den Wirkungsgrad einstellen.
Wie der Wirkungsgrad dieses Wandlers von seinem Laststrom abhängt, zeigt Bild 3. Die Kurve lässt sich in drei Bereiche unterteilen. Im unteren Bereich wird der Wirkungsgrad von den unvermeidlichen Verlusten der Regelung und der Gate-Ansteuerung dominiert. Je mehr der Strom zunimmt, umso mehr treten diese Verluste jedoch in den Hintergrund, während die Schaltverluste deutlicher hervortreten. Bei höheren Ausgangsströmen schließlich fällt der Wirkungsgrad infolge der zunehmenden Leitungsverluste in den FETs und Drosseln wieder ab. Das Wirkungsgradmaximum lässt sich übrigens weiter nach rechts verlagern, indem man Bauelemente mit niedrigeren Widerständen verwendet.
Aufwärtswandler eignen sich nur für ein bestimmtes Verhältnis zwischen Ein- und Ausgangsspannung, da der Controller ein bestimmtes Off-Intervall nicht unterschreiten kann. Diese Untergrenze muss unbedingt beachtet werden, da es sonst zum Überspringen von Impulsen (Pulse Skipping), vermehrter Welligkeit am Ausgang mit niederfrequenten Komponenten und einem fehlerhaften Betrieb des Wandlers kommen kann. Die Verwendung zweier gegenphasig arbeitender Wandlerstufen bietet sich als Möglichkeit an, die effektive Schaltfrequenz anzuheben. Hiermit sind sehr große Spannungsverhältnisse erzielbar. Im Beispiel aus diesem Beitrag betrug das Verhältnis beispielsweise 6:1.
Im nächsten Power Tipp geht es um den Einsatz von Aufwärtswandlern für noch höhere Umwandlungsverhältnisse.
Weitere Informationen zu dieser und anderen Power-Lösungen finden Sie auf www.ti.com/power-ca sowie unter www.elektronikpraxis.de/power-tipps.
* Robert Kollman ist Senior Applications Manager und Distinguished Member of Technical Staff bei Texas Instruments
(ID:42266696)