Schaltungstipp 18-Bit-Datenerfassungssystem mit geringer Leistungsaufnahme
In diesem Schaltungstipp stellen wir ein 5 MSample/s schnelles, 18-Bit-Datenerfassungssystem vor, das auf dynamische Leistungsfähigkeit hin optimiert wurde.
Anbieter zum Thema

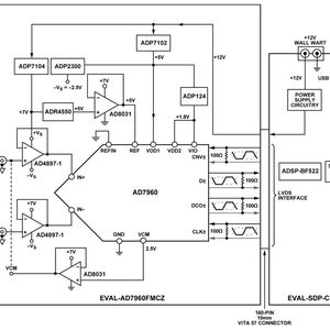
Bei der Schaltung in Bild 1 handelt es sich um ein komplettes, rauscharmes Datenerfassungssystem (5 MSample/s; 18 Bit), das 122 mW aufnimmt und eine hohe Genauigkeit bietet. Referenz, Referenzpuffer, Treiberverstärker und A/D-Wandler bilden eine optimierte Lösung mit einem Störabstand von 99 dB und einer harmonischen Verzerrung (THD) von −117 dB. Wegen ihrer geringen Leistungsaufnahme und ihrer kleinen Grundfläche eignet sich die Schaltung für portable Anwendungen.
Der Verstärker ADA4897-1 mit Rail-to-Rail-Ausgang eignet sich als Treiber für den hochgenauen, SAR-A/D-Wandler AD7960 (5 MSample/s; 18 Bit). Das rauscharme Bauteil (1 nV/√Hz typ.) mit einer Stromaufnahme von 3 mA bietet eine Bandbreite von 230 MHz und eine Spannungsanstiegsgeschwindigkeit von 120 V/μs. Er schwingt in 45 ns auf 0,1% ein.
Die Eingangssignale für die Operationsverstärker des ADA4897-1 werden mit einem RC-Glied (820 Ω / 100 pF) gefiltert. Dieses bietet eine Bandbreite von 2 MHz. Für eine zusätzliche Filterung am Eingang des A/D-Wandlers AD7960 sorgt der RC-Filter mit 33 Ω / 56 pF. Dieser hat eine Bandbreite von 86 MHz. Dieses Filter reduziert die Rückwirkungen vom kapazitiven DAC-Eingang des AD7960 und begrenzt das Rauschen an den Eingängen des AD7960.
Die Schaltung nutzt Versorgungsspannungen von +7 V und −2,5 V für die Eingangstreiber des ADA4897-1, um den Energieverbrauch zu minimieren und eine optimale, niedrige Systemverzerrung zu erreichen. Die Ausgangsstufe des ADA4897-1 zeigt Rail-to-Rail-Verhalten und schwingt um 150 mV über/unter der jeweiligen Versorgungsspannung. Aus der zusätzlichen Reserve, die sich mit den Versorgungsspannungen von +7V und −2,5V ergibt, resultiert ein gutes Verzerrungsverhalten.
Der differenzielle Eingangsbereich des AD7960 wird mit einer externen Referenzspannung von 5 oder 4,096 V eingestellt. In Bild 1 wird die 5-V-Referenzspannung vom ADR4550 bereitgestellt. Beim ADR4550 handelt es sich um eine hochgenaue, rauscharme Referenz mit geringer Stromaufnahme (950 μA max.) und einem Anfangsfehler von maximal ±0,02%. Die Referenz bietet ferner eine gute Temperaturstabilität sowie ein niedriges Ausgangsrauschen.
Der AD8031 wird zur Pufferung der externen Referenz und der Gleichtaktausgangsspannung des AD7960 verwendet. Der AD8031 ist für viele Anwendungen geeignet. Angefangen bei batteriegespeisten Systemen mit großer Bandbreite bis hin zu sehr schnellen Systemen, bei denen aufgrund der Komponentendichte ein geringer Energieverbrauch erforderlich ist. Der AD8031 arbeitet stabil bei großen kapazitiven Lasten und kann die Entkopplungskondensatoren treiben, die erforderlich sind, um Spannungsspitzen als Folge von Stromtransienten zu minimieren.
Digitalschnittstelle und A/D-Wandler
Die Digitalschnittstelle des AD7960 nutzt den LVDS-Standard (Low Voltage Differential Signaling) für hohe Datenübertragungsraten. Ein LVDS-Signal CLK+/CLK− muss an den AD7960 angelegt werden, um Daten zum digitalen Host zu übertragen.
Der 5 MSample/s schnelle 18-Bit-Wandler AD7960 bietet ±0,8 LSB INL, ±0,5 LSB DNL sowie einen Dynamikbereich von 100 dB und nimmt 46,5 mW auf. Versorgt wird der AD7960 mit +5 V (UDD1) und +1,8 V (UDD2 und UIO), Bild 1. Die erforderlichen Versorgungsspannungen von 5 und 1,8 V können mit LDOs wie zum Beispiel den Modellen ADP7104 und ADP124 erzeugt werden.
Der AD7960 wandelt die differenzielle Spannung der gegenphasigen Analogeingänge (IN+ und IN−) in ein digitales Ausgangssignal. Die Analogeingänge IN+ und IN− benötigen eine Gleichtaktspannung in Höhe der halben Referenzspannung. Der rauscharme Verstärker AD8031 puffert die +5-V-Referenzspannung der rausch- und driftarmen Referenz ADR4550 sowie die Gleichtaktausgangsspannung (UCM) der Digitalschnittstelle AD7960.
Der ADA4897-1 ist als Spannungsfolger konfiguriert und treibt die Eingänge des AD7960 mit einem differenziellen gegenphasigen 0- bis 5-V-Signal (180° Phasenversatz). Bild 2 zeigt die typische integrale Nichtlinearität (INL) als Funktion des Ausgangscodes des AD7960. Sie liegt mit einer externen Referenz von 5 V innerhalb der Spezifikationen von ±0,8 LSB.
Histogramm und FFT-Leistungsfähigkeit
Die Genauigkeit der Schaltung ist aus dem Histogramm in Bild 3 und der FFT-Kurve in Bild 4 mit einer externen Referenz von 5 V ersichtlich. Die Daten wurden mit Hilfe des Evaluation-Boards EVAL-AD7960FMCZ und dem Audio Precision SYS-2702 als Signalquelle aufgenommen.
Blockschaltbild und Leiterplattenlayout findet man im Design Support Package CN-0277 unter www.analog.com/CN0277-DesignSupport.
Häufige Varianten
Der AD7961 ist ein 5 MSample/s schneller differenzieller 16-Bit-A/D-Wandler aus der PulSAR-Familie. Er ist anschlusskompatibel zum AD7960. Somit kann er in der Schaltung in Bild 1 statt des AD7960 verwendet werden wenn lediglich eine Auflösung von 16 Bit erforderlich ist. Die Serie AD7960 unterstützt externe Referenzen mit 4,096 oder 5 V. Das EVAL-AD7960FMCZ ermöglicht über einen Jumper die Auswahl des ADR4540 (4,096 V) oder des ADR4550 (5 V) als Referenz.
Die verschiedenen Möglichkeiten zum Anschluss der Referenzspannung werden über die Enable EN[0:3] Pins des AD7960 vorgenommen (siehe Datenblatt des AD7960). Falls ein Eingangsbereich von 0 bis 5 V erforderlich ist, kann die Referenz ADR4550 in Verbindung mit dem Referenzpuffer AD8031 verwendet werden. Dies erfolgt, indem man die Enable Pins des AD7960 als EN[0:3] = ‚X001’ oder ‚X101’ einstellt.
Die einkanaligen Operationsverstärker ADA4897-1 und AD8031 können durch die zweikanaligen Versionen (ADA4897-2 und AD8032) ersetzt werden.
Für optimiertes Rausch- und Verzerrungsverhalten kann statt des ADA4897-1 der ADA4899-1 (15 mA) verwendet werden. Der ADA4899-1 ist eine als Spannungsfolger konfigurierter stabiler, schneller Operationsverstärker, welcher eine sehr geringe Verzerrung und ein niedriges Spannungsrauschen von 1 nV/√Hz aufweist.
Schaltungsevaluierung und Test
Das Evaluation Board EVAL-AD7960FMCZ wurde entwickelt, um den A/D-Wandler AD7960 zu evaluieren und zu testen. Zum Testen der Schaltung in Bild 1 wurden zwei Operationsverstärker des Typs ADA4897-1 zum Treiben des AD7960 verwendet.
Ein Blockschaltbild und Benutzerhinweise befinden sich im Benutzerhandbuch UG-490 für das Board EVAL-AD7960FMCZ. Die Dokumentation beschreibt, wie die beschriebenen AC/DC-Tests durchzuführen sind.
Der Anwender hat die Option eine externe Versorgungsspannungen von +7 und −2,5 V für die Eingangsverstärker auf dem Board EVAL-AD7960FMCZ zu verwenden.
Bild 5 zeigt die Blockschaltung des Testaufbaus, Bild 6 ein Foto des Evaluation Boards.
Erforderliche Ausrüstung
Zum Testen der Schaltung ist folgende Ausrüstung erforderlich:
- Das Evaluation Board EVAL-AD7960FMCZ und Software
- Das System-Demonstration-Plattform Board (EVAL-SDP-CH1Z)
- Ein verzerrungsarmer Signalgenerator wie zum Beispiel das Modell 81150A von Agilent oder SYS2702 von Audio Precision
- Ein PC mit USB-2.0-Schnittstelel, mit Windows XP, Windows Vista oder Windows 7 (32 oder 64 Bit)
- Ein 12 V DC-Netzteil (im Lieferumfang des EVAL-SDP-CH1Z Boards enthalten)
- USB-Schnittstellenkabel (1) und SMA-Kabel (1)
* Maithil Pachchigar arbeitet als Applikationsingenieur in der Gruppe Präzisionswandler bei Analog Devices in Wilmington / USA.
(ID:42562661)