Analogtipp Was die Rauschzahl über A/D-Wandler verrät

Rob Reeder *

Anbieter zum Thema

Die Rauschzahl ist ein gutes Hilfsmittel, wenn man die Dynamik von Signalketten verstehen will. Mit einem höheren Quellenwiderstand wird die Handhabung des Rauschens allerdings schwieriger. Warum ist das so?

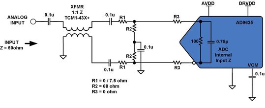
Bild 1: Schaltungsbeispiel AD9625 Front-End (Bild:  Analog Devices)
Bild 1: Schaltungsbeispiel AD9625 Front-End
(Bild: Analog Devices)

Bei A/D-Wandlern sind Rauschzahl (NF) und Signal/Rausch-Verhältnis (SNR) austauschbar. Die Rauschzahl eignet sich zum Verständnis der Rauschdichte, während das SNR das Gesamtrauschen im interessierenden Frequenzband angibt. Wenn man die Rauschzahl etwas genauer betrachtet, stellt man fest, dass einige Kompromisse irreführend sein können und dass eine niedrige Rauschzahl nicht immer gleichbedeutend ist mit einem geringeren Eingangsrauschen, das an den Wandler gelangt.

Die Rauschzahl lässt sich einfach nutzen, wenn man versucht, die dynamischen Auswirkungen von kaskadierten Signalketten zu verstehen. Bei einer Vervierfachung des Quellenwiderstands verbessert sich die Rauschzahl um 6 dB. Allerdings erhöht der vergrößerte Widerstand auch das Johnson-Rauschen am Wandlereingang. Mit einem höheren Quellenwiderstand oder mehr als der Hälfte des Eingangssignals über der analogen Eingangsstufe (Transformator oder Verstärker) wird die Handhabung des Rauschens über den interessierenden Bandbereich schwieriger, bis schließlich die Leistungsfähigkeit des Wandlers sinkt.

Warum ist das so? Reduziert man den Eingangsmessbereich, muss die Verstärkung erhöht werden. Dies sieht theoretisch gut aus. Transformatoren sind jedoch stärker von der Verstärkungsbandbreite abhängig als Verstärker. Optimiert man die Rauschzahl mit einem „High-Gain“-Transformator, erschwert dies die Realisierung von ZF-Anwendungen mit über 100 MHz.

Das Problem bei Verstärkern ist ähnlich. Erhöht man die Verstärkung, steigen sowohl das Signal- als auch das Verstärkerrauschen. Dies beeinträchtigt die Leistungsfähigkeit des Wandlers. Ein Anti-Aliasing-Filter hoher Ordnung in Verbindung mit verlustbehafteten Widerständen ist erforderlich, um die Leistungsfähigkeit zu erhalten.

Das, was für einen Wandler wirklich wichtig ist

Bei der Entwicklung einer Wandler-Eingangsstufe sollte man die spektrale Rauschdichte (NSD) im Auge behalten. Sie ist normalerweise in nV/√Hz spezifiziert. Die NSD ist das, was für den Wandler wirklich wichtig ist, da sie im digitalen Bereich verarbeitet wird, um innerhalb des Frequenzbands die Signale von Interesse zu differenzieren und schließlich aufzunehmen.

Abschließend sollte sichergestellt werden, dass die Eingangs- und Ausgangssignale über die gesamte Signalkette maximiert werden, indem dort, wo erforderlich, Verstärkung vorgesehen wird. Dämpfung, „Padding“ oder Widerstand sind in keiner Signalkette ein guter NF-Kompromiss, da so Energie verschwendet und das Rauschen aufgrund von Widerständen erhöht wird.

Die Rauschzahl NF = Pfs – SNR – 10 log BW + 174 dBm mit Pfs als Vollausschlag-Leistung des Eingangsnetzwerks. SNR wird für das Eingangsnetzwerk gemessen. BW ist die –3dB-Bandbreite des Eingangsnetzwerks und 174 dBm bezeichnet das thermische Grundrauschen (kT BW) mit k = 1,38 ×10–23 und T = 300 K für Raumtemperatur.

Weiterführende Literatur

[1] Kester, W.: Analog-Digital Conversion. Analog Devices. 2004. ISBN 0-916550-27-3 (http://www.analog.com/library/analogDialogue/archives/39-06/data_conversion_handbook.html)

[2] Tutorial MT-006: ADC Noise Figure – An Often Misunderstood and Misinterpreted Specification (http://www.analog.com/media/en/training-seminars/tutorials/MT-006.pdf)

[3] Tutorial MT-052: Op Amp Noise Figure: Don't Be Misled (http://www.analog.com/media/en/training-seminars/tutorials/MT-052.pdf)

[4] Brannon, B.: Analyzing ADC Noise Impacts on Wireless System Performance. EE Times. 2003 (http://www.eetimes.com/document.asp?doc_id=1226005)

* Rob Reeder ist Senior System Application Engineer bei Analog Devices in Greensboro / USA.

Artikelfiles und Artikellinks

(ID:43520288)

Jetzt Newsletter abonnieren

Verpassen Sie nicht unsere besten Inhalte

Mit Klick auf „Newsletter abonnieren“ erkläre ich mich mit der Verarbeitung und Nutzung meiner Daten gemäß Einwilligungserklärung (bitte aufklappen für Details) einverstanden und akzeptiere die Nutzungsbedingungen. Weitere Informationen finde ich in unserer Datenschutzerklärung. Die Einwilligungserklärung bezieht sich u. a. auf die Zusendung von redaktionellen Newslettern per E-Mail und auf den Datenabgleich zu Marketingzwecken mit ausgewählten Werbepartnern (z. B. LinkedIn, Google, Meta).

Aufklappen für Details zu Ihrer Einwilligung