Mit einer elektronischen DC-Last lassen sich Stromversorgungen und Leistungswandler testen. Doch wie lassen sich die verschiedenen Möglichkeiten in verschiedenen Anwendungen einsetzen?
Elektronische Lasten: Um die gesamte in einer Batterie gespeicherte Energie zu messen, bedient man sich des Current Priorty Mode.
Zunächst waren elektronische Lasten ein Spezialprodukt zum Testen von DC-Stromversorgungen: Elektronische Lasten zeigen die Reaktion einer Stromversorgung auf unterschiedliche Lastbedingungen. Durch den Einsatz von FET-Schaltern und nichtreaktiven Komponenten, wie sie in elektronischen Lasten üblich sind, lassen sich Resonanzen und Instabilitäten vermeiden. Elektronische DC-Lasten sind beliebt, da viele elektronische Geräte Energie umwandeln und speichern.
Verwendet werden sie zum Testen von DC-Quellen, einschließlich Batterien, Solarpanels, LED-Treiber, DC/DC-Wandler und Brennstoffzellen.
Bildergalerie
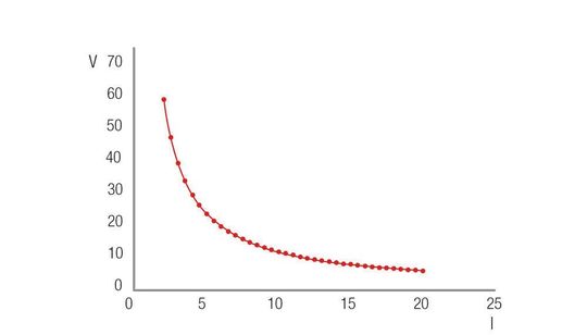
Tipp 1: Testen einer Batterie – Konstantstrom-Modus (CC): Der Current Priority Mode ist der gängigste Testmodus einer elektronischen Last. Eingesetzt wird er für die Messung der gesamten in einer Batterie gespeicherten Energie. Liefert die Batterie Strom, sinkt ihre Spannung ab. Mithilfe dieser Kennlinie (Spannungsprofil) lässt sich die Kapazität der Batterie in Abhängigkeit von der Zeit vorhersagen.
Beispiel: Für den Konstantstrom-Test wird eine 18650-Li-Ionen-Batterie verwendet. Die Kapazität (C), gemessen in mAh, wird zur Berechnung des Stroms zum Laden und Entladen verwendet. Beim Laden wird der Strom auf 0,5 C/h (im Beispiel 1250 mA) begrenzt. Der Ladevorgang muss beendet werden, bevor die Batteriespannung 4,2 V erreicht (Tabelle 1). Beim Entladen wird ein ähnliches Konstantstromverfahren verwendet.
Eine größere Stromentnahme ist nicht ratsam, da es die Lebensdauer der Batterie verkürzt. Entscheidend ist, dass die Stromentnahme an dem Punkt zu stoppen, an dem die Batterie ihre untere Spannungsgrenze (2,5 V) erreicht, um weitere potenzielle Schäden zu vermeiden. Bild 1 veranschaulicht die Laufzeit der Batterie.
Temperatureinfluss auf die Batterie
Eine Batterie unterstützt die Entladung mit ihrer maximalen Rate. Li-Ionen-Batterien weisen eine höhere Kapazität auf, wenn sie bei einem Bruchteil dieses Wertes entladen werden. Niedrige Temperaturen können sowohl die Spannung als auch die Kapazität beeinflussen. Viele weitere Batteriemerkmale lassen sich mit elektronischen DC-Lasten bestimmen: Kapazität, Innenwiderstand, Lade-/Entlade-Langzeitleistung, Tieftemperaturverhalten und schädliche Extreme.
Die Kapazität wird oft bestimmt, da sie die Laufzeit der Batterie ergibt. Li-Ionen-Batterien haben eine hohe Lebensdauer, wenn sie in einem kleinen Bereich betrieben werden. Hohe Ladespannungen >4,1 V und niedrige Entladespannung <2,6 V senken die Belastung der Batterie. Bei der Berechnung der Batteriekapazität wird der Entladestrom 500 mA mit der Laufzeit 4,5 h multipliziert = 2250 mAh. Die gemessene Kapazität ist aufgrund des engen Betriebsbereichs von 2,6 bis 4,1 V etwas geringer als spezifiziert. Die Tabelle 2 zeigt die SCPI-Befehle (Standard Commands for Programmable Instruments) zur Konfiguration der Last für den Current Priority Mode.
Tipp 2: Testen des Einschwingverhaltens einer Stromversorgung: Die meisten Stromversorgungen verwenden eine Spannungsregelschaltung zur Bereitstellung einer konstanten Spannung. Unter bestimmten Bedingungen überfordert die Last die Fähigkeit der Schaltung, eine konstante Spannung aufrechtzuerhalten. Es kann zu transienten Spannungsspitzen kommen.
Damit sich das Einschwingverhalten quantifizieren lässt, wird die Last so eingestellt, dass die Stromversorgung die volle Ausgangsspannung mit einem Strom liefert, der die Hälfte des maximalen Stroms der Stromversorgung beträgt. Anschließend wird Last erhöht, damit die Stromversorgung den maximalen Strom liefert bzw. die Last verringert, um die Stromversorgung wieder auf die halbe Ausgangsleistung zu bringen.
Bild 2: Die Einschwingzeit entspricht der Zeit, welche die Stromversorgung benötigt, um sich innerhalb der Einschwingbänder (Setting Band) zu erholen.
(Bild: Keysight Technologies)
Die Einschwingzeit die die Zeit, die eine Stromversorgung benötigt, um sich von einer signifikanten Laständerung zu erholen (Bild 2). Die Versorgung gilt als wiederhergestellt, sobald sie sich innerhalb ihres Einschwingbandes stabilisiert hat. Das Keysight E36312A ist so spezifiziert, dass es sich innerhalb von weniger als 50 µs innerhalb des 15-mV-Einschwingbands stabilisiert. Das gilt für eine Laständerung von 50 auf 100% des maximalen Ausgangsstroms.
Allerdings ist die Messung der Einschwingzeit mit Lastwiderständen und Schaltern nicht trivial. Leistungswiderstände, oft gewickelte Komponenten, besitzen eine Induktivität, die mit den Transienten aus der Stromversorgung wechselwirken kann. Der Einsatz von elektronischen DC-Lasten vermeidet eine zusätzliche Wechselwirkung. Die elektronische DC-Last kann entweder im Widerstands- oder im Konstantstrom-Modus für eine Messung konfiguriert werden. Zuerst müsste der Widerstandswert berechnet werden. Dieser ist zur Erzeugung des gewünschten Stroms (50 oder 100%) erforderlich. Im zweiten Fall muss die Last auf die gewünschten Stromwerte eingestellt werden.
Stand: 08.12.2025
Es ist für uns eine Selbstverständlichkeit, dass wir verantwortungsvoll mit Ihren personenbezogenen Daten umgehen. Sofern wir personenbezogene Daten von Ihnen erheben, verarbeiten wir diese unter Beachtung der geltenden Datenschutzvorschriften. Detaillierte Informationen finden Sie in unserer Datenschutzerklärung.
Einwilligung in die Verwendung von Daten zu Werbezwecken
Ich bin damit einverstanden, dass die Vogel Communications Group GmbH & Co. KG, Max-Planckstr. 7-9, 97082 Würzburg einschließlich aller mit ihr im Sinne der §§ 15 ff. AktG verbundenen Unternehmen (im weiteren: Vogel Communications Group) meine E-Mail-Adresse für die Zusendung von redaktionellen Newslettern nutzt. Auflistungen der jeweils zugehörigen Unternehmen können hier abgerufen werden.
Der Newsletterinhalt erstreckt sich dabei auf Produkte und Dienstleistungen aller zuvor genannten Unternehmen, darunter beispielsweise Fachzeitschriften und Fachbücher, Veranstaltungen und Messen sowie veranstaltungsbezogene Produkte und Dienstleistungen, Print- und Digital-Mediaangebote und Services wie weitere (redaktionelle) Newsletter, Gewinnspiele, Lead-Kampagnen, Marktforschung im Online- und Offline-Bereich, fachspezifische Webportale und E-Learning-Angebote. Wenn auch meine persönliche Telefonnummer erhoben wurde, darf diese für die Unterbreitung von Angeboten der vorgenannten Produkte und Dienstleistungen der vorgenannten Unternehmen und Marktforschung genutzt werden.
Meine Einwilligung umfasst zudem die Verarbeitung meiner E-Mail-Adresse und Telefonnummer für den Datenabgleich zu Marketingzwecken mit ausgewählten Werbepartnern wie z.B. LinkedIN, Google und Meta. Hierfür darf die Vogel Communications Group die genannten Daten gehasht an Werbepartner übermitteln, die diese Daten dann nutzen, um feststellen zu können, ob ich ebenfalls Mitglied auf den besagten Werbepartnerportalen bin. Die Vogel Communications Group nutzt diese Funktion zu Zwecken des Retargeting (Upselling, Crossselling und Kundenbindung), der Generierung von sog. Lookalike Audiences zur Neukundengewinnung und als Ausschlussgrundlage für laufende Werbekampagnen. Weitere Informationen kann ich dem Abschnitt „Datenabgleich zu Marketingzwecken“ in der Datenschutzerklärung entnehmen.
Falls ich im Internet auf Portalen der Vogel Communications Group einschließlich deren mit ihr im Sinne der §§ 15 ff. AktG verbundenen Unternehmen geschützte Inhalte abrufe, muss ich mich mit weiteren Daten für den Zugang zu diesen Inhalten registrieren. Im Gegenzug für diesen gebührenlosen Zugang zu redaktionellen Inhalten dürfen meine Daten im Sinne dieser Einwilligung für die hier genannten Zwecke verwendet werden. Dies gilt nicht für den Datenabgleich zu Marketingzwecken.
Recht auf Widerruf
Mir ist bewusst, dass ich diese Einwilligung jederzeit für die Zukunft widerrufen kann. Durch meinen Widerruf wird die Rechtmäßigkeit der aufgrund meiner Einwilligung bis zum Widerruf erfolgten Verarbeitung nicht berührt. Um meinen Widerruf zu erklären, kann ich als eine Möglichkeit das unter https://contact.vogel.de abrufbare Kontaktformular nutzen. Sofern ich einzelne von mir abonnierte Newsletter nicht mehr erhalten möchte, kann ich darüber hinaus auch den am Ende eines Newsletters eingebundenen Abmeldelink anklicken. Weitere Informationen zu meinem Widerrufsrecht und dessen Ausübung sowie zu den Folgen meines Widerrufs finde ich in der Datenschutzerklärung, Abschnitt Redaktionelle Newsletter.
Bild 3: Eine Impulswellenform wird ausgewählt, um den dynamischen Strom zu erzeugen.
(Bild: Keysight Technologies)
Ist die Last konfiguriert, wird im nächsten Schritt eine Signalform (Stufe oder Impuls) erzeugt, damit die Stromversorgung so belastet wird, dass die Transiente(n) erzeugt werden. In der Serie N6700 sind verschiedene Signalformen integriert. Die dynamische Last wird durch die Beschreibung einiger weniger Punkte erzeugt. Eine Stufensignalform erzeugt eine einzelne Transiente, wenn sich der Stromwert von 50 auf 100% ändert, ein Impuls erzeugt zwei Transienten, eine für jede Flanke (Bild 3).
Tipp 3: Testen der Strombegrenzung einer Stromversorgung: Für den Fall eines Fehlers enthalten Stromversorgungen eine Schutzschaltung zur Strombegrenzung, zum Schutz der Stromversorgung selbst und der angeschlossenen Geräte. Wird ein OEM-Netzteil verwendet, muss es für die Leistungsfähigkeit der vorgesehene Anwendung geeignet sein. Es gibt drei Arten von Strombegrenzungen:
Konventionelle Strombegrenzung,
Stromversorgungen, die zwischen Konstantspannung (CV) und Konstantstrom (CC) umschalten können und
Stromversorgungen mit Foldback-Strombegrenzung.
Bild 4: Spannung vs. Strom für drei Arten von Begrenzungsarten.
(Bild: Keysight Technologies)
Die ersten beiden sind in ihrer Funktion sehr ähnlich und unterscheiden sich nur durch den Grad der Regelung des Konstantstroms (Bild 4) und ist Falle der CV/CC-Versorgungsfunktion einstellbar. Am Anfang des Tests wird die elektronische DC-Last so konfiguriert, dass sie einen minimalen Strom aus der Stromversorgung zieht.
Der Lastwiderstand wird schrittweise reduziert, während die Ausgangsspannung und der Ausgangsstrom überwacht werden. Die Ausgangsspannung bleibt mit zunehmendem Strom bis zum Erreichen der Stromgrenze konstant, dann fällt die Spannung ab. Dieser Rückgang wird als Crossover-Region bezeichnet. Wenn der Lastwiderstand weiter abnimmt, ist die Strombegrenzungsschaltung der Stromversorgung aktiv. Bei einer hochwertigen Versorgung gibt es einen scharfen Übergang zu diesem Konstantstrombereich.
Tipp 4: Testen von DC/DC-Wandlern: DC/DC-Wandler können innerhalb ihres Arbeitsbereichs mit einem weiten Eingangsspannungsbereich arbeiten und eine unabhängige stabile Ausgangsspannung liefern. Ihr Einsatz in der Elektronik ist alltäglich. Notfallfahrzeuge beispielsweise verwenden einen DC/DC-Aufwärtswandler zur Versorgung von Computern und deren Peripheriegeräten. Viele Computer benötigen eine DC-Versorgungsspannung von 14 bis 19 V.
Bild 5: Eine Kurve mit konstanter Leistung über einen großen Bereich von Versorgungsspannungen.
(Bild: Keysight Technologies)
Ein DC/DC-Wandler versorgt die Geräte direkt aus der 12-V-Batterie des Fahrzeugs. Das ist effizienter als ein AC-Netzwechselrichter, der jedes der Geräte über seine AC/DC-Stromversorgung versorgt. DC/DC-Wandler bieten einen Wirkungsgrad von über 96% und sind CP-Geräte (Constant Power). Bei konstanter Last nehmen sie konstante Leistung auf, indem sie den Eingangsstrom erhöhen, wenn ihre Versorgungsspannung sinkt (Bild 5).
Wie sich der Wandler schützen lässt
Aufgrund seiner Beschaffenheit benötigt der Wandler mehr als eine Strombegrenzung. Ein Wandler benötigt mehr Strom bei niedrigeren Versorgungsspannungen und weniger Strom bei höheren Spannungen. Eine Strombegrenzung schützt den Wandler bei einer hohen Versorgungsspannung nicht, wenn ein hoher Strom bei niedriger Spannung eingestellt wird. Bei einer höheren Spannung würde der Wandler zu viel Leistung aushalten, bevor er den Stromschutz auslöst.
1. Eine Stromversorgung mit Überleistungsschutz (OPP) oder Ausgangs-LIST-Fähigkeit.
2. Der Überstromschutz (OCP) kann den Ausgang deaktivieren, wenn ein Überstromzustand andauert. An der Stromgrenze hält die Versorgung den Strom konstant (CC), lässt aber die Ausgangsspannung fallen. Möglicherweise kann die Spannung unter die Betriebsspannung des Wandlers fallen und diesen in einen instabilen Zustand versetzen. Ein Überstromschutz verhindert dies durch Abschalten des Ausgangs der Versorgung.
3. Eine Unterspannungssperre, die an der elektronischen DC-Last eingestellt wird. Bei einem Test überwacht die elektronische DC-Last den Wandler an der Ausgangsspannung. Es wird nur Strom aufgenommen, während der Wandler eine Nennspannung liefert. Eine Sperrfunktion schaltet die Last ab, bis der Wandler seine korrekte Ausgangsspannung wiederherstellt.
Gleichstromlast und Stromversorgung in einem Modul
Das modulare Stromversorgungssystem der Serie N6700 bietet ein Hauptgerät mit vier Steckplätzen, das eine elektronische Gleichstromlast mit der Bezeichnung N6790A zusammen mit einem Stromversorgungsmodul in einem Gehäuse. Das Leistungsmodul ist für verschiedene Spannungen programmierbar und simuliert die variierende Spannung eines Autos. Dabei lässt sich die Last, die 85 W aus der Versorgung zieht, so konfigurieren, dass sie eine konstante Leistung aufnimmt.
Der Wirkungsgrad des Wandlers ergibt sich aus der Ausgangsleistung des Wandlers geteilt durch die Eingangsleistung. Die Ausgangsleistung von wird von der Last und die Eingangsleistung von der Versorgung erzeugt und gemessen.
Bild 6: Eingangsspannung und -strom grafisch dargestellt für einen 85-W-Wandler.
(Bild: Keysight Technologies)
Zunächst wird der Wandler mit einer Spannung von 18 V versorgt, während er eine Last von 85 W versorgt. Der Test wird fortgesetzt, indem die Spannung in Schritten von 500 mV abgesenkt wird, wobei die Eingangsspannung und der Eingangsstrom bei jedem Pegel gemessen werden.
Dieser Vorgang wird fortgesetzt, bis die Eingangsspannung die untere Grenze des Wandlers erreicht, in diesem Fall 9 V (Bild 6). An diesem Punkt wird die Last durch die Unterspannungs-Sperrschaltung vom Wandler entfernt, so dass der Wandler sich leichter erholen kann, sobald wieder eine zulässige Eingangsspannung angelegt wird. Die Ergebnisse zeigen Wirkungsgrade von 97 bis 98%.
* Bill Griffith arbeitet als Power Product Manager bei Keysight. Er beschäftigt sich seit 25 Jahren mit Stromversorgungen und Energieanwendungen.