Treiberlösungen für die LED-Straßenbeleuchtung Straßenbeleuchtungen erfordern eine große Anzahl LEDs
Wie lassen sich eine große Zahl von LEDs wirtschaftlich und effizient in Straßenbeleuchtungen ansteuern? Wir zeigen Ihnen, wie die Backlight-Technologie hier Lösungen bietet.
Anbieter zum Thema

LED-Hintergrundbeleuchtungen unterscheiden sich von universellen Beleuchtungs-Anwendungen hinsichtlich der Art der verwendeten LEDs. In vielen allgemeinen Beleuchtungs-Applikationen kommen weniger als 10 LEDs zum Einsatz, die über eine hohe Leistung von beispielsweise je 1 W verfügen.
Bei einer Hintergrundbeleuchtung ist es üblich, Hunderte oder möglicherweise sogar Tausende kleiner LEDs mit einer Leistung von beispielsweise 20 bis 200 mW einzusetzen. Demzufolge waren die verwendeten LED-Treiber bisher von sehr verschiedener Bauart, und auch die Systemarchitekturen unterschieden sich stark. Mit der Einführung von Straßenbeleuchtungen auf LED-Basis oder Beleuchtungen für Parkplätze oder Lagerhallen ist die Distanz zwischen diesen beiden Welten allerdings erneut geschrumpft. Das Segment der HPWA- (High Power Wide Area-)Beleuchtungen, an dem Straßenbeleuchtungen einen großen Anteil haben, erfordert deutlich mehr Lichtleistung als LED-Tauschleuchtmittel für Glühlampen oder Leuchtstoffröhren.

200 LEDs pro Straßenleuchte als bester Kompromiss

So unterschiedlich die Vorschriften von einem Land zum anderen sind. Ihnen allen gemein ist, dass sie alle einen höheren Lichtstrom und somit mehr Leistung erfordern als andere gängige LED-Designs wie ein Glühlampenersatz mit insgesamt 300 bis 600 lm oder Tausch-Leuchtmittel für Leuchtstoffröhren mit 1000 bis 4000 lm je nach Länge. Eine Straßenleuchte dagegen kann ohne weiteres einen Lichtstrom von 10.000 lm oder mehr benötigen.
Warum kleine LEDs von Vorteil sind

Alle LEDs in Serie zu einem String verschaltet
Da die Lichtabgabe einer LED weitgehend proportional zum Vorwärtsstrom ist, stellt die Serienschaltung die einfachste Möglichkeit dar, eine bestimmte Anzahl LEDs dazu zu bringen, mit einheitlicher Helligkeit zu leuchten. Das gravierendste Argument gegen eine solche Konfiguration ist hingegen die Tatsache, dass die gesamte Lampe dunkel bleibt, sobald auch nur in einer einzigen LED eine Stromkreisunterbrechung auftritt. Die LEDs selbst sind inzwischen betriebssicherer geworden, und viele enthalten antiparallel geschaltete Z-Dioden oder Thyristoren, sodass potenzielle Stromkreisunterbrechungen zu Beinahe-Kurzschlüssen abgemildert werden.
Kann eine einzelne LED das System stören?
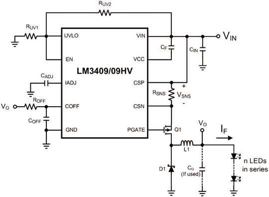
Fehlen solche Schutzvorkehrungen in den LEDs selbst, bieten zahlreiche Hersteller elektronischer Bauelemente mittlerweile diskrete SCR-Klemmbausteine (Silicon-Controlled Rectifier) an, die antiparallel zu jeder LED geschaltet werden können. Mit diesen Lösungen lassen sich Bedenken, eine einzelne LED könne die gesamte Lampe außer Betrieb setzen, wirksam entkräften. Dennoch stellt sich nach wie vor die Frage, wie viele LEDs ausfallen dürfen, bevor die betreffende Lampe repariert werden muss. Ein Beispiel für ein hochzuverlässiges Ein-String-System mit dem LED-Abwärtswandlerbaustein LM3409/09HV ist in Bild 1 gezeigt.
Wichtiger im Zusammenhang mit einer Ein-String-Lösung ist die Gesamt-Ausgangstreiberspannung VO. Eine verbesserte Indium-Galliumnitrid-Technologie lassen die Vorwärtsspannung einer 1-W-LED näher an 3,0 V heranrücken, jedoch lässt die Verteilung über mehrere Vorwärtsspannungs-Bins einen VF-Wert von 3,3 V pro LED eher als vernünftigen Schätzwert erscheinen. Schaltet man 50 solcher LEDs in Reihe, so errechnet sich ein VO-Wert (n * VF) von 165 V. Welche VO maximal akzeptiert werden kann, wird im Wesentlichen durch Sicherheitsstandards wie IEC, UL oder VDE festgelegt. Um beispielsweise die IEC-Spezifikationen für Schutzkleinspannung (Safety Extra Low Voltage – SELV) zu erfüllen, muss das System einen per Transformator galvanisch isolierten Ausgang aufweisen, und die sekundärseitige Gleichspannung darf maximal 120 V betragen. Da die SELV-Zertifizierung für jede praxisgerechte Leuchte ein großer Pluspunkt ist, wird die Ein-String-Lösung wegen ihres hohen VO-Wertes von den Designern häufig verworfen – und dies ungeachtet der Vorteile, die sich durch den garantiert einheitlichen Treiberstrom in allen LEDs ergeben.
(ID:34364260)