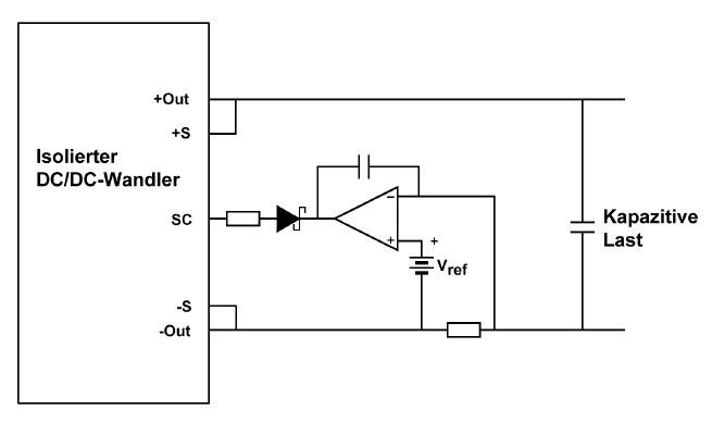
So werden hochkapazitive Lasten am DC/DC-Wandler beherrschbar

Zurück zum Artikel