Strommessung entscheidet heute über Stabilität, Schutz und Effizienz moderner Leistungselektronik. Die Wahl zwischen Shunt und magnetischem Sensor ist daher eine Systementscheidung – nicht nur eine Frage des Prinzips.
Vergleich: Wann ist ein Shunt besser als ein Stromsensor und wann nicht?
(Bild: WDI AG)
In vielen Designs ist die Strommessung längst mehr als ein „Messpunkt“ am Rand der Schaltung. Sie entscheidet darüber, wie stabil Regelkreise arbeiten, wie früh Schutzfunktionen reagieren – und ob Effizienzgewinne in der Leistungselektronik nicht an unnötigen Verlusten oder Messfehlern verpuffen. Gleichzeitig steigen die Anforderungen: höhere Stromdichten, schnellere Schaltvorgänge und enger Bauraum treffen auf die Erwartung, Stromverläufe sauber zu erfassen – vom mA-Ruhestrom bis zu kurzzeitigen Lastspitzen.
Für diese Aufgabe haben sich zwei Grundprinzipien etabliert. Der klassische Strommesswiderstand (Shunt) ermittelt den Strom direkt über den Spannungsabfall an einem bekannten, sehr kleinen Widerstand (U = I ⋅ R). Magnetische Stromsensoren erfassen dagegen das vom Leiter erzeugte Magnetfeld und leiten daraus ein Stromsignal ab. Je nach Sensoraufbau lässt sich dabei eine galvanische Trennung zwischen Mess- und Leistungspfad realisieren – vorausgesetzt, Sensor und Mechanik stellen eine definierte Isolationsbarriere bereit.
Beide Ansätze sind technisch ausgereift, bringen aber unterschiedliche Randbedingungen mit: Shunts verursachen messprinzipbedingt Verlustleistung und verlangen Layout- und Thermikdisziplin, weil sehr kleine Messspannungen in einer rauen dV/dt- und dI/dt-Umgebung ausgewertet werden. Magnetische Sensoren entkoppeln den Messpfad vom Stromleiter, sind dafür stärker von Geometrie, Offset/Drift und magnetischen Störeinflüssen abhängig. Damit die Auswahl nicht zur Glaubensfrage wird, lohnt der Blick auf typische Fehlerquellen und die daraus ableitbaren Systemkriterien – von Genauigkeit und Bandbreite über EMV und Isolation bis hin zu Integrations- und Testaufwand.
Bild 1: Die Strommessung mit einem 1mΩ Shuntwiderstand.
(Bild: WDI AG)
Shunts: präzise – wenn das Umfeld stimmt
Der Shunt ist die klassische Lösung zur Strommessung: Ein niederohmiger Präzisionswiderstand wird in Serie in den Strompfad eingeschleift. Der Strom erzeugt daran einen Spannungsabfall, der proportional zu Strom und Widerstand ist (U = I ⋅ R). Ausgewertet wird diese Differenzspannung typischerweise über einen Current-Sense-Verstärker oder einen Instrumentenverstärker, oft ergänzt um A/D-Wandlung und digitale Filterung.
Der Charme des Prinzips liegt in seiner Direktheit: Der Shunt bildet den Strom ohne magnetische Umwege ab und verhält sich über weite Bereiche sehr linear. In der Praxis ist die Messung jedoch weniger „trivial“, als die Formel suggeriert – denn das Signal bewegt sich häufig im Millivoltbereich. Damit rücken Effekte in den Vordergrund, die bei größeren Spannungspegeln kaum ins Gewicht fallen: Kontakt- und Leiterbahnwiderstände, thermische Gradienten, Störeinkopplungen aus schaltenden Leistungsknoten sowie der Gleichtaktspannungsbereich des Verstärkers, insbesondere bei High-Side-Messungen.
Entscheidend für belastbare Ergebnisse ist daher die Auslegung der Messkette als Gesamtsystem. Dazu gehören ein geeigneter Shuntwert (Kompromiss aus Verlustleistung und Signalpegel), die thermische Einbindung (Eigenerwärmung verändert den Widerstand über den Temperaturkoeffizienten) sowie eine konsequent vierpolige Anbindung (Kelvin-Messung), damit der Spannungsabfall tatsächlich am Widerstandselement und nicht „irgendwo“ im Strompfad erfasst wird. Ebenso wichtig: Eine saubere, symmetrische Leiterführung und ein Frontend, das kleine Differenzspannungen auch bei großen und schnellen Common-Mode-Änderungen stabil verarbeitet.
Beispiel:
20 A Dauerstrom an 0,5 mΩ verursachen rund 0,20 W Verlustleistung; 40 A entsprechen rund 0,80 W. Bei kurzen Spitzen (z. B. 10 ms) steigt die Temperatur wegen der thermischen Zeitkonstante meist deutlich weniger als bei Dauerlast – das Derating sollte sich deshalb am konkreten Pulsprofil orientieren.
Bei 50 ppm/K TCR ergibt eine Erwärmung um +40 K ≈ 0,2 % Widerstandsänderung (als Gain-Shift der Messkette) – Kalibrier- bzw. Toleranzreserve einplanen.
Kurz: Shunts ermöglichen eine sehr präzise, kosteneffiziente Strommessung – sofern Layout, Thermik und Analogfrontend von Anfang an mitgedacht werden. Wo diese Disziplin nicht eingehalten wird, entstehen Messfehler typischerweise nicht durch den Shunt selbst, sondern durch die Umgebung, in der sein kleines Messsignal gewonnen und verarbeitet werden muss.
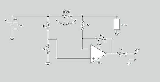
Bild 2: Das Schaltbild der Strommessung mit Shuntwiderstand.
(Bild: WDI AG)
Magnetisch: bequem, geometrieabhängig
Magnetische Stromsensoren messen den Strom nicht über einen Spannungsabfall im Leiter, sondern indirekt über das Magnetfeld, das jeder stromdurchflossene Leiter erzeugt. Der Sensor wird in definierter Geometrie zum Primärleiter positioniert – als integrierte Lösung mit internem Primärleiter, als Durchführungs- bzw. Klemmsensor oder als Modul um eine Stromschiene. Das Grundprinzip ist damit berührungslos: Der Messpfad greift nicht zwingend in den Lastkreis ein und kann – je nach Ausführung – galvanisch getrennt realisiert werden, sofern das Bauteil bzw. der mechanische Aufbau eine spezifizierte Isolationsbarriere bereitstellt.
Stand: 08.12.2025
Es ist für uns eine Selbstverständlichkeit, dass wir verantwortungsvoll mit Ihren personenbezogenen Daten umgehen. Sofern wir personenbezogene Daten von Ihnen erheben, verarbeiten wir diese unter Beachtung der geltenden Datenschutzvorschriften. Detaillierte Informationen finden Sie in unserer Datenschutzerklärung.
Einwilligung in die Verwendung von Daten zu Werbezwecken
Ich bin damit einverstanden, dass die Vogel Communications Group GmbH & Co. KG, Max-Planckstr. 7-9, 97082 Würzburg einschließlich aller mit ihr im Sinne der §§ 15 ff. AktG verbundenen Unternehmen (im weiteren: Vogel Communications Group) meine E-Mail-Adresse für die Zusendung von redaktionellen Newslettern nutzt. Auflistungen der jeweils zugehörigen Unternehmen können hier abgerufen werden.
Der Newsletterinhalt erstreckt sich dabei auf Produkte und Dienstleistungen aller zuvor genannten Unternehmen, darunter beispielsweise Fachzeitschriften und Fachbücher, Veranstaltungen und Messen sowie veranstaltungsbezogene Produkte und Dienstleistungen, Print- und Digital-Mediaangebote und Services wie weitere (redaktionelle) Newsletter, Gewinnspiele, Lead-Kampagnen, Marktforschung im Online- und Offline-Bereich, fachspezifische Webportale und E-Learning-Angebote. Wenn auch meine persönliche Telefonnummer erhoben wurde, darf diese für die Unterbreitung von Angeboten der vorgenannten Produkte und Dienstleistungen der vorgenannten Unternehmen und Marktforschung genutzt werden.
Meine Einwilligung umfasst zudem die Verarbeitung meiner E-Mail-Adresse und Telefonnummer für den Datenabgleich zu Marketingzwecken mit ausgewählten Werbepartnern wie z.B. LinkedIN, Google und Meta. Hierfür darf die Vogel Communications Group die genannten Daten gehasht an Werbepartner übermitteln, die diese Daten dann nutzen, um feststellen zu können, ob ich ebenfalls Mitglied auf den besagten Werbepartnerportalen bin. Die Vogel Communications Group nutzt diese Funktion zu Zwecken des Retargeting (Upselling, Crossselling und Kundenbindung), der Generierung von sog. Lookalike Audiences zur Neukundengewinnung und als Ausschlussgrundlage für laufende Werbekampagnen. Weitere Informationen kann ich dem Abschnitt „Datenabgleich zu Marketingzwecken“ in der Datenschutzerklärung entnehmen.
Falls ich im Internet auf Portalen der Vogel Communications Group einschließlich deren mit ihr im Sinne der §§ 15 ff. AktG verbundenen Unternehmen geschützte Inhalte abrufe, muss ich mich mit weiteren Daten für den Zugang zu diesen Inhalten registrieren. Im Gegenzug für diesen gebührenlosen Zugang zu redaktionellen Inhalten dürfen meine Daten im Sinne dieser Einwilligung für die hier genannten Zwecke verwendet werden. Dies gilt nicht für den Datenabgleich zu Marketingzwecken.
Recht auf Widerruf
Mir ist bewusst, dass ich diese Einwilligung jederzeit für die Zukunft widerrufen kann. Durch meinen Widerruf wird die Rechtmäßigkeit der aufgrund meiner Einwilligung bis zum Widerruf erfolgten Verarbeitung nicht berührt. Um meinen Widerruf zu erklären, kann ich als eine Möglichkeit das unter https://contact.vogel.de abrufbare Kontaktformular nutzen. Sofern ich einzelne von mir abonnierte Newsletter nicht mehr erhalten möchte, kann ich darüber hinaus auch den am Ende eines Newsletters eingebundenen Abmeldelink anklicken. Weitere Informationen zu meinem Widerrufsrecht und dessen Ausübung sowie zu den Folgen meines Widerrufs finde ich in der Datenschutzerklärung, Abschnitt Redaktionelle Newsletter.
In der Praxis kommen verschiedene Sensorkonzepte zum Einsatz. Häufig wird das Magnetfeld über Hall- oder magnetoresistive Elemente erfasst und anschließend im Sensor aufbereitet. Kompensierte, „closed-loop“ arbeitende Verfahren führen das Prinzip weiter: Hier wird ein Gegenfeld erzeugt, sodass der magnetische Fluss im Messkern geregelt wird; der dafür nötige Kompensationsstrom bildet das Messsignal. Solche Architekturen zielen vor allem auf bessere Linearität und geringere Drift, erhöhen aber typischerweise den Aufwand in Baugröße, Elektronik und Kosten.
Der große Vorteil magnetischer Sensorik liegt in der Systemintegration: Der Messpegel ist meist bereits aufbereitet und damit weniger empfindlich gegenüber typischen „mV-Problemen“ eines Shunts.
Gleichzeitig verschiebt sich das Fehlerprofil: Statt Kontakt- und Leiterbahnwiderständen dominieren Offset und Drift des Sensors, Toleranzen der Feldgeometrie sowie die Empfindlichkeit gegenüber magnetischen Störfeldern. Dazu zählen benachbarte Stromleiter, ungünstige Rückstrompfade und – je nach Umgebung – auch magnetische Bauteile in unmittelbarer Nähe.
Aus diesem Grund ist die mechanische und elektrische Integration ein wesentlicher Bestandteil des Messkonzepts: Leiterführung, Abstand, Ausrichtung und gegebenenfalls zusätzliche Abschirmmaßnahmen tragen entscheidend zur Messqualität bei.
Die Dynamik ist ebenfalls stark abhängig vom Sensor-Typ. Während Shunt-Messungen prinzipbedingt sehr schnell sein können und vor allem durch Frontend und parasitäre Elemente limitiert werden, bringen magnetische Sensoren eine „eingebaute“ Signalaufbereitung mit, die Bandbreite und Filtercharakteristik mitbestimmt. Für Entwickler bedeutet das: Nicht nur Messbereich und Genauigkeit, sondern auch Bandbreite, Verzögerung und Verhalten bei Stromspitzen sollten früh anhand der Systemanforderung bewertet werden.
Unter dem Strich bieten magnetische Stromsensoren klare Vorteile, wenn Isolation, geringer Eingriff in den Strompfad und Integrationsaufwand im Vordergrund stehen. Für sehr kleine Ströme und höchste Präzision über Temperatur und Lebensdauer sind sie dagegen anspruchsvoller auszulegen – nicht, weil das Prinzip ungeeignet wäre, sondern weil Offset, Drift und Geometrieeffekte die Fehlerbilanz stärker prägen als beim Shunt.
Fünf Kriterien, die wirklich entscheiden
Ob Shunt oder Stromsensor: Selten entscheidet ein einzelnes Kriterium. Meist ist es die Summe aus Fehlerbudget, Thermik, EMV-Umfeld, Isolationskonzept und Integrationsaufwand. Wer diese Punkte strukturiert bewertet, vermeidet, dass die Strommessung später zum Debug-Thema wird.
Genauigkeit und Auflösung: Shunts sind sehr linear und können bei sauberer Messkette hohe Präzision bis in kleine Ströme ermöglichen. Bei magnetischer Sensorik begrenzen häufig Offset und Drift die Kleinstromauflösung – besonders relevant, wenn der Nullpunkt über Temperatur und Lebensdauer stabil bleiben muss.
Verlustleistung und Thermik: Beim Shunt entstehen messprinzipbedingt Verluste (I2 · R), die sowohl Effizienz als auch Messwert beeinflussen können. Magnetische Sensoren belasten den Strompfad typischerweise weniger, verlangen dafür aber Aufmerksamkeit beim Temperaturverhalten von Offset und Empfindlichkeit.
EMV-Robustheit: Shunts sind primär elektrisch störanfällig (mV-Signale, dV/dt, Common-Mode), weshalb Kelvin-Anbindung, kleine Schleifenflächen und ein robustes Frontend entscheidend sind. Magnetische Sensoren reagieren stärker auf Feldgeometrie und magnetische Störquellen; hier zählen Rückstromführung, Positionierung und Abstand.
Isolation und Systemaufwand: Galvanische Trennung erfordert beim Shunt ein isoliertes Frontend oder eine geeignete Messstellen-Architektur. Sensorik kann Trennung je nach Aufbau ermöglichen – vorausgesetzt, Bauteil und Mechanik sind dafür spezifiziert. In beiden Fällen entscheidet das Gesamtsystem aus Bauteil, Layout, Mechanik und Testkonzept.
Bandbreite, Dynamik und Reaktionszeit: Shuntmessungen können sehr schnell sein, wenn Frontend, Filter und Layout dafür ausgelegt sind. Magnetische Sensoren bringen je nach Prinzip und Signalaufbereitung eine definierte Bandbreite und Verzögerung mit – das muss zur Regel- oder Schutzfunktion passen.
Wichtig: Eine „isolierte Messung“ liegt nur vor, wenn Bauteil und Mechanik ein passendes Isolationsrating (Basic/Reinforced) angeben und die Prüfspannung (z. B. 1 min) spezifiziert ist. Zusätzlich müssen Luft- und Kriechstrecken (clearance/creepage) sowie Materialgruppe und Verschmutzungsgrad zur Zielnorm und zum Gehäuse-/Leiterplattenlayout passen; das Isolationskonzept ist also Teil von Elektrik und Mechanik.
Bild 3: Die Funktionsschaltung eines Stromsensors.
(Bild: WDI AG)
Anwendungsprofile statt Bauchgefühl
In realen Designs ist die Entscheidung selten rein technologisch motiviert. Meist geben Randbedingungen den Takt vor: Wo sitzt der Messpunkt im System, welche Potentiale liegen an, wie hoch sind Dauer- und Spitzenströme – und welche Genauigkeit ist über Temperatur und Lebensdauer tatsächlich notwendig? Aus diesen Fragen ergeben sich typische Einsatzmuster.
Low-Voltage-Systeme und kompakte DC/DC-Wandler: In 12- bis 48-V-Architekturen ist die Shuntmessung häufig naheliegend: direkt, gut integrierbar und bei sauberer Auslegung sehr präzise. In getakteten Reglern und dynamischen Lastpfaden entscheidet die Messkette über die Ergebnisqualität – insbesondere Frontend, Kelvin-Anbindung und Layoutführung. Wenn ohnehin Differenzverstärker und ADC vorgesehen sind, lässt sich die Strommessung mit überschaubarem Zusatzaufwand integrieren.
Hochvolt- und potentialgetrennte Messstellen: Sobald hohe Potentialdifferenzen im Spiel sind, rückt das Isolationskonzept in den Vordergrund. Magnetische Sensoren sind dann oft attraktiv, weil sie – je nach Modulaufbau – eine galvanisch getrennte Messung ermöglichen und das Signal bereits auf ein gut verarbeitbares Niveau bringen. Alternativ ist Shunt plus isoliertes Frontend möglich; die Priorität liegt dann typischerweise auf Präzision/Bandbreite versus Verlustleistung und Integrationsaufwand.
Batteriesysteme und Energiemessung über Zeit: Wenn Ströme über längere Zeiträume integriert werden sollen (z. B. Energie- oder Zustandsabschätzung), werden Drift und Reproduzierbarkeit kritisch. Shuntbasierte Lösungen bieten hier klar definierte Fehlermechanismen, die sich mit Thermikführung, Layout und Kalibrierung gut beherrschen lassen. Magnetische Sensoren punkten dort, wo Isolation, Bauraum oder Verlustleistung dominieren – müssen aber so ausgelegt werden, dass Offset und Drift insbesondere im Kleinstrombereich nicht limitieren.
Antriebe, Umrichter und industrielle Leistungselektronik: In Umrichtern und Antrieben findet man beide Ansätze. Shunts werden oft genutzt, wenn schnelle Strominformation direkt im Leistungsteil für Regelalgorithmen benötigt wird – vorausgesetzt, das Common-Mode-Umfeld ist beherrschbar. Magnetische Sensoren kommen häufig dort zum Einsatz, wo Messstellen potentialfrei sein sollen, große Ströme verlustarm erfasst werden müssen oder die Integration in Busbars/Sammelschienen Vorteile bringt. Entscheidend sind Bandbreite, Störumgebung und das Sicherheits- bzw. Isolationskonzept.
Über alle Szenarien hinweg zeigt sich: Shunt versus Sensor ist selten ein Entweder-oder. In komplexen Systemen wird Strommessung zunehmend als Funktionsblock betrachtet, der je nach Betriebszustand unterschiedliche Anforderungen erfüllen muss – von präziser Kleinstromauflösung bis zur robusten Erkennung von Lastspitzen.
Wo diese Anforderungen auseinanderlaufen, kann auch eine Kombination sinnvoll sein, etwa durch getrennte Messpfade für unterschiedliche Dynamik- oder Genauigkeitsziele.
Bild 4: Ein Stromsensor.
(Bild: WDI AG)
Checkliste: Sieben Fragen vor der Wahl
Wer Strommessung plant, spart sich Diskussionen und Iterationen, wenn die Anforderungen früh in konkrete Designfragen übersetzt werden. Die folgenden Punkte sind bewusst pragmatisch formuliert – sie führen direkt zu den Parametern, die Shunt- und Sensorlösungen voneinander trennen.
Wer die folgenden sieben Fragen beantwortet, hat in der Regel bereits eine robuste Vorauswahl – und erkennt früh, ob eine Kombination sinnvoll ist, etwa getrennte Messpfade für Kleinstrompräzision und schnelle Schutzfunktion. Damit wird Strommessung vom „Bauteilthema“ zur kontrollierten Systementscheidung:
1. Welche Ströme treten auf (min/nom/peak) und wie lange (Dauer/Spitze)?
2. Welche Bandbreite wird wirklich benötigt (Regelung, Schutz, Logging)?
3. Wie klein ist das Messsignal – und wie sieht das Common-Mode-Umfeld aus (Low-/High-Side)?
4. Was dominiert die Fehlerbilanz: Eigenerwärmung/TCR oder Offset/Drift/Geometrie?
5. Ist galvanische Trennung erforderlich – und wo muss sie nachgewiesen werden (Rating, Abstände, Systemtest)?
6. Wie „rau“ ist die Umgebung: dv/dt/dI/dt vs. magnetische Streufelder und Rückstromführung?
7. Wie sieht Test und Kalibrierung aus (Nullpunkt, Gain, Temperatur, Fertigung/Betrieb)?
Fazit: robust wird’s erst als Messkette
Shunt oder Stromsensor ist keine Grundsatzfrage, sondern eine Entscheidung entlang klarer Systemgrößen. Shunts liefern eine direkte, sehr lineare Strominformation und können – bei sauberer Messkette – hohe Präzision bis in kleine Strombereiche ermöglichen. Dafür erkauft man sich messprinzipbedingte Verlustleistung und die Notwendigkeit, Millivolt-Signale unter realen dV/dt- und dI/dt-Bedingungen robust zu erfassen. Thermikführung, Kelvin-Anbindung und ein passendes Frontend sind hier keine Details, sondern Teil der Spezifikation.
Magnetische Stromsensoren entkoppeln den Messpfad vom Stromleiter und können – je nach Aufbau – eine galvanisch getrennte Messung ermöglichen. Sie reduzieren typischerweise den Aufwand rund um kleine Differenzspannungen, verlagern die Herausforderungen aber in andere Bereiche: Geometrie, Offset/Drift, Temperaturverhalten und magnetische Störfelder bestimmen die Fehlerbilanz. Für Anwendungen, in denen Isolation, geringer Eingriff in den Strompfad und Integrationsaufwand dominieren, sind sie daher oft die naheliegende Option.
In vielen Systemen lohnt es sich, Strommessung als Funktionsblock mit mehreren Zielgrößen zu betrachten: präzise Erfassung im Kleinstrombereich, robuste Information für Regelung und schnelle Reaktion bei Überstrom. Wo diese Anforderungen auseinanderlaufen, kann auch eine Kombination sinnvoll sein – etwa getrennte Messpfade, die unterschiedliche Dynamik- und Genauigkeitsziele adressieren. Entscheidend bleibt: Wer Randbedingungen und Fehlermechanismen früh sauber aufnimmt, trifft die Auswahl nicht nach Bauchgefühl, sondern als belastbare Systementscheidung. (mr)