gesponsertEffiziente Leistungshalbleiter Siliziumkarbid-Bauelemente optimieren E-Auto-Ladegeräte

5 min Lesedauer

Gesponsert von

Mit niedrigem Einschaltwiderstand, hoher Kurzschlussfestigkeit und geringen Verlusten können MOSFETs und Dioden auf SiC-Basis Leistung und Effizienz von Ladestationen für E-Fahrzeuge optimieren. Rohm bietet spezielle elektronische Bauelemente dieser Art an und unterstützt damit die Entwicklung zuverlässiger und effizienter Ladelösungen.

Um die Leistung und Effizienz von Ladestationen für Elektrofahrzeuge zu verbessern, bietet Rohm spezielle Siliziumkarbid-MOSFETs und -Dioden mit niedrigem Widerstand, hoher Kurzschlussfestigkeit und geringen Leistungsverlusten.(Bild:  ROHM Semiconductor)
Um die Leistung und Effizienz von Ladestationen für Elektrofahrzeuge zu verbessern, bietet Rohm spezielle Siliziumkarbid-MOSFETs und -Dioden mit niedrigem Widerstand, hoher Kurzschlussfestigkeit und geringen Leistungsverlusten.
(Bild: ROHM Semiconductor)

Die breite Akzeptanz von Elektrofahrzeugen (Electric Vehicles, EV) hängt wesentlich davon ab, ob es gelingt, die praktische Reichweite über den Stadtverkehr hinaus zu erhöhen. Dies lässt sich durch eine kontinuierliche Steigerung der Batteriekapazität und der Effizienz der zugehörigen Leistungselektronik erreichen. Gleichzeitig fordern die Verbraucher immer kürzere Ladezyklen und komfortablere Lademöglichkeiten an einer Vielzahl von Orten.

Bild 1: Trends bei EV-Batteriekapazität und Ladeleistung.(Bild:  ROHM Semiconductor)
Bild 1: Trends bei EV-Batteriekapazität und Ladeleistung.
(Bild: ROHM Semiconductor)

Wie Bild 1 zeigt, hat sich die EV-Batteriekapazität in den letzten fünf Jahren mehr als verdoppelt, die Leistung der Ladestationen hat sich im selben Zeitraum nahezu verdreifacht. Möglich wurde dies sowohl durch Technologiesprünge in der Chemie und Konstruktion auf der Batterieseite als auch in der Schaltungstopologie und den Komponenten auf der Ladegeräteseite.

Eine Ladestation für Elektrofahrzeuge besteht aus einer Vielzahl von Komponenten (Bild 2). Oben links im Bild wird dreiphasiger Wechselstrom eingespeist und mit effizienten aktiven Bauelementen gleichgerichtet, die auch die Leistungsfaktorkorrektur (PFC) steuern. Ausgangsstrom und Ausgangsspannung werden überwacht bzw. geregelt und im Bereich von 400 V bis 1.000 V in die Batterie des Elektrofahrzeugs eingespeist. Ein paralleler und isolierter Niederspannungsbereich dient der Steuerung der gesamten Hochspannungs-Leistungselektronik, dazu gehören ein AC/DC-Wandler, ein Mikrocontroller und eine Vielzahl von Schnittstellen.

Bild 2: Blockdiagramm eines Ladegeräts für Elektrofahrzeuge mit dreiphasigem Eingangs-Gleichrichter inklusive PFC (oben links), isoliertem DC/DC-Wandler (oben Mitte), Ladestrom-Ausgang (oben rechts) sowie isoliertem Niederspannungsbereich für die Steuerung des Ladevorgangs (unten).(Bild:  ROHM Semiconductor)
Bild 2: Blockdiagramm eines Ladegeräts für Elektrofahrzeuge mit dreiphasigem Eingangs-Gleichrichter inklusive PFC (oben links), isoliertem DC/DC-Wandler (oben Mitte), Ladestrom-Ausgang (oben rechts) sowie isoliertem Niederspannungsbereich für die Steuerung des Ladevorgangs (unten).
(Bild: ROHM Semiconductor)

Um den Anforderungen solcher hochleistungsfähigen, effizienten Designs für Elektrofahrzeuge gerecht zu werden, bietet Rohm ein breites Produktportfolio an aktiven und passiven elektronischen Bauelementen, die speziell auf Ladeanwendungen für Elektrofahrzeuge zugeschnitten sind. Insbesondere Siliziumkarbid-MOSFETs und -Dioden in Verbindung mit unterstützenden Gate-Treibern bieten hier einen starken Wettbewerbsvorteil in Bezug auf Preis und Leistung.

Elektrofahrzeuge mit SiC-MOSFETs ansteuern

Siliziumkarbid (SiC) ist ein Halbleiter mit breiter Bandlücke, der aufgrund seiner hohen Spannungstoleranz, seiner hohen Leistungsdichte, seines geringen Einschaltwiderstands und seiner hervorragenden Wärmeleitfähigkeit eine zentrale Rolle in der Welt der Leistungselektronik spielt. Diese Eigenschaften eignen sich perfekt für viele der Aufgaben, die in einer Ladestation für Elektrofahrzeuge anfallen.

Bild 3: Verringerter Einschaltwiderstand bei Rohms SiC-MOSFETs der vierten Generation.(Bild:  ROHM Semiconductor)
Bild 3: Verringerter Einschaltwiderstand bei Rohms SiC-MOSFETs der vierten Generation.
(Bild: ROHM Semiconductor)

Rohms SiC-MOSFETs der vierten Generation basieren auf einer proprietären Trench-Struktur, die den Einschaltwiderstand des aktiven Bereichs reduziert (Bild 3). Das Resultat ist eines der verlustärmsten Bauelemente der Branche, das sich durch schnelles Schalten, hohe Zuverlässigkeit und eine einfache Implementierung auszeichnet.

Zusätzlich zu den verringerten Leitungsverlusten im aktiven Bereich des Bauelements wird auch die parasitäre Kapazität deutlich verbessert. Dies reduziert die Leistungsverluste beim schnellen Auf- und Entladen parasitärer Kapazitäten während des Ein- und Ausschaltens. So wird drastisch weniger Verlustwärme erzeugt, und der Kühlkörper kann kleiner werden.

Bild 4: Beim sehr schnellen Einschalten des einen MOSFETs Q1 in einer Brückenschaltung kann der andere MOSFET Q2 aufgrund der parasitären Cgd-Kopplung versehentlich ebenfalls eingeschaltet werden.(Bild:  ROHM Semiconductor)
Bild 4: Beim sehr schnellen Einschalten des einen MOSFETs Q1 in einer Brückenschaltung kann der andere MOSFET Q2 aufgrund der parasitären Cgd-Kopplung versehentlich ebenfalls eingeschaltet werden.
(Bild: ROHM Semiconductor)

Ein weiteres wichtiges Merkmal des Trench-Designs der vierten Generation ist eine deutlich höhere Schwellenspannung und ein günstiges Kapazitätsverhältnis zwischen der Gate-Source-Kapazität Cgs und der Gate-Drain-Kapazität Cgd. In einer typischen Brückenschaltung (Bild 4) kann die Gefahr bestehen, dass beim sehr schnellen Einschalten eines der MOSFETs der zweite MOSFET aufgrund der parasitären Cgd-Kopplung versehentlich ebenfalls eingeschaltet wird. Dies kann die Verluste beim Schaltvorgang aufgrund des transienten Durchgangsstroms erheblich erhöhen. Um diesen Effekt abzuschwächen, werden die MOSFETs im ausgeschalteten Zustand häufig mit einer speziellen negativen Spannung vorgespannt. Diese zusätzliche Versorgung erhöht die Kosten, verkompliziert das Design und schafft eine neue potenzielle Fehlerquelle.

Die höhere Schwellenspannung von Rohms SiC-MOSFETs der vierten Generation in Verbindung mit dem genannten günstigen Verhältnis von Cgd zu Cgs ermöglicht einen zuverlässigen Betrieb ohne die zusätzliche Komplexität einer negativen Gate-Vorspannung. Selbst bei erhöhten Sperrschichttemperaturen zeigt das Trench-Design bei schnellen Schaltvorgängen keine Tendenz zum selbstständigen Einschalten.

Bild 5: Im Vergleich zu üblichen Komponenten (links) ist bei Rohms vierter Generation von SiC-MOSFETs der Sättigungsstrom trotz reduziertem RDS(on) begrenzt.(Bild:  ROHM Semiconductor)
Bild 5: Im Vergleich zu üblichen Komponenten (links) ist bei Rohms vierter Generation von SiC-MOSFETs der Sättigungsstrom trotz reduziertem RDS(on) begrenzt.
(Bild: ROHM Semiconductor)

Die Zuverlässigkeit von EV-Ladegeräten ist angesichts der hohen Spannungen und Ströme von größter Bedeutung. Eine kritische Kennzahl für die Zuverlässigkeit von MOSFETs in diesem Anwendungsbereich ist die Kurzschlussfestigkeit. Die Bauelemente-Struktur von Rohms SiC-MOSFETs der vierten Generation ermöglicht einen niedrigeren Sättigungsstrom trotz eines geringeren spezifischen Einschaltwiderstands (Bild 5). Infolgedessen weist das Bauelement trotz sehr geringem Durchlasswiderstand eine gute Robustheit gegenüber Kurzschlussströmen auf.

Die Kombination aus niedrigem Einschaltwiderstand, minimaler parasitärer Kapazität und hoher Kurzschlussfestigkeit macht die SiC-MOSFETs sehr effizient und zuverlässig. In Verbindung mit der Einfachheit der Einzelversorgungs-Gate-Vorspannung eignen sich diese Bauelemente perfekt für viele der Hochspannungs- und Hochleistungs-Schaltanwendungen in EV-Ladestationen.

SiC-Dioden für die nächste Autogeneration

Bild 6: Im Vergleich zu herkömmlichen Fast Recovery Dioden (FRD) auf Siliziumbasis (links) weisen SiC Schottky Barrier Dioden (SBD, rechts) eine deutlich geringere Erholungszeit in Sperrrichtung auf.(Bild:  ROHM Semiconductor)
Bild 6: Im Vergleich zu herkömmlichen Fast Recovery Dioden (FRD) auf Siliziumbasis (links) weisen SiC Schottky Barrier Dioden (SBD, rechts) eine deutlich geringere Erholungszeit in Sperrrichtung auf.
(Bild: ROHM Semiconductor)

Hochgeschwindigkeits-Hochspannungsdioden sind eine wichtige Komponente in EV-Ladesystemen, insbesondere in LLC-Resonanzwechselrichtern. Durch eine proprietäre Siliziumkarbid-Konstruktion erreicht die dritte Generation der Schottky-Barrier-Dioden (SBD) von Rohm eine hohe Durchbruchspannung in Sperrrichtung mit minimaler parasitärer kapazitiver Ladung. Dies ermöglicht sehr schnelle Sperrverzögerungszeiten – unabhängig von der Betriebstemperatur. Bild 6 zeigt die Verbesserung des Sperrdurchbruchverhaltens im Vergleich zu herkömmlichen Si-Dioden. Außerdem bieten die Dioden einen ausgezeichneten Vorwärtsspannungsabfall für eine geringere Leistungsaufnahme, einen extrem niedrigen Sperrstrom und eine hohe Toleranz gegenüber Stromimpulsen.

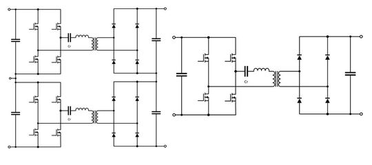
Bild 7: Topologieansätze eines isolierten DC/DC-Wandlers – links mit geteiltem Zwischenkreis und 650/750-V-Halbleitern, rechts mit voller Spannung im Zwischenkreis und 1200-V-Halbleitern.(Bild:  ROHM Semiconductor)
Bild 7: Topologieansätze eines isolierten DC/DC-Wandlers – links mit geteiltem Zwischenkreis und 650/750-V-Halbleitern, rechts mit voller Spannung im Zwischenkreis und 1200-V-Halbleitern.
(Bild: ROHM Semiconductor)

Bei Hochspannungswandlern lässt sich mit einer Kombination von SiC-MOSFETs und SiC-SBDs die Gesamtzahl der Komponenten reduzieren und die Gesamteffizienz verbessern. Wie im Schaltplan in Bild 7 dargestellt, bietet sich mit SiC MOSFETs und SiC SBDs die Möglichkeit, neben einem Ansatz mit in Reihe geschalteten Wandlern – jeder mit eigenem Transformator – und geteilten DC-Zwischenkreisen (Bild 7 links) auch eine Lösung mit einem einzigen Transformator und höherer Spannung im DC-Zwischenkreis (Bild 7 rechts) zu realisieren. Welcher Ansatz hier gewählt wird, hängt maßgeblich vom Gesamtkonzept sowie von der gewählten Topologie des AC/DC-Stellers (B6, Vienna Rectifier, etc.) ab. SiC-MOSFETs und -SBDs stehen für beide Spannungsbereiche zur Verfügung.

Gate-Treiber in Automotive Designs

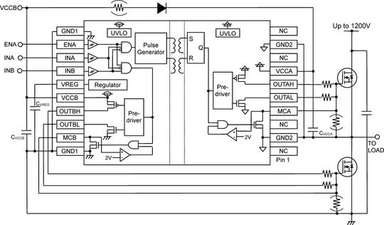
Bild 8: Rohms vollständig isolierter Gate-Treiber BM6108FV-LB nutzt induktive Kopplung, um die Niederspannungs-Steuersignale vollständig von den Hochspannungs-Gate-Signalen zu trennen – besonders nützlich für High-Side-Schalter mit potenzialfreien Spannungsbereichen.(Bild:  ROHM Semiconductor)
Bild 8: Rohms vollständig isolierter Gate-Treiber BM6108FV-LB nutzt induktive Kopplung, um die Niederspannungs-Steuersignale vollständig von den Hochspannungs-Gate-Signalen zu trennen – besonders nützlich für High-Side-Schalter mit potenzialfreien Spannungsbereichen.
(Bild: ROHM Semiconductor)

Beim Design von Schaltwandlern für EV-Ladestationen muss dem Design der Treiberschaltungen große Aufmerksamkeit gewidmet werden. Um dies zu unterstützen und die Komplexität des Designs zu minimieren, bietet Rohm eine Vielzahl von Treiber-ICs, die speziell für SiC-MOSFETs und andere Hochleistungs-Schaltbauelemente entwickelt wurden. So verwendet der Gate-Treiber BM6108FV-LB (Bild 8) als Beispiel für eine vollständig isolierte Variante eine induktive Kopplung, um die Niederspannungs-Steuersignale vollständig von den Hochspannungs-Gate-Signalen zu trennen. Dies ist besonders nützlich für High-Side-Schalter, die in der Regel mit potenzialfreien Spannungsbereichen entwickelt werden.

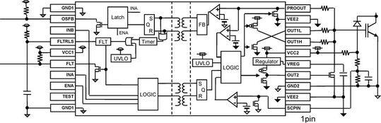
Bild 9: Beim Gate-Treiber BM60212FV-C sind die High-Side-Komponenten induktiv isoliert, während die Low-Side-Komponenten direkt angesteuert werden. Dies reduziert die Komplexität und die Kosten des Designs.(Bild:  ROHM Semiconductor)
Bild 9: Beim Gate-Treiber BM60212FV-C sind die High-Side-Komponenten induktiv isoliert, während die Low-Side-Komponenten direkt angesteuert werden. Dies reduziert die Komplexität und die Kosten des Designs.
(Bild: ROHM Semiconductor)

Für Anwendungen, die eine Isolierung nur auf der High-Side erfordern, eignet sich der Gate-Treiber BM60212FV-C (Bild 9). Hier sind die High-Side-Komponenten induktiv isoliert, während die Low-Side- Komponenten direkt angesteuert werden. Dies reduziert die Komplexität und die Kosten des Designs.

Bild 10: Vergleich der Schaltzeiten von Gate-Treibern mit der üblicherweise verwendeten optischen Isolierung durch Fotokoppler (blau und rot) und den induktiv gekoppelten Gate-Treibern von Rohm (grün und gelb).(Bild:  ROHM Semiconductor)
Bild 10: Vergleich der Schaltzeiten von Gate-Treibern mit der üblicherweise verwendeten optischen Isolierung durch Fotokoppler (blau und rot) und den induktiv gekoppelten Gate-Treibern von Rohm (grün und gelb).
(Bild: ROHM Semiconductor)

Im Vergleich mit der üblicherweise verwendeten optischen Isolierung lassen sich mit den induktiv gekoppelten Gate-Treibern von Rohm Vorteile in Bezug auf die Signalübertragungszeiten erzielen. Wie in Bild 10 gezeigt, sind die induktiven Treiber mehr als doppelt so schnell wie die optisch isolierten Treiber, selbst bei erhöhten Betriebstemperaturen. Weiterhin sind die Schaltzeiten im Gegensatz zu optisch isolierten Komponenten nahezu unabhängig von der Temperatur, was die Festlegung minimaler Totzeiten zur Vermeidung von Brückenkurzschlüssen vereinfacht.

Leistungselektronik für EV-Ladestationen

Der Trend bei Ladestationen für Elektrofahrzeuge geht hin zu höheren Ausgangsleistungen in kleineren, handlicheren und kostengünstigeren Gehäusen. Um diese Entwicklung zu unterstützen, hat Rohm eine Reihe von Leistungsbauelementen mit SiC-Technologie entwickelt, darunter MOSFETs, Dioden und Gate-Treiber, die erstklassige Schaltgeschwindigkeiten und Energieeffizienz bieten. Zusätzlich zu diesem SiC-Portfolio bietet Rohm branchenführende IGBTs und Shunt-Widerstände an, um die erforderlichen Komponenten für das Design von Hochleistungswechselrichtern abzurunden.

(ID:49669304)

Jetzt Newsletter abonnieren

Verpassen Sie nicht unsere besten Inhalte

Mit Klick auf „Newsletter abonnieren“ erkläre ich mich mit der Verarbeitung und Nutzung meiner Daten gemäß Einwilligungserklärung (bitte aufklappen für Details) einverstanden und akzeptiere die Nutzungsbedingungen. Weitere Informationen finde ich in unserer Datenschutzerklärung. Die Einwilligungserklärung bezieht sich u. a. auf die Zusendung von redaktionellen Newslettern per E-Mail und auf den Datenabgleich zu Marketingzwecken mit ausgewählten Werbepartnern (z. B. LinkedIn, Google, Meta).

Aufklappen für Details zu Ihrer Einwilligung