Der Doppelpulstest hilft dabei, wenn die dynamischen Eigenschaften eines Leistungshalbleiters verglichen werden sollen. Für den Vergleich der dynamischen Parameter sind wichtige Punkte zu beachten.
Daten vergleichen: Um die dynamischen Parameter eines Leistungshalbleiters zu vergleichen, hilft der Doppelpulstest.
Bei der Bewertung von Leistungstransistoren für ein Leistungswandler-Design müssen Entwickler den richtigen Baustein auswählen. Für den Test eignet sich ein standardisierter Doppelpulstest (DPT), um Leistungstransistoren mit großem Bandabstand (WBG) zu charakterisieren. Das Testsystem muss die parasitären Spannungen und Ströme klein halten und schließlich von System zu System konsistent halten.
Doch wie muss ein Standard-DPT-System designt werden, damit die Ergebnisse zwischen mehreren Testsystemen korreliert werden können? Bei genauerem Hinsehen und unter Berücksichtigung der ständig steigenden Schaltgeschwindigkeiten von WBG-Bausteinen, gibt es jedoch viele externe parasitäre Komponenten, die im System berücksichtigt werden müssen (Bilder 1 und 2).
Bildergalerie
Einfluss der parasitären Anteile auf die Schaltparameter
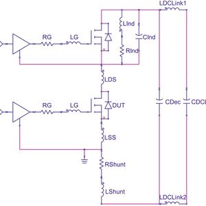
Viele externe parasitäre Anteile, insbesondere die drei Hauptschleifen – Power-Schleife, Gate-Schleife und Zwischenkreis-Schleife – werden oftmals wegen eines Überschwingens (Ringing), das sie in die Signale einbringen, berücksichtigt. Parasitäre Störungen haben jedoch auch einen großen Einfluss auf die extrahierten Schaltparameter. Externe Einflüsse wie die gemeinsame Induktivität von Power-Schleife und Gate-Schleife LSS, der externe Gate-Widerstand RG, die externe Gate-Induktivität LG und Lastinduktionsparasitäten beeinflussen die Schaltgeschwindigkeit eines Leistungshalbleiters.
Zusätzlich wird die gemessene Schaltenergie durch die parasitäre Kapazität CInd der Lastinduktivität und die parasitäre Induktivität LShunt des Strom-Shunts beeinflusst.
Nicht alle Informationen in den Datenblättern
Die Bandbreite des Shunt beeinflusst die Schaltenergie und das parasitäre Element LShunt führt zu einer höheren gemessenen Stromspitze beim Einschalten und verstärkt alle hochfrequenten Komponenten des gemessenen Stromsignals. Mit der Charakterisierung des verwendeten Shunts lässt sich der Einfluss von LShunt minimieren, sodass er für einen Vergleich bei entsprechender Kompensation nicht berücksichtigt werden muss. Datenblätter von Leistungshalbleitern enthalten nur wenige Informationen über Doppelpulstest-Systeme. Somit ist es für Entwickler schwierig, die notwendigen Schaltparameter abzuleiten. Zusätzlich zu den Testparametern wie VDS, IDS oder VGS werden nur RG und LInd angegeben. Alle genannten Parameter lassen sich leicht kontrollieren und ändern.
Einige Datenblätter zeigen die parasitäre Kapazität CInd der Lastinduktivität und die Gesamtinduktivität der Power-Schleife an. CInd ist ein wichtiger Parameter, da er eine zusätzliche Kapazität parallel zum High-Side-Bauelement einführt. Während des Einschaltens verursacht die zusätzliche Kapazität höhere gemessene Spitzenströme als der tatsächliche Sperrerholungsstrom des Bausteins und erhöht daher die Schaltenergie während des Einschaltens.
Bild 3: Vergleich der Einschaltsignale zweier Induktivitäten mit unterschiedlichen CInd.
(Bild: Keysight Technologies)
Das Layout der Vorrichtung selbst kann ebenfalls parasitäre Kapazitäten verursachen, die eine ähnliche Wirkung haben und niemals spezifiziert werden. Dieser Effekt zeigt das Bild 3, das Einschaltkurvenformen für VDS = 100 V und IDS = 20 A zeigt. Die Messung mit einer Induktivität mit höherem CInd zeigte eine höhere und etwas längere Stromspitze und eine verzögerte Flanke des VDS-Abfalls. Das erhöht die Schaltenergie um 4,5%. Wichtig ist, sowohl CInd als auch die durch das Layout eingeführte parasitäre Kapazität minimal zu halten.
Ein Blick auf die Gesamtinduktivität der Power-Schleife
Die Gesamtinduktivität der Power-Schleife ist wichtig, da sie einen Spannungsabfall in VDS während der Einschaltflanke von iD erzeugt:
VDS.droop = LPowerloop x (did/dt)
Der Spannungsabfall wird bei schnell schaltenden Geräten mit steilen Stromflanken signifikant und muss bei Berechnungen der Anstiegszeit berücksichtigt werden. Die Induktivität der Power-Schleife muss in ihre Komponenten LSS und LDS zerlegt werden, da sie das System und die Messergebnisse auf unterschiedliche Weise beeinflussen. LSS verlangsamt die Schaltgeschwindigkeit, da es eine negative Rückkopplung in der Gate-Schleife erzeugt. Dadurch wird die Steilheit des Ausgangsstroms für Ein- und Ausschaltübergänge verlangsamt. Die langsamere Stromflanke verringert das Überschwingen. Im Gegensatz dazu ist LDS die Hauptquelle des Überschwingens bei VDS, IDS, VGS, hat aber praktisch keinen Einfluss auf die Schaltgeschwindigkeit. Es ist wichtig, LSS und LDS zu kennen, da ihr Einfluss gegensätzliche Auswirkungen hat.
Der Signalversatz und sein Einfluss auf das System
Bild 4: Überlagerte Einschaltsignale mit verschiedenen Positionen des Tastkopfes VGS (blau).
(Bild: Keysight Technologies)
Der Zeitversatz an den Eingängen des Oszilloskops beeinflusst ebenfalls die Messung, lässt sich aber minimieren. Dieser Signalversatz ist wichtig für Parameter, die von zwei verschiedenen Signalen abhängen, wie Schaltenergie und Verzögerungszeit. Entscheidend ist die Position des Tastkopfs. Sie können entweder nahe oder weit entfernt vom Prüfling platziert werden. Dadurch ändert sich die Leiterbahnlänge zum Tastkopf.
Aufgrund der Signallaufzeit kommt es zu einer zusätzlichen Abweichung im System. Die Änderung der Position von VGS um einige Zentimeter verändert die Verzögerungszeit um 0,5 ns (Bild 4). Bei langsam schaltenden Bauteilen mit Verzögerungszeiten >50 ns ist das nicht signifikant, jedoch führen bei schnelleren Bausteinen Verzögerungszeiten von ≤5 ns zu einem Fehler von 10% oder mehr.
Stand: 08.12.2025
Es ist für uns eine Selbstverständlichkeit, dass wir verantwortungsvoll mit Ihren personenbezogenen Daten umgehen. Sofern wir personenbezogene Daten von Ihnen erheben, verarbeiten wir diese unter Beachtung der geltenden Datenschutzvorschriften. Detaillierte Informationen finden Sie in unserer Datenschutzerklärung.
Einwilligung in die Verwendung von Daten zu Werbezwecken
Ich bin damit einverstanden, dass die Vogel Communications Group GmbH & Co. KG, Max-Planckstr. 7-9, 97082 Würzburg einschließlich aller mit ihr im Sinne der §§ 15 ff. AktG verbundenen Unternehmen (im weiteren: Vogel Communications Group) meine E-Mail-Adresse für die Zusendung von redaktionellen Newslettern nutzt. Auflistungen der jeweils zugehörigen Unternehmen können hier abgerufen werden.
Der Newsletterinhalt erstreckt sich dabei auf Produkte und Dienstleistungen aller zuvor genannten Unternehmen, darunter beispielsweise Fachzeitschriften und Fachbücher, Veranstaltungen und Messen sowie veranstaltungsbezogene Produkte und Dienstleistungen, Print- und Digital-Mediaangebote und Services wie weitere (redaktionelle) Newsletter, Gewinnspiele, Lead-Kampagnen, Marktforschung im Online- und Offline-Bereich, fachspezifische Webportale und E-Learning-Angebote. Wenn auch meine persönliche Telefonnummer erhoben wurde, darf diese für die Unterbreitung von Angeboten der vorgenannten Produkte und Dienstleistungen der vorgenannten Unternehmen und Marktforschung genutzt werden.
Meine Einwilligung umfasst zudem die Verarbeitung meiner E-Mail-Adresse und Telefonnummer für den Datenabgleich zu Marketingzwecken mit ausgewählten Werbepartnern wie z.B. LinkedIN, Google und Meta. Hierfür darf die Vogel Communications Group die genannten Daten gehasht an Werbepartner übermitteln, die diese Daten dann nutzen, um feststellen zu können, ob ich ebenfalls Mitglied auf den besagten Werbepartnerportalen bin. Die Vogel Communications Group nutzt diese Funktion zu Zwecken des Retargeting (Upselling, Crossselling und Kundenbindung), der Generierung von sog. Lookalike Audiences zur Neukundengewinnung und als Ausschlussgrundlage für laufende Werbekampagnen. Weitere Informationen kann ich dem Abschnitt „Datenabgleich zu Marketingzwecken“ in der Datenschutzerklärung entnehmen.
Falls ich im Internet auf Portalen der Vogel Communications Group einschließlich deren mit ihr im Sinne der §§ 15 ff. AktG verbundenen Unternehmen geschützte Inhalte abrufe, muss ich mich mit weiteren Daten für den Zugang zu diesen Inhalten registrieren. Im Gegenzug für diesen gebührenlosen Zugang zu redaktionellen Inhalten dürfen meine Daten im Sinne dieser Einwilligung für die hier genannten Zwecke verwendet werden. Dies gilt nicht für den Datenabgleich zu Marketingzwecken.
Recht auf Widerruf
Mir ist bewusst, dass ich diese Einwilligung jederzeit für die Zukunft widerrufen kann. Durch meinen Widerruf wird die Rechtmäßigkeit der aufgrund meiner Einwilligung bis zum Widerruf erfolgten Verarbeitung nicht berührt. Um meinen Widerruf zu erklären, kann ich als eine Möglichkeit das unter https://contact.vogel.de abrufbare Kontaktformular nutzen. Sofern ich einzelne von mir abonnierte Newsletter nicht mehr erhalten möchte, kann ich darüber hinaus auch den am Ende eines Newsletters eingebundenen Abmeldelink anklicken. Weitere Informationen zu meinem Widerrufsrecht und dessen Ausübung sowie zu den Folgen meines Widerrufs finde ich in der Datenschutzerklärung, Abschnitt Redaktionelle Newsletter.
Aktuell verwenden Halbleiterhersteller selbstgebaute DPT-Systeme, um Schaltparameter zu erhalten. Viele Hersteller sind nicht in der Lage, die Ergebnisse von System zu System zu korrelieren. Für vergleichbare Ergebnisse zwischen mehreren Systemen gibt es zwei Möglichkeiten, die WBG-Leistungstransistoren zu testen. Im ersten Ansatz charakterisieren die Hersteller die Parasitäten des DPT-Systems und schließen sie in die Testbedingungen der spezifizierten Eigenschaften ein. Jedoch ist es schwierig, Informationen über alle Parasitäten von Layout bis Induktivität zu kennen und auszutauschen. Einige lassen sich kaum oder oder sogar überhaupt nicht mit hoher Präzision messen. Selbst dann nicht, wenn alle Bedingungen mit hoher Genauigkeit bekannt wären und angegeben würden (Tabelle).
Vergleich von Messergebnissen verschiedener DPT-Systeme
Tabelle: Das einfache Beispiel zeigt wie schwierig es ist, Messdaten miteinander zu vergleichen, die auf verschiedenen Testsystemen erfasst wurden.
(Bild: Keysight)
Der Vergleich von Messergebnissen aus zwei verschiedenen DPT-Systemen ist schwierig. Eine entsprechende Tabelle mit allen notwendigen Testbedingungen wäre hierbei sehr umfangreich. Die beiden zu untersuchenden Bausteine wurden bei gleicher Prüfspannung, gleichen Strom und gleichen Gate-Widerstandswert aber auf unterschiedlichen DPT-Systemen gemessen. Baustein A zeigt deutlich ein langsameres Einschalten und eine höhere Schaltenergie zu Baustein B. Einer der Haupteinflüsse von Schaltgeschwindigkeit und -energie ist Parameter LSS.
Das zur Charakterisierung von Bauelement A verwendete Testsystem weist im Vergleich zum Testsystem von B eine signifikant höhere LSS auf. Ohne Simulationen und Analyse ist es schwierig, Bausteine zu vergleichen und zu wissen, welcher Baustein in der Zielanwendung schneller ist und weniger Schaltenergie verbraucht. Für vergleichbare Ergebnisse werden die parasitären Anteile des DPT-Systems konstant gehalten. Dazu ist ein Standard-DPT-System erforderlich. Ein gut konzipiertes DPT-System reduziert mögliche menschliche Fehler auf ein Minimum. Damit bleiben alle Parasitäten und andere Einflussfaktoren weitgehend konstant. Es lassen sich die Geräteparameter mehrerer Geräte ermitteln und der Vergleich von Geräten verschiedener Hersteller ist einfacher.
Für ein zuverlässiges und flexibles System
Bild 5: Das TO247 bietet dem Entwickler die Mögilchkeit, sowohl bei Änderungen an Bauteilen und am Gate-Treiber flexibel zu sein.
(Bild: Keysight Technologies)
Für konstante Parasitäten und ein zuverlässiges sowie flexibles System bietet es sich an, Komponenten auf eine Leiterplatte zu löten. Allerdings wird Flexibilität eingebüßt. Bei Änderungen muss das alte Bauteil ausgelötet und ein neues eingelötet werden. Die Leiterplatte nimmt Schaden und die Messergebnisse sind nicht mehr vergleichbar.
Auf eine spezielle DUT-Schnittstellenkarte mit festen Sockel-Steckverbindern lassen sich die Bauteile ohne Löten wechseln. Bei den Gate-Treibern bietet eine separate, austauschbare Platine mit unterschiedlichen RG-Werten, die auf DUT-Platine gesteckt werden kann. Die Gate-Treiberplatine ermöglicht eine wiederholbare und konsistente Verbindung mit der DUT-Platine.
Für verschiedene Gate-Widerstände sollte entweder eine Gate-Treiberplatine mit schaltbaren Widerständen oder mit austauschbaren Widerständen verwendet werden. Ein Schalter in der Gateschleife trägt zur parasitären Gate-Induktivität bei und ist daher nicht empfehlenswert. Gleiches für austauschbare Through-Hole-Widerstände. Die parasitäre Induktivität ist viel höher als bei oberflächenmontierbaren Widerständen. Außerdem können die Widerstände leicht verwechselt werden. Eine kleine und konstante Gate- und Power-Schleife lässt sich mit einem Standard-DUT-Board-Design inklusive austauschbaren Standard-Gate-Treiberplatinen aufrechterhalten.
Die Hauptinduktivität als größter Einflussfaktor
Um die parasitäre Induktivität LDCLink1 und LDCLink2 vom Zwischenkreis-Kondensator zum DUT klein zu halten, ist ein Kompromiss nötig. Große Kondensatoren sind unpraktisch. Sie sollten auf eine separate Hauptkondensator-Platine montiert werden. Allerdings erhöht das LDCLink1 und LDCLink2. Stattdessen enthält jede DUT-Testplatine Entkopplungskondensatoren, um die Power-Schleife möglichst klein zu halten und dabei nicht bei der Flexibilität einzubüßen. Über gut gewählte Werte der Entkopplungs-Kondensatoren wird der Einfluss größerer LDCLink-Werte gesenkt.
Bei konstanten parasitären Induktivitäten in der Gate- und Power-Schleife hat die Hauptinduktivität den größten Einfluss.
Das Layout oder Design der Induktivität beeinflusst den Gleichstromwiderstand und die parasitäre Kapazität. Für vergleichbare Ergebnisse sollte für jedes System das gleiche Design verwendet werden.
Eine Induktivität erzeugt ein Magnetfeld. Eine veränderte Position der Induktivität führt zu unterschiedlichen Auswirkungen des in das System induzierten Magnetfeldes. Die Position der Induktivität muss feststehen.
Die Kabellänge und die Kabelpositionierung der Induktivität führt ebenfalls zu Parasitäten. Ein langes Kabel erhöht den parasitären Einfluss. Die Induktivität sollte fest positioniert und fest angeschlossen sein.
Sowohl die IEC (International Electrotechnical Commission) als auch JEDEC arbeiten seit Jahrzehnten an der Definition von Test- und Charakterisierungsstandards. Mit den schnelleren WBG-Bausteinen sind Teststandards schwieriger zu entwickeln. Anwender möchten die Eigenschaften von Bauteilen verschiedener Hersteller vergleichen, um die beste Option für ihre Anwendung zu erhalten. Hier kann das kürzlich von der JEDEC gegründete JC-70 Wide Bandgap Power Electronic Conversion Semiconductor Committee unterstützen: Das Konsortium entwickelt Standards für schnelle WBG-Leistungshalbleiter.
* Michael Zimmermann, Ryo Takeda, Bernhard Holzinger und Mike Hawes arbeiten bei Keysight Technologies.