Hochstromleiterplatte HSMtec-PCB kombiniert Ansteuerung und Signalverarbeitung auf einer Platine
Immer wieder ist es eine Herausforderung für die Entwicklung, auf einer einzigen Leiterplatte sowohl die Ansteuerung mit MOSFETs als auch die Signalverarbeitung zu integrieren. Im vorliegenden Fall der Regelung zweier Gleichstromantriebe für einen Gabelstapler, konnte die selektive Integration von Kupferprofilen in das Feinleiter-Board die Aufgabe lösen. Zugleich gelang damit eine Kostenreduktion um 12% im Vergleich zu traditioneller Methode.
Anbieter zum Thema
Die Kombination von Ansteuerungs- und Signalverarbeitungstechnik mit Leistungshalbleitern auf einer Leiterplatte stellt Entwickler häufig vor neue Aufgaben. Welche Vorteile der Einsatz innovativer Technologien hier bieten kann, zeigt sich am Beispiel einer Motorsteuerung zweier Gleichstromantriebsmotoren in einem Gabelstapler der österreichischen Firma TEST-FUCHS. Es galt die Anforderung, Ströme von 200 A und mehr auf einer Lage mit feinen Leiterstrukturen für die Steuerung zu realisieren. Das ursprüngliche Lösungskonzept mit zwei getrennten Baugruppen für Steuer- und Leistungselektronik genügte den minimierten Platzanforderungen nicht und war aufgrund der aufwendigen Verkabelung anfällig gegenüber Umwelteinflüssen.
Die Anwendung der Antriebslösung

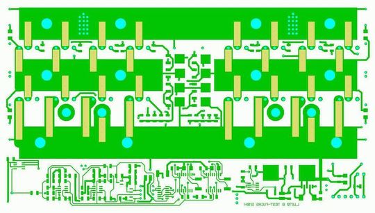
Zwei Gleichstrommotoren werden in einem Gabelstapler mit mehreren MOSFETs auf einer Leiterplatte geregelt. Der Gesamtstrom beträgt 200 A, welche jeweils mit vier parallelen MOSFETs geschalten werden. Für die drei 200-A-Pfade sind Stromschienen auf die Leiterplatte montiert, die auch den Anschluss an die Stromkabel bieten. Die Leiterbahnen zu den einzelnen MOSFETs sind 5 mm breit und jeweils mit einem 4 mm breiten Kupferprofil für 50 A verstärkt. Somit kann der notwendige Kupferquerschnitt bis zu den Anschlüssen der MOSFETs in die 70-µm-Kupferaußenlage integriert werden, wo auch empfindliche Steuerelektronik mit SMD-Bauteilen realisiert ist.

Die Umgebungstemperatur beträgt 60 °C. Aufgrund der integrierten Kupferprofile ließ sich die Erwärmung der Hochstromleiterbahnen auf maximal 40 °C begrenzen. Das in diesem Beitrag gezeigte Beispiel verdeutlicht, wie die Anwendung der HSMtec-Technologie Steuerelektronik und große Querschnitte bis hin zu engen Bauteilanschlüssen in einer Schaltung und einer Leiterplatte vereint.
Ursprünglich wurde auch an eine Lösung mit 210-µm-Dickkupfertechnologie gedacht. Die gefertigten Muster haben allerdings gezeigt, dass damit die feinen Leiterbahnen für die Steuerelektronik mit dem SMD-Layout nicht realisierbar waren und massive Probleme beim Löten auftraten. Zudem wurde der Preisvorteil der HSMtec-Lösung im Vergleich zur 210-µm-Dickkupfer-Platine deutlich.
Die Technologie des Leiterplattenaufbaus

Bei der serienreifen Leiterplattentechnologie HSMtec werden externe Kupferteile mittels Ultraschallverbindung direkt auf das Basiskupfer aufgetragen. Dies erfolgt nach den Design-Vorgaben des Kunden selektiv an jenen Stellen der Leiterplatte, an denen hohe elektrische Ströme fließen bzw. Wärme entsteht. Die vom Leiterspezialisten Häusermann patentierte und qualifizierte Technologie HSMtec setzt auf Standard-FR4-Material und gewährleistet damit eine ideale Weiterverarbeitbarkeit. Der wesentliche Vorteil der Technologie besteht in der Übertragung elektrischer Ströme bis 400 A in Kombination mit Feinstleitertechnik auf einer Leiterplatte.
Durch den Wegfall breiter Kupferbahnen wird Platz gespart bzw. mehr Funktionalität auf gleicher Fläche möglicht. Eine mehrdimensionale Ausführung der Leiterplatte kann mittels Tiefenfräsungen verwirklicht werden. Durch die punktuelle Bearbeitbarkeit und den neuartigen Prozess ist zudem eine schnellere und kostengünstigere Produktion möglich. HSMtec ist nach DIN EN 60068-2-14 und JEDEC A 101-A qualifiziert.
*Johann Hackl ist Applikations- und Entwicklungsingenieur bei Häusermann in Gars am Kamp, Österreich.
(ID:332780)