Smart-Power Einchip-Highside-Schalter für Steuerungen in der Automation
Induktive Lasten gehören in der Fabrikautomation und Prozesssteuerung zu den am schwierigsten handhabbaren Verbrauchern. Die beträchtlichen Energiemengen beim Entmagnetisieren führen zu hohen Verlustleistungen und Sperrschichttemperaturen. Daher wurde eigens für das Ansteuern derart großer Verbraucher mit begrenztem Temperaturanstieg ein Highside-Schalter konzipiert, der VNI4140K.
Anbieter zum Thema
Dieser Beitrag stellt einen Vierfach-Highside-Schalter für induktive Lasten bis 2 H vor, der speziell zur Minimierung der Gesamtverlustleistung entwickelt wurde. Es werden die wichtigsten Eigenschaften und eine typische Anwendung des Bausteins beschrieben. Unter anderem verdeutlicht der Artikel, wie sich die Verlustleistung gegenüber der jetzigen Technologie und den besten verfügbaren Produkten verbessert lässt.
Ansteuern lassen sich beliebige Verbraucher, die mit einer Seite an Masse liegen. Im Baustein VNI4140K sind vier Low-Voltage-MOSFET-Kanäle mit einem maximalen RDS(on)-Wert von 80 mW (bei 25 °C) zusammen mit Schutz- und Diagnoseeinrichtungen auf einem Chip integriert. Untergebracht ist der Chip im JEDEC-gemäßen PSSO-Leistungsgehäuse mit 24 Pins. In der Herstellung kam ein VIPower-Prozess zur Anwendung, der die proprietäre Smart-Power-Technologie von STMicroelectronics nutzt. So ließen sich Steuerungs- und Leistungsfunktionen auf ein und demselben Chip unterbringen.
Der VNI4140K entspricht der Norm IEC 61131-2, dem internationalen Standard für speicherprogrammierbare Steuerungen, kann jedoch auch in beliebigen anderen Anwendungen mit maximal 36 V Betriebspannung als intelligentes Halbleiterrelais eingesetzt werden.
Jeder Kanal ist mehrfach geschützt

Dem Blockschaltbild in Bild 1 ist zu entnehmen, dass jeder Kanal des Bausteins umfassende Schutzfunktionen besitzt: Ein Schutz gegen überhöhte Sperrschichttemperaturen (für jeden Kanal thermisch entkoppelt), eine Strombegrenzung (auf typisch 1 A) und eine Clamp-Schaltung zur Begrenzung induktiv bedingter Spannungsspitzen (typisch 45 V) sind in den Chip integriert. Somit ist jeder Kanal für sich gegen lastseitige Kurzschlüsse und Überlastungen geschützt und zur Ansteuerung von Verbrauchern mit Induktivitäten bis zu 2 H geeignet.
Der Chip als Ganzes ist überdies vor zu niedrigen Versorgungsspannungen und Unterbrechung der Masseverbindung gesichert. Der ebenfalls vorhandene Schutz vor zu hohen Gehäusetemperaturen ergibt eine doppelte thermische Absicherung zur Vermeidung überhöhter Temperaturen auf der Leiterplatte, auf die der Baustein montiert wird. Die Eingangsschaltungen des Bausteins sind TTL/CMOS-kompatibel und auf minimale Schaltzeiten am Eingang ausgelegt. Sie ermöglichen zudem den Direktanschluss von Optokopplern mit einem Dunkelstrom von maximal 10 µA.
Strombegrenzung als unverzichtbarer Bestandteil
Die vorhandene Strombegrenzung ist ein von der IEC-Norm 61131 verlangter, unverzichtbarer Bestandteil eines jeden Highside-Schalters für industrielle Automatisierungsanwendungen. Die Sperrschicht-Abschalttemperatur für jeden Kanal beträgt mindestens 150 °C. Aufgabe ist es, den jeweiligen Kanal für Überlastungen jeglicher Art zu schützen. Die auf 45 V eingestellte Clamping-Kette dient der Entmagnetisierung induktiver Verbraucher. Mit den Status-Pins lassen sich LEDs direkt ansteuern. Sämtliche Pins sind überdies gegen elektrostatische Entladungen bis 2 kV (nach dem Human-Body-Modell) geschützt.
Erfassen der Gehäusetemperatur und Schutzfunktion
Wie erwähnt hat der VNI4140K einen doppelten Übertemperaturschutz. Die Erfassung der Sperrschichttemperatur (TTSD; Junction Thermal Shut-Down Temperature) und die zugehörige Schutzfunktion für jeden Kanal wird durch eine Erfassung der Gehäusetemperatur (TCSD; Case Thermal Shut-Down Temperature) mit angegliederter Schutzfunktion ergänzt, die auf den gesamten Baustein wirkt. Mit dieser zusätzlichen Absicherung wird verhindert, dass durch eine größere Zahl überlasteter Kanäle mit einem entsprechend steilen Anstieg der Gehäusetemperatur die Leiterplatte in Mitleidenschaft gezogen wird.

Bei Überlastung wird der betroffene Kanal selbsttätig aus- und wieder eingeschaltet, sodass die Sperrschichttemperatur zwischen der Abschaltschwelle TTSD und der Reset-Temperatur TR pendelt. Diese Überlastsituation lässt die Gehäusetemperatur mit der Zeit ansteigen. Sobald die Gehäusetemperatur den Wert TCSD erreicht und die Sperrschichttemperatur auf TTSD ansteigt, wird der überlastete Kanal abgeschaltet. Das Wiedereinschalten erfolgt jedoch erst, nachdem die Gehäusetemperatur auf TCR (Case Reset Temperature) gesunken ist. Hervorzuheben ist hier, dass TCSD nur auf den überlasteten Kanal wirkt, während nicht überlastete Kanäle ohne Beeinträchtigung funktionsfähig bleiben. Bild 2 zeigt die Signalverläufe zum Ansprechen des Überhitzungsschutzes in Kurzschluss- und Überlastungssituationen.
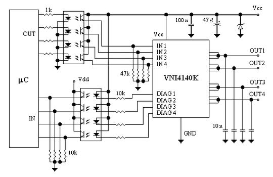
Typische Anwendung des Bausteins in einer SPS

Eine typische Anwendungsschaltung des Bausteins zeigt Bild 3. Es handelt sich um die Ausgangsstufe einer speicherprogrammierbaren Steuerung für eine industrielle Automatisierungslösung oder Prozesssteuerung. Um den high-seitig angeschlossenen Baustein vor den in der Industrie üblichen widrigen Einflüssen auf der Versorgungsspannung zu schützen, verwendet man in der Regel Optokoppler, um sowohl an den Eingängen als auch am Status-Pin die Steuerungs-Schaltungen der Applikation vom Stromnetz zu entkoppeln.
Um die Konformität des Bausteins zur IEC-Norm 61000-4-5 zu gewährleisten, schützt eine Transil-Diode den Highside-Switch (HSS) vor positiven und negativen Stoßspannungen. An die Busleitung Vcc muss ein Elektrolyt-Kondensator angeschlossen werden, um die Bus-Induktivität zu kompensieren. Auf diese Weise wird die Versorgungsspannung stabilisiert und ein Abschalten wegen Unterspannung vermieden.
Die Kapazität des Elkos wird nach der Steilheit des Ausgangsstroms, der Impedanz der komplexen Stromversorgungsleitungen und dem maximal zulässigen Spannungsabfall am Baustein festgelegt. Empfehlenswert ist, einen Kondensator mit minimalem ESR-Wert möglichst nah am Baustein zu platzieren, um durch Filtern der Versorgungsspannung etwaige Bedenken wegen der elektromagnetischen Verträglichkeit auszuräumen. Gemäß der Norm IEC 61000-4-6 (Current Injection Test) werden die Ausgangs-Pins mit einem 10-nF-Kondensator versehen.
Referenz-Board für den Einsatz des IC in Steuerungen

Entsprechend der Anwendung in einer speicherprogrammierbare Steuerung wurde ein Referenz-Board entwickelt, um die Funktionen des Bausteins VNI4140K bei der Ansteuerung von Lampen, Ventilen oder Relais in einer industriellen Umgebung testen zu können. Mit diesem Tool lassen sich auch die Selbsttest-Einrichtungen des Bausteins, seine Power-Handling-Fähigkeiten, seine Rückmeldefunktionen für Betrieb und Diagnose, sein Temperaturverhalten und die Einhaltung der einschlägigen IEC-Standards überprüfen. Das Board ist in Bild 4 zu sehen.
Ansteuern induktiver Verbraucher und Verlustleistung
Induktive Lasten gehören in der Fabrikautomation und in Prozesssteuerungen zu den am schwierigsten handhabbaren Verbrauchern. Nenninduktivitäten von 1,15 H sind nicht ungewöhnlich und selbst Werte bis 2 H kommen vor. Die Energiemengen bei der Entmagnetisierung solcher großen Induktivitäten sind beträchtlich. Sie führen zu hohen Verlustleistungen und sehr hohen Sperrschichttemperaturen. Der VNI4140K wurde eigens für die korrekte Ansteuerung derart großer Verbraucher mit begrenztem Temperaturanstieg konzipiert.
Energie zu sparen, war oberstes Gebot bei der Entwicklung des Highside-Schalters. Durch den Einsatz der jüngsten Generation der VIPower-Technologie gelang es, die Gesamtverlustleistung und die maximale Sperrschichttemperatur der Leistungsstufe entscheidend zu senken. Die Gesamtverluste lassen sich in zwei Komponenten einteilen: in Leitungsverluste und in Schaltverluste.
Im leitenden Zustand entstehen die Verluste durch den Stromfluss (IS) in den Leistungskanälen. Dem Datenblatt des VNI4140K ist zu entnehmen, dass für IS (im leitenden Zustand) ein Maximalwert von 4 mA garantiert ist (wenn alle vier Kanäle eingeschaltet sind). Die Verluste durch diesen Strom betragen deshalb 96 mW bei einer VCC von 24 V.
Die Gesamtverlustleistung sinkt um 42,5%
Die Verluste im Leistungs-MOSFET werden auf Basis des ungünstigsten Wertes für RDS(on) bei 150 °C Sperrschichttemperatur, eines nominellen Ausgangsstroms von 0,5 A sowie 0,5 Hz Schaltfrequenz (bei vier Kanälen) berechnet. Ein typischer Wert für RDS(on) bei 150 °C ist 160 mW. Damit lässt ich ein Verlust von 80 mW ermitteln.
Während der Schaltphase (wenn alle vier Kanäle gleichzeitig induktive Verbraucher abschalten), entstehen die Verluste durch das Entladen der induktiven Verbraucher (1,15 H) von 299 mW. Daraus ergibt sich eine Summe der Verluste von 0,475W.
Vergleicht man die Verluste (bevor es an die eigentliche Berechnung geht) mit den Verlusten von Vierfach-Bausteinen auf Basis der vorigen VIPower-Generation und anderen marktgängigen Produkten, erkennt man eine außerordentliche Energieersparnis. Gegenüber der bisherigen VIPower-Generation sinkt die Gesamtverlustleistung um 42,5%, während ein Vergleich mit den klassenbesten äquivalenten Produkten des MArktes eine Senkung der Verlustleistung im Bereich von 10% offenbart. Geringere Gesamtverluste machen den VNI4140K gemeinsam mit optimal eingestellten Werten für die Strombegrenzung am Ausgang zu einer Lösung für Stecker nach Schutzart IP65 (gemäß DIN EN 60529) oder besser.
*Giuseppe Di Stefano ist Industrial BU Marketing Manager und Michelangelo Marchese Industrial BU Marketing Engineer bei STMicroelectronics, Catania (Sizilien).
Artikelfiles und Artikellinks
(ID:281409)