Power Tipps von TI, Teil 65 Bestimmung des richtigen Windungsverhältnisses bei Fly-Buck-Wandlern
Gelegentlich steht man vor der Aufgabe, aus einer stark variierenden Eingangsspannung einen einfachen isolierten Ausgang mit geringer Leistung bereitzustellen. Dabei kann die Regelgenauigkeit nachrangig sein, während die Kosten und die Leiterplattenfläche einen hohen Stellenwert haben.
Anbieter zum Thema

Eine gute Lösung für diese Anforderungen ist ein Fly-Buck™-Wandler, der im Prinzip nichts weiter ist als ein Abwärtswandler mit gekoppelter Wicklung. Die Regelung wird durch Gleichrichtung der Sekundärwicklung der gekoppelten Induktivität erreicht, wenn der low-seitige Schalter auf der Primärseite eingeschaltet ist. Hierdurch wird an die Sekundärseite eine Spannung reflektiert, die durch die Ausgangsspannung des Abwärtswandlers, multipliziert mit dem Windungsverhältnis der gekoppelten Induktivität bestimmt wird. Einen Überblick über die Funktionsweise dieser Schaltung finden Sie im Power-Tipp 41.

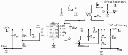
Bild 1 macht deutlich, wie einfach ein Fly-Buck-Wandler sein kann. In diesem Design sind die Sync-Buck-Leistungsschalter im Controller-IC enthalten, sodass abgesehen von einer Handvoll diskreter Bauelemente nur noch ein Übertrager benötigt wird, um das Design zu vervollständigen. Der Schlüssel zu einem erfolgreichen Design liegt in der Spezifikation bzw. Auswahl der gekoppelten Induktivität. Im Einzelnen gilt es das Windungsverhältnis, die Streuinduktivität und die Magnetisierungsinduktivität festzulegen.
In der Schaltung aus Bild 1 richtet sich das Windungsverhältnis des Übertragers nach den Spannungen am primären und sekundären Ausgang. Tatsächlich entspricht das Windungsverhältnis dem Verhältnis zwischen Primär- und Sekundärausgangsspannung, wobei die Vorwärtsspannung der Diode D1 und etwaige Spannungsabfälle an den Wicklungen selbst zu berücksichtigen sind.
Im vorliegenden Fall muss die Beziehung zwischen der Spannung am primären Ausgang und der minimalen Eingangsspannung untersucht werden. Fest steht, dass die Ausgangsspannung eines Abwärtswandlers niemals höher sein kann als seine Eingangsspannung, und es kann bereits zu Funktionsstörungen kommen, wenn der Unterschied zwischen beiden zu gering ist. Eine Einschränkung kann sich ferner aus dem maximalen Tastverhältnis des Controllers ergeben, da die Ausgangsspannung ungefähr dem Produkt aus Eingangsspannung und Tastverhältnis entspricht.

Die zweite Herausforderung entsteht beim Betrieb der Schaltung mit extrem hohen Tastverhältnissen, da hier die Ströme sehr weit ansteigen können. Diese hohen Ströme können durch die Ladungserhaltung und die grundlegende Funktionsweise der Schaltung entstehen. Aus der Ladungserhaltung ergibt sich, dass der Kondensator nur dann aufgeladen wird, wenn am Schaltknoten ein niedriges Potenzial vorliegt. In den übrigen Zeiten liefert er den Laststrom.
Das Ergebnis ist in Bild 2 grafisch dargestellt. Icharge/Iout ist hier als Funktion von D aufgetragen. Das Verhältnis ist bei Tastverhältnissen über 75 % bereits größer als 3 und steigt mit zunehmendem Tastverhältnis steil an.
Die hohe Stromstärke wirkt sich auf die Regelung der sekundärseitigen Ausgangsspannung aus. Während die Diode leitend ist, legt die gekoppelte Induktivität ein Abbild der Primär-Ausgangsspannung an die Serienschaltung aus der Streuinduktivität der gekoppelten Induktivität, der Serien-Streuwiderstände und dem Ausgangs-Filterkondensator.

Der Stromverlauf in der Sekundärwicklung (untere Kurve in Bild 3) wird in hohem Maße durch die Streuinduktivität beeinflusst, was wiederum Auswirkungen auf die Regelung hat. Die Streuinduktivität nämlich entscheidet über die Flankensteilheit des Stroms in der Sekundärwicklung. Solange die Streuinduktivität gering ist, kann der Strom rasch auf einen hohen Wert ansteigen, sodass der Ausgangskondensator schnell geladen wird. Nimmt die Induktivität jedoch zu, so erfolgt der Stromanstieg langsamer, was dazu führen kann, dass weniger Ladung in den Ausgangskondensator transportiert wird und die Ausgangsspannung geringer wird.
(ID:42581591)