Schrittmotor-Treiber Zwei Doppel-H-Brücken-Motortreiber mit paralleler Schnittstelle und Überstromschutz
Besonders hohe Mikroschritt-Genauigkeit und ausgezeichnete Zuverlässigkeit waren zwei der Zielvorgaben, die während der Entwicklung der beiden Treiber-ICs A4986 und A4987 für Schrittmotor-Antriebe im Vordergrund standen.
Anbieter zum Thema
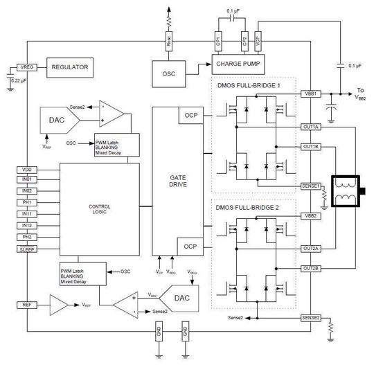
Sein bereits umfassendes Motortreiber-Sortiment hat Allegro MicroSystems Europe jetzt mit diesen beiden Bausteinen erweitert. Es sind Doppel-Vollbrücken-Treiber-ICs in DMOS-Technologie mit paralleler Eingangsschnittstelle und Überstromschutz. Jedes Bauelement enthält einen PWM-Laststromregler mit fester Off-Time und einen nichtlinearen 2-Bit-DA-Konverter zur Regelung von Schrittmotoren im Voll-, Halb- und Viertelschritt-Modus. Jeder Vollbrücken-Ausgang von A4986 und A4987 liefert Ausgangsspannungen bis 35 V und Ausgangsströme bis ±2 A (Baustein A4986) bzw. bis ±1 A (Baustein A4987).
Besser und sparsamer

Der PWM-Stromregler nutzt den patentierten Mixed-Decay-Modus von Allegro, der für weniger Motorgeräusch, höhere Schrittgenauigkeit und reduzierte Leistungsaufnahme sorgt. Die interne synchrone Gleichrichterschaltung reduziert die Verlustleistung während des PWM-Betriebs. Zur Steuerung jeder Vollbrücke werden die standardisierten Phasen- sowie I0- und I1-Logikeingänge genutzt. Wodurch sich nach Mitteilung des Allegro-Distributors SSG (Semiconductor Systems GmbH) die beiden neuen Komponenten als leistungsstarker Ersatz von Treibern in bestehenden Applikationen eignen.
Die Ausgänge sind gegenüber kurzgeschlossener Last sowie Kurzschluss zwischen Last und Masse geschützt, um thermische Überlastung der Treiber und der dazugehörige Schaltung zu verhindern. Zu den integrierten Schutzschaltungen zählen außerdem die Abschaltung bei thermischer Überlast, Unterspannungsabschaltung (UVLO), Schutz gegen Querströme und Schutz bei Überstrom. Eine spezielle Power-on-Sequenz ist nicht erforderlich.
Weniger Verluste, weniger Wärme
Es gibt die beiden Motortreiber A4986 und A4987 von Allegro im 24-poligen eTSSOP-(LP)-Gehäuse mit den Abmessungen 7,8 mm × 4,4 mm × 1,2 mm. Zusätzlich steht der Treiber-Baustein A4987 auch im 24-poligen QFN-(ES)-Gehäuse mit den Maßen 4,0 mm × 4,0 mm × 0,75 mm zur Verfügung. Beide Gehäuse sind RoHS konform und verfügen über freiliegende Thermo-Pads für eine optimierte Wärmeableitung. Die Anschlüsse sind mit Reinzinn galvanisch beschichtet.
(ID:352203)