Analogtipp Lock-In-Verstärker für die Medizintechnik und Industrie

Jason Boudreau *

Anbieter zum Thema

In diesem Tipp stellen wir einen synchronen Demodulator vor, der aus einem Tiefpass-Dezimierungsfilter, einem programmierbaren IIR-Filter sowie einem Mischer besteht.

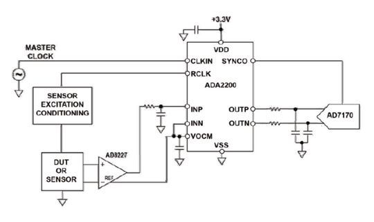
Bild 1: Der ADA2200 in einer Lock-in Verstärkeranwendung mit einem Mastertakt von 80 kHz.(Bild:  ADI)
Bild 1: Der ADA2200 in einer Lock-in Verstärkeranwendung mit einem Mastertakt von 80 kHz.
(Bild: ADI)

Der synchrone Demodulator ADA2200 (analoges Eingangssignal; Analog-In, gesampeltes analoges Ausgangssignal; Analog-Out) bereitet Signale in Industrie-, Medizin- und Kommunikationsapplikationen auf.

Die gesamte Signalverarbeitung erfolgt im analogen Bereich, wobei Ladung unter Kondensatoren geteilt und die Effekte von Quantisierungsrauschen und Rundungsfehlern eliminiert werden. Der Baustein enthält einen Tiefpass-Dezimierungsfilter, einen programmierbaren IIR-Filter sowie einen Mischer. Der Mischer verringert die Abtastraten des A/D-Wandlers und reduziert die Bausteine in der nachgeschalteten digitalen Signalverarbeitungskette.

Massebezogene und differenzielle Signalschnittstellen sind an beiden Eingangs- und Ausgangsanschlüssen möglich und vereinfachen die Verbindung zu anderen Komponenten der Signalkette. Der niedrige Energieverbrauch und der Rail-to-Rail-Betrieb sind für batteriegespeiste und Niederspannungssysteme geeignet.

Der Baustein lässt sich über eine SPI-kompatible serielle Schnittstelle programmieren. Alternativ kann er über eine I2C-Schnittstelle automatisch von einem EEPROM booten. Auf dem Chip integrierte Teiler liefern die internen Abtasttakte und ermöglichen einen Frequenz- und Phasen-selektierbaren Referenztakt eines Takteingangs. Zusätzlich erleichtert der Synchronisationsausgang die Anbindung an andere Systeme wie zum Beispiel Datenwandler und Multiplexer.

Bild 1 zeigt den ADA2200 in einer Lock-in Verstärkeranwendung. Der 80-kHz-Mastertakt gibt die Eingangsabtastrate des Dezimierungsfilters fs1 vor. Die Ausgangsabtastrate beträgt 10 kHz. In der Default-Konfiguration erzeugt RCLK ein Anregungssignal mit l,25 kHz. Dies ist auch die Mittenfrequenz des integrierten IIR-Filters.

Das Ausgangssignal RCLK wird gepuffert, um ein rechteckiges oder sinusförmiges Anregungssignal für den Sensor zur Verfügung zu stellen. Der rauscharme Instrumentenverstärker AD8227 bietet eine ausreichend hohe Verstärkung, um das Ausgangssignal des Sensors zu verstärken, so dass das Grundrauschen über dem kombinierten Grundrauschen von Demodulator und dem A/D-Wandler AD7170 liegt.

In der Default-Betriebsart produziert der Chip acht Ausgangssamples für jeden Zyklus des Anregungssignals (RCLK). Vier Ausgangssamplewerte sind spezifisch. Der vierte Wert erscheint am Ausgang für fünf aufeinander folgende Ausgangssampleperioden.

Die Ausgangssamples werden digital verarbeitet, um die Messgenauigkeit, die Bandbreite und den Durchsatz zu optimieren, indem die Summe von acht Samples genutzt und ein Wert zurückgegeben wird. Ein „Moving Average“-Filter wird verwendet, um das Grundrauschen der zurückgegebenen Werte zu verringern. Die Länge des „Moving Average“-Filters ergibt sich aus den Anforderungen hinsichtlich Grundrauschen und Einschwingzeit.

* Jason Boudreau arbeitet als Applikationsingenieur bei Analog Devices in Wilmington, USA.

Artikelfiles und Artikellinks

(ID:42832334)

Jetzt Newsletter abonnieren

Verpassen Sie nicht unsere besten Inhalte

Mit Klick auf „Newsletter abonnieren“ erkläre ich mich mit der Verarbeitung und Nutzung meiner Daten gemäß Einwilligungserklärung (bitte aufklappen für Details) einverstanden und akzeptiere die Nutzungsbedingungen. Weitere Informationen finde ich in unserer Datenschutzerklärung. Die Einwilligungserklärung bezieht sich u. a. auf die Zusendung von redaktionellen Newslettern per E-Mail und auf den Datenabgleich zu Marketingzwecken mit ausgewählten Werbepartnern (z. B. LinkedIn, Google, Meta).

Aufklappen für Details zu Ihrer Einwilligung