Source-Measurement-Unit Testsysteme zum Charakterisieren von Leistungshalbleitern

Redakteur: Dipl.-Ing. (FH) Hendrik Härter

Unser Beitrag beschreibt das Design und die Konfiguration von Testsystemen, um Leistungshalbleiter mit Gleichstrom zu bestimmen. Dazu helfen Multifunktionsgeräte wie Source Measurement Units.

Anbieter zum Thema

Das SourceMeter Instrument Modell 2651A liefert Pulsleistungen bis 2000 W und verfügt über schnelle A/D-Wandler
Das SourceMeter Instrument Modell 2651A liefert Pulsleistungen bis 2000 W und verfügt über schnelle A/D-Wandler
(Keithley Instruments)

Das Design und die Konfiguration von Testsystemen für die DC-Charakterisierung von Leistungshalbleitern mit Hochspannungs- und Hochstrom-SMUs umfasst nach Unterlagen von Keithley die Auswahl der Instrumente gemäß den Testanforderungen, Verbindung der Instrumente mit dem Testobjekt (DUT), Systemsicherheit und Schutz der Instrumente, Optimierung der Instrumenteneinstellung und Steuerung der Instrumenten-Hardware.

Bildergalerie

Auswahl der Instrumente gemäß den Testanforderungen

Diskrete Leistungshalbleiter liefern im ON-Zustand viel Leistung an die Last und verbrauchen selbst nur wenig Leistung. Im OFF-Zustand liefert das Bauteil keine Leistung an die Last und hat ebenfalls einen geringen Eigenverbrauch (niedriger Standby-Strom). Damit lassen sich die Charakterisierung oder DC-Parametertests von Leistungshalbleitern in zwei Kategorien aufteilen: Charakterisierung im ON- und OFF-Zustand.

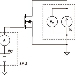
Leistungsbauteile erfordern normalerweise nur an ein oder zwei Pins Instrumente mit hohen Leistungen. Zur Charakterisierung des OFF-Zustands eines N-Kanal-Hochspannungs-MOSFET ist eine Hochspannungsquelle am Drain-Pin notwendig. Für alle anderen Pins reicht eine niedrigere Spannung aus.

Zur Auswahl geeigneter Messinstrumente müssen zuerst die benötigten minimalen und maximalen Ströme und Spannungen bekannt sein. Falls möglich sollten Geräte ausgewählt werden, deren Spezifikationen auch für künftige Anwendungen ausreichen. Die SMUs der Serie 2600A von Keithley wurden speziell für den Test von Leistungshalbleitern entwickelt. Die Familie umfasst acht Modelle, die folgende Funktionen und Möglichkeiten bieten:

  • Impulse bis zu 50 A und 2000 W (100 A mit zwei SMUs)
  • Spannungen bis zu 3 kV bei 60 W, 1500V bei 180 W
  • Sub-Picoampere-Messungen

Ob die Bauteile im Gehäuse oder auf dem Wafer geprüft werden, ist eine Frage der Kosten. Es sind dabei die Investitionskosten für einen Prober, den geringeren laufenden Packaging-Kosten vor dem Test, gegenüberzustellen. Die Lösungen von Keithley unterstützen beide Varianten.

Für den Test von Bauteilen im Gehäuse werden kommerzielle Testadapter angeboten, wobei auf die unterstützten Gehäusetypen und Anpassungsmöglichkeiten zu achten ist. Keithley bietet das High-Power-Test-Fixture-Modell 8010 für Bauteile in TO-220 und TO-247 Gehäusen sowie Optionen für andere Typen an. Soll ein Wafer-Test durchgeführt werden ist es ratsam, einen Prober eines Anbieters mit ausreichend Erfahrung bei hohen Spannungen und Strömen auszuwählen.

Verkabelung, Systemsicherheit und Schutz der Instrumente

Bei den Verbindungen zwischen den Messinstrumenten und dem Testobjekt (DUT) sind folgende Aspekte zu beachten:

  • Die benutzten Kabel sollten für den maximalen Strom im Testsystem ausgelegt sein.
  • Leistungsbauteile haben ON-Widerstände von wenigen Milliohm. Deshalb sind für genaue Messungen Vier-Draht-Verbindungen notwendig.
  • Zu hohe Induktivitäten verursachen Spannungsüberschwinger bei schnellen Stromänderungen (besonders bei Pulstests wichtig).
  • Bei Hochspannungstests ist auf eine ausreichende Isolierung sowie minimale Leckströme und Systemkapazitäten der Kabel zu achten.
  • Mit Guarding lassen sich die Effekte von Isolatoren und Systemkapazitäten minimieren. Die System-Kapazitäten wirken sich auf die Einschwingzeiten der Spannungsquelle und der Strommessung aus.
  • Werden mehrere Quellen verwendet, dann müssen diese den gleichen Mas-se-Bezugspunkt haben.

Gefahren für Anwender und Messaufbau bewerten

Um die Systemsicherheit sowie die Gefahren für den Anwender und den Messaufbau bewerten zu können, müssen verschiedene Fehlermöglichkeiten betrachtet werden. Bei Hochstromtests sollte das Testobjekt von einer Schutzhaube umschlossen werden, um den Anwender bei einem Bauteilausfall vor Feuer oder umherfliegenden Teilen zu schützen. Bei Hochspannungstests besteht das Risiko eines elektrischen Schlags. Sobald Spannungen von mehr als 42 VDC anliegen, darf der Anwender keinen Zugriff auf hochspannungsführende Teile haben. Außerdem sollte das Testinstrument vor den Auswirkungen von Bauteilfehlfunktionen geschützt werden, beispielsweise durch einen Überspannungsschutz. Dieser sollte unter normalen Bedingungen geringen Einfluss auf die Testschaltung haben aber den Spannungswert bei einer Überspannung begrenzen.

Darüber hinaus sollte der Strom in das Instrument durch einen Vorwiderstand begrenzt werden. Solche Widerstände haben meist einen doppelten Nutzen. Während der ON-Charakterisierung von Transistoren werden sie oft in Reihe mit dem Gate geschaltet, um unkontrollierte Schwingungen der Gate-Spannung bei hoher Verstärkung zu minimieren. Bei der OFF-Charakterisierung begrenzen Widerstände oft den maximalen Strom bei einem Durchbruch und verhindern somit einen vorzeitigen Bauteilausfall. Nachdem der Systemaufbau abgeschlossen ist, werden die Funktionalität überprüft und die Einstellungen der Instrumente optimiert.

(ID:38591100)