Bauteile auf Basis von GaN bieten eine breite Bandlücke. Verwendet man sie für LED-Anwendungen, so lassen sich Effizienz und Leistungsdichte erhöhen. Die inverse Buck-Topologie für LED-Anwendungen am Beispiel des MASTERGAN4.
LED-Beleuchtung: Effizienz und Leistungsdichte bei Hochspannungs-LEDs lassen sich mit Technologien mit breitem Bandabstand (GaN) umsetzen.
Die Beleuchtung mit Hochspannungs-LEDs hat sich als praktikabler Ersatz für frühere Technologien wie die Hochdruckentladungsbeleuchtung (HID) erwiesen. Mit dem Aufkommen der Hochspannungs-LED stürzten sich viele Hersteller auf die Produktion und den Einsatz in einer Vielzahl von Anwendungen. Gestiegen ist die Lichtqualität und die Leistungsdichte der verbauten LED-Komponenten. Bei dem Thema Effizienz arbeiten die Entwickler weiter an Verbesserungen.
Betrachtet man die Qualität, so gab es bei den ersten Anwendungen hohe Ausfallraten. Sie waren höher als erwartet. Entwickler von Hochleistungs-LEDs müssen bei neuen Entwicklungen die Leitungsdichte und Effizienz der LED-Leuchten weiter erhöhen und gleichzeitig muss die Zuverlässigkeit künftiger Anwendungen weiter steigen. Dazu gehört auch, dass die LED-Leuchten erschwinglich sind.
Bildergalerie
Der Beitrag behandelt außerdem, wird die Technologie mit breitem Bandabstand mit Galliumnitrid (GaN) behandelt und mit welchen Techniken es möglich ist, Effizienz und Leistungsdichte bei den Hochspannungs-LEDs weiter zu erhöhen. lösen kann. In dieser Diskussion wird außerdem gezeigt, wie sich mit einer breiten Bandlücke der Wirkungsgrad und die Leistungsdichte erhöht werden kann. Dabei liegt der Schwerpunkt auf dem abwärts wandelndem Teil der in Bild 1 dargestellten LED-Treiberarchitektur.
Vorteile eines Halbleiters mit breiter Bandlücke
Halbleiter mit breiter Bandlücke (GaN) können im Vergleich zu herkömmlichen Halbleitern wie Silizium mit höheren Schaltfrequenzen arbeiten. Für Materialien mit breiter Bandlücke ist eine höhere Energiemenge erforderlich, um ein Elektron anzuregen. Erst dann springen sie vom oberen Ende des Valenzbandes zum unteren Ende des Leitungsbandes, wo es in der Schaltung verwendet werden kann. Eine größere Bandlücke wirkt sich daher auf ein Bauelement (und ermöglicht eine kleinere Chipgröße, um die gleiche Aufgabe zu erfüllen).
Materialien wie Galliumnitrid (GaN) mit einer größeren Bandlücke können stärkeren elektrischen Feldern standhalten. Entscheidende Eigenschaften von Materialien mit breiter Bandlücke sind hohe Geschwindigkeiten der freien Elektronen und eine höhere Elektronenfelddichte. Dank dieser Schlüsseleigenschaften sind GaN-Schalter bis zu zehnmal schneller und deutlich kleiner bei gleichem Widerstand und gleicher Durchbruchspannung wie ein vergleichbares Silizium-Bauteil. GaN eignet sich perfekt für Anwendungen mit Hochspannungs-LEDs, da diese Schlüsseleigenschaften es ideal für die Implementierung in zukünftige Beleuchtungsanwendungen machen.
Einen PFC-Aufwärtswandler (Boost) implementieren
Das Bild 1 zeigt die High-Level-Architektur einer LED-Beleuchtungsanwendung. Sie ist das Basisbeispiel für die Anwendung der GaN-Technologie mit breiter Bandlücke. Obwohl Materialien mit breiter Bandlücke in allen Anwendungen eingesetzt werden können, liegt der Schwerpunkt auf dem grün hervorgehobenen Hochspannungsstromgenerator, um mit der breiten Bandlücke Effizienz und Leistungsdichte zu maximieren. Die meisten Beleuchtungsanwendungen benötigen einen hohen Leistungsfaktor und eine geringe harmonische Verzerrung über einen weiten Eingangswechselspannungsbereich.
In diesem Fall empfiehlt es sich, einen PFC-Aufwärtswandler (Boost) zu implementieren, um einen sauberen Eingang mit einer Spannung von 400 VDC für den LED-Treiber bereitzustellen und die Anforderungen an die Stromqualität zu erfüllen. Es gibt mehrere Optionen für einen Frontend-PFC-Aufwärtswandler: Übergangsmodus (TM), Dauerleitungsbetrieb (CCM) und andere. Der Übergangsmodus zeichnet sich durch einen Betrieb mit variabler Frequenz und eine Nullstromschaltung beim Einschalten des Leistungs-MOSFETs aus.
Weitere Vorteile sind die einfache Konstruktion, die geringe Größe der Induktivität und das Fehlen einer Rückwärtserholung der Boost-Diode. Dabei ist auf den hohen Spitzen- und effektiven Eingangsstrom zu achten, der mit zunehmender Leistung auch einen größeren EMI-Filter erforderlich macht. CCM bietet stattdessen einen Festfrequenzbetrieb. Der Boost-Induktionsstrom hat immer eine durchschnittliche Komponente, abgesehen von Punkten nahe dem Nulldurchgang.
Stand: 08.12.2025
Es ist für uns eine Selbstverständlichkeit, dass wir verantwortungsvoll mit Ihren personenbezogenen Daten umgehen. Sofern wir personenbezogene Daten von Ihnen erheben, verarbeiten wir diese unter Beachtung der geltenden Datenschutzvorschriften. Detaillierte Informationen finden Sie in unserer Datenschutzerklärung.
Einwilligung in die Verwendung von Daten zu Werbezwecken
Ich bin damit einverstanden, dass die Vogel Communications Group GmbH & Co. KG, Max-Planckstr. 7-9, 97082 Würzburg einschließlich aller mit ihr im Sinne der §§ 15 ff. AktG verbundenen Unternehmen (im weiteren: Vogel Communications Group) meine E-Mail-Adresse für die Zusendung von redaktionellen Newslettern nutzt. Auflistungen der jeweils zugehörigen Unternehmen können hier abgerufen werden.
Der Newsletterinhalt erstreckt sich dabei auf Produkte und Dienstleistungen aller zuvor genannten Unternehmen, darunter beispielsweise Fachzeitschriften und Fachbücher, Veranstaltungen und Messen sowie veranstaltungsbezogene Produkte und Dienstleistungen, Print- und Digital-Mediaangebote und Services wie weitere (redaktionelle) Newsletter, Gewinnspiele, Lead-Kampagnen, Marktforschung im Online- und Offline-Bereich, fachspezifische Webportale und E-Learning-Angebote. Wenn auch meine persönliche Telefonnummer erhoben wurde, darf diese für die Unterbreitung von Angeboten der vorgenannten Produkte und Dienstleistungen der vorgenannten Unternehmen und Marktforschung genutzt werden.
Meine Einwilligung umfasst zudem die Verarbeitung meiner E-Mail-Adresse und Telefonnummer für den Datenabgleich zu Marketingzwecken mit ausgewählten Werbepartnern wie z.B. LinkedIN, Google und Meta. Hierfür darf die Vogel Communications Group die genannten Daten gehasht an Werbepartner übermitteln, die diese Daten dann nutzen, um feststellen zu können, ob ich ebenfalls Mitglied auf den besagten Werbepartnerportalen bin. Die Vogel Communications Group nutzt diese Funktion zu Zwecken des Retargeting (Upselling, Crossselling und Kundenbindung), der Generierung von sog. Lookalike Audiences zur Neukundengewinnung und als Ausschlussgrundlage für laufende Werbekampagnen. Weitere Informationen kann ich dem Abschnitt „Datenabgleich zu Marketingzwecken“ in der Datenschutzerklärung entnehmen.
Falls ich im Internet auf Portalen der Vogel Communications Group einschließlich deren mit ihr im Sinne der §§ 15 ff. AktG verbundenen Unternehmen geschützte Inhalte abrufe, muss ich mich mit weiteren Daten für den Zugang zu diesen Inhalten registrieren. Im Gegenzug für diesen gebührenlosen Zugang zu redaktionellen Inhalten dürfen meine Daten im Sinne dieser Einwilligung für die hier genannten Zwecke verwendet werden. Dies gilt nicht für den Datenabgleich zu Marketingzwecken.
Recht auf Widerruf
Mir ist bewusst, dass ich diese Einwilligung jederzeit für die Zukunft widerrufen kann. Durch meinen Widerruf wird die Rechtmäßigkeit der aufgrund meiner Einwilligung bis zum Widerruf erfolgten Verarbeitung nicht berührt. Um meinen Widerruf zu erklären, kann ich als eine Möglichkeit das unter https://contact.vogel.de abrufbare Kontaktformular nutzen. Sofern ich einzelne von mir abonnierte Newsletter nicht mehr erhalten möchte, kann ich darüber hinaus auch den am Ende eines Newsletters eingebundenen Abmeldelink anklicken. Weitere Informationen zu meinem Widerrufsrecht und dessen Ausübung sowie zu den Folgen meines Widerrufs finde ich in der Datenschutzerklärung, Abschnitt Redaktionelle Newsletter.
Die Induktivität ist für eine Restwelligkeit von 20 bis 30 Prozent ausgelegt, was im Vergleich zum TM-Betrieb zu einem kleineren EMI-Filter führt. Das bedeutet eine größere Boost-Induktivität und einen kleineren EMI-Filter für dieselbe Ausgangsleistung im Vergleich zum TM-Betrieb. Als komplex erweisen sich die Steuerung und der Einsatz einer ultraschnellen Soft-Recovery-Diode oder SiC-Diode. Daher ist die CCM-PFC im Allgemeinen teurer als eine TM-PFC. Idealerweise kann in CCM-PFCs anstelle der Gleichrichterdiode ein Schalter ohne Sperrverzögerung verwendet werden. Das macht GaN-Transistoren zu sehr guten Kandidaten für diese Anwendung.
Eine optionale Isolierung und wo ist eingeführt werden kann
Die Isolierung ist optional und kann zwischen der Eingangsstufe und der zweiten Stufe der Leistungsumwandlung eingeführt werden. In diesem Beispiel wird keine Isolierung verwendet. Auf die Eingangs-PFC-Stufe folgt eine nicht isolierte inverse Abwärtswandlerstufe mit CC/CV-Steuerung. In den Fällen, in denen eine Isolierung erforderlich ist, kann je nach den Anforderungen der Anwendung an die Ausgangsleistung ein Resonanzstromrichter (LLC, LCC) oder ein Sperrwandler verwendet werden.
Der PFC-Aufwärtswandler erzeugt an seinem Ausgang eine geregelte Zwischenkreisspannung (höher als der Spitzenwert der Eingangswechselspannung) und gibt diese höhere Zwischenkreisspannung an die invertierte Abwärtswandlerstufe weiter. Die Abwärtsregelung ist recht einfach. Wenn der Schalter im Abwärtsregler eingeschaltet ist, entspricht die Induktionsspannung der Differenz zwischen der Eingangs- und Ausgangsspannung (VIN - VOUT). Wenn der Schalter ausgeschaltet ist, wird der Strom durch die Fangdiode gleichgerichtet und die Induktionsspannung entspricht der Ausgangsspannung.
MasterGaN-System im Gehäuse (SiP) für LED-Treiber
Neben Leistungsdichte und Wirkungsgrad müssen Entwickler das komplexe Design einer Beleuchtungsanwendung mit Hochspannung berücksichtigen. Durch den Einsatz von Halbleitern mit breiter Bandlücke wie GaN erhöhen sich Leistungsdichte und Effizienz. Die MasterGaN-Familie von ST kombiniert die Hochspannungs-Smart-Power-Gate-Treiber im BCD-Verfahren mit Hochspannungs-GaN-Transistoren in einem Gehäuse.
Mit MasterGaN lässt sich die in Bild 1 gezeigte Topologie implementieren. Das Bauteil enthält zwei GaN-HEMT-Transisotoren mit 650 V in Halbbrückenkonfiguration sowie die Gate-Treiber. In diesem Beispiel ist die gesamte Buck-Leistungsstufe in einem QFN-Gehäuse mit 9 mm x 9 mm integriert, das nur eine minimale Anzahl externer Komponenten erfordert. Sogar die Bootstrap-Diode, die typischerweise das isolierte Hochspannungsteil eines dualen High-Side/Low-Side-Halbbrückentreibers versorgt, ist in das SiP eingebettet. Folglich kann die Leistungsdichte einer Anwendung, die einen MasterGAN-Baustein verwendet, im Vergleich zu einer Standard-Siliziumlösung bei gleichzeitiger Erhöhung der Schaltfrequenz oder der Ausgangsleistung erhöht werden. Bei der Anwendung mit dem LED-Treiber konnte die Leiterplattenfläche um 30 Prozent verkleinert werden. Zusätzliche Kühlkörper sind nicht notwendig.
Für eine LED-Beleuchtung mit hoher Leistung ist CCM der beste Betriebsmodus. Bei der Implementierung von CCM mit GaN-Bauelementen ergeben sich Vorteile sowie weniger Kosten. Aufgrund des geringeren Anteils der Schaltverluste an den Gesamtverlusten sind keine RDSON für Anwendungen mit hoher Leistung notwendig. GaN entschärft einen großen Nachteil von CCM, indem es Erholungsverluste eliminiert und EMI reduziert, da GaN keine Sperrverzögerung erfährt. Der CCM-Betrieb mit fester Ausschaltzeit vereinfacht die Kompensation der Ausgangsstromwelligkeit in Abhängigkeit von VOUT. Die Implementierung von GaN-Schaltern mit CCM erlaubt die Beleuchtung mit Hochspannungs-LEDs für viele andere Anwendungen.
Der schaltungstechnische Aufbau und seine Details
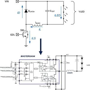
Das Grundschema einer inversen abwärtswandelnden Topologie zeigt das Bild 2 zusammen mit einer Implementierung, die den MASTERGAN4 verwendet. Der MASTERGAN4 enthält zwei Widerstände mit 225 mOhm (typisch bei 25 °C), GaN-Transistoren mit 650 V in Halbbrückenkonfiguration, einen speziellen Halbbrücken-Gate-Treiber und die Bootstrap-Diode. Das hohe Maß an Integration vereinfacht das Design und minimiert die Leiterplattenfläche durch ein QFN-Gehäuse mit 9 mm x 9 mm. Das Bild 3 zeigt die Evaluierungsplatine, welche mit dem MASTERGAN4 in einer inversen Buck-Topologie entwickelt wurde. Sie bietet folgende Spezifikationen: Sie akzeptiert eine Eingangsspannung bis 450 V und die Ausgangsspannung der LED-Kette kann zwischen 100 und 370 V eingestellt werden. Sie arbeitet im CCM-Modus mit fester Ausschaltzeit (FOT) und einer Schaltfrequenz von 70 kHz, der maximale Ausgangsstrom beträgt 1 A.
Der Controller HVLED002 erzeugt ein einziges PWM-Steuersignal. Eine externe Schaltung auf Basis eines einfachen Schmitt-Triggers erzeugt zwei komplementäre Signale, die die GaN-Transistoren der unteren und oberen Seite mit einer geeigneten Totzeit ansteuern. Zwei Linearregler sind ebenfalls enthalten, um die vom MASTERGAN4 benötigten Versorgungsspannungen zu erzeugen. Die mit dem MASTERGAN4 implementierte inverse abwärtswandelnde Topologie bietet eine höhere Leistungsdichte und Effizienz.
Experimentelle Ergebnisse der MasterGaN-Familie
Die Effizienzplots in Bild 4 zeigen die Vorteile der vorgeschlagenen Lösung im Vergleich zu einer herkömmlichen Siliziumlösung als Funktion der LED-Kettenspannung für Ausgangsströme von 0,5 und 1 A. Die Effizienz der MASTERGAN4 liegt über den gesamten Spannungsbereich der LED-Strings bei oder über 96,8 Prozent. Es ist zu beobachten, dass über alle Leistungsstufen hinweg der Effizienzgewinn dank der geringen Leitungsverluste sowie der minimalen Antriebs- und Schaltverluste der GaN-Lösung maximiert wird. Tabelle 1 vergleicht die Siliziumlösung mit der MASTERGAN4-basierten Lösung. Wie zu sehen ist, wird mit dem GaN-Design eine Verringerung der gesamten Leiterplattenfläche um mehr als 30 % erreicht. Die Ergebnisse zeigen einen Weg, der mit GaN in dieser inversen Buck-Topologie beschritten werden kann. Eine Erhöhung der Schaltfrequenz über 70 kHz kann die Größe der Ausgangsinduktivität und des Kondensators auf Kosten höherer Betriebs- und Schaltverluste verringern. Bei einer höheren Frequenz und geringerer Filtergröße können Elektrolytkondensatoren durch zuverlässigere und größere Keramikkondensatoren ersetzt werden. Der Kompromiss zwischen der Größe des Filterkondensators und der Induktivität des Abwärtswandlers kann auf der Grundlage der für die Zielanwendung erforderlichen Schaltfrequenz optimiert werden. (heh)