Schaltungstipp Schaltung zur Strommessung für 500-V-Gleichtakt Spannung
Bei der Strommessung wird man die sogenannte Low-Side-Variante verwenden, bei der der Shuntwiderstand zwischen Last und Masse liegt. Der Nachteil ist, dass dabei Kurzschlüsse der Last gegen Masse nicht erkannt werden. In diesem Fall eignet sich eine High-Side-Messung. Aber auch diese weist Nachteile auf.
Anbieter zum Thema

Stellt sich in einer Schaltung die Aufgabe einen Strom zu messen, wird häufig die sogenannte Low-Side-Variante gewählt (der Shuntwiderstand liegt zwischen der Last und Masse). Die Vorteile dieser Schaltung sind: Es kann ein Standard Operationsverstärker benutzt werden, da die Gleichtaktspannung (engl. Common Mode Voltage, CMV) über dem Widerstand klein ist. Der große Nachteil dieser Position des Widerstands ist jedoch, dass (Teil-)Kurzschlüsse der Last gegen Masse nicht erkannt werden.
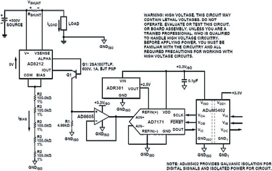
Um auch diesen Fall zu erfassen, eignet sich die High-Side-Messung (der Widerstand liegt oberhalb der Last, zwischen Schalter/Versorgung und der Last). Mit dieser Variante können alle Fehlerfälle abgedeckt werden, der Nachteil besteht darin, dass ein Verstärker mit einer hohen Gleichtaktspannung eingesetzt werden muss. Eine derartige Schaltung ist in Bild 1 dargestellt.
Der zu messende Strom fließt durch den Shunt, der so dimensioniert werden sollte, dass bei maximaler Last ca. 500 mV abfallen. Durch den externen PNP-Transistor Q2 kann der AD8212 die kleine differentielle Spannung über dem Widerstand messen, wobei die Gleichtaktspannung 500 V betragen kann – größere Gleichtaktspannungen sind möglich, wenn entsprechende Transistoren verwendet werden. Diese Beschaltung erhöht die Durchbruchspannung des internen Transistors. Sollte eine galvanische Trennung erforderlich sein, wird der ADuM5402 verwendet, der die SPI-Schnittstelle des A/D-Wandlers (AD7171) trennt und gleichzeitig die Versorgungsspannung der Schaltung zur Verfügung stellt.
Die Struktur, in der der AD8212 gefertigt ist, erlaubt eine maximale Betriebsspannung von 65 V, daher muss für höhere Spannungen der externe Transistor zur Erhöhung des Spannungsbereiches eingesetzt werden. Weiterhin ist keine separate Versorgung für den Baustein erforderlich, da er sich durch einen internen Spannungsregler die benötigte Spannung aus der Differenz von U+ und COM erzeugt. Dazu ist ein Widerstand (in der Schaltung R2) nötig, der den Versorgungsstrom einstellt. Dieser sollte zwischen 200 µA und 1 mA liegen.
Funktionsweise
Ein Strom durch den Shunt erzeugt eine Spannungsdifferenz an den beiden Eingangspins des Bausteins (U+ und USENSE). Der interne Operationsverstärker lässt durch den internen Transistor einen Strom fließen, der dafür sorgt, dass an den beiden Eingängen des internen Verstärkers (invertierend und nichtinvertierend) die Spannung ausgeglichen ist. Der Strom durch den Transistor (und Iout) ist proportional zur Eingangsspannung und damit zum Strom durch den Shunt. Über dem externen Widerstand R1 wird der Ausgangsstrom in eine Spannung gewandelt, die über den Spannungsfolger (AD8605) dem A/D-Wandler (AD7171) zugeführt wird. Die Übertragungsfunktion des AD8212 verhält sich wie folgt:
IOUT = gm * USENSE
USENSE = ILOAD * RSHUNT
UOUT = IOUT * ROUT
UOUT = (USENSE * ROUT) / 1000
gm = 1000 µA/V
Dabei ergibt sich ein maximaler Strom IOUT (bei 500 mV über dem Shunt) von 0,5 mA. Die Schaltung in Bild 1 liefert bei maximalem Laststrom einen Spannungswert am Ausgang von 2,5 V (durch R1 mit 4,99 kΩ wird der Baustein mit einer Verstärkung von 5 betrieben). Da der AD8212 eine relativ hohe Ausgangsimpedanz besitzt, sollte ein Pufferverstärker nachgeschaltet werden. Der nachfolgende A/D-Wandler ist ein 16 Bit Sigma-Delta Wandler, der in einer Masse bezogenen Konfiguration betrieben wird. Die Referenzspannung von 2,5 V wird durch die ADR381 erzeugt.
Alle Bausteine (Puffer, A/D-Wandler und Referenz) werden über die isolierte Spannung des ADuM5402 versorgt, der auch die digitale Schnittstelle isoliert. Dadurch wird eine vollständige galvanische Trennung erzielt. Der ADuM5402 ist bis zu einer Isolationsspannung von 565 V einsetzbar. Höhere Isolationsspannungen sind mit anderen Bausteinen der „iCoupler“-Serie von Analog Devices erzielbar. Sollte die Anwendung die Messung von bidirektionalen Strömen vorsehen (z.B. in einer Batterie-Applikation mit Lademöglichkeit), so können zwei Bausteine des AD8212 antiparallel geschaltet werden. Ein Baustein gibt dann den Laststrom aus, der andere den Ladestrom.
* Thomas Tzscheetzsch arbeitet als Applikationsingenieur bei Analog Devices in München.
(ID:43345923)