Eine brückenlose PFC-Schaltung als Gleichrichterstufe in Totem-Pole-Topologie, bestückt mit Wide-Bandgap-Bauelementen auf der Basis von GaN oder SiC, ermöglicht einen deutlich höheren Wirkungsgrad als mit anderen brückenbasierten oder brückenlosen PFC-Topologien.
Bild 1: Ansicht des einphasigen, brückenlosen Totem-Pole-PFC-Wandlers mit 3,6 kW Leistung und einer Leistungsdichte von mehr als 11 kW/Liter.
(Bild: Texas Instruments)
Um das Jahr 2000 kamen Server-Netzteile mit DC-Ausgangsspannungen von 12 V/48 V auf eine Leistungsdichte von etwa 600 Watt pro Liter und einen maximalen Wirkungsgrad von ca. 80 Prozent. Mittlerweile erfüllen zahlreiche Server-Netzteile sogar schon die Kriterien für die Kategorien 80 Plus Platinum (max. 94 Prozent Wirkungsgrad) und 80 Plus Titanium (max. 96 Prozent) und erreichen eine sehr hohe Leistungsdichte von über 5,5 kW pro Liter.
Ein Grund für die gestiegene Leistungsdichte von Server-Netzteilen sind die technologischen Innovationen der Halbleiterindustrie. Dank neuer Fertigungsprozesse lassen sich Bauelemente mit geringeren parasitären Effekten und besseren Kennzahlen produzieren, was die Verlustleistung entscheidend senkt und die Voraussetzungen für das Erreichen hoher Leistungsdichten schafft.
Bildergalerie
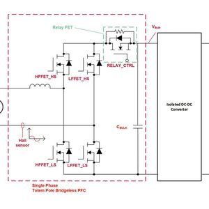
Eine weitere Rolle spielen Innovationen, die die Topologie und die Architektur der Netzteile betreffen. Realisiert man die Gleichrichterstufe neuer Netzteile als brückenlose PFC-Schaltung (Power Factor Correction) in Totem-Pole-Topologie und bestückt diese mit Wide-Bandgap-Bauelementen auf der Basis von Galliumnitrid (GaN) oder Siliziumkarbid (SiC), so erhält man einen deutlich höheren Wirkungsgrad als mit anderen brückenbasierten oder brückenlosen PFC-Topologien. Eine solche Schaltung ist in Bild 2 dargestellt. Dank des höheren Wirkungsgrad wird weniger Fläche für die Entwärmung benötigt, aber dafür ist ein Bulk-Kondensator (CBulk in Bild 2) erforderlich, um die geregelte Ausgangsspannung bei kurzzeitigen Netzausfällen zu stützen. Um Netzausfall-Überbrückungszeiten von mehr als 10 ms zu erreichen, würde ein Server-Netzteil mit 3 kW Leistung allerdings eine Kapazität von insgesamt über 3 mF benötigen, und die dafür notwendigen Kondensatoren würden mindestens 30 Prozent des insgesamt erforderlichen Platzes beanspruchen. Wenn man die Leistungsdichte also weiter anheben will, führt kein Weg darum herum, diese Bulk-Kapazität zu reduzieren.
Der vorliegende Artikel präsentiert das Konzept und das Funktionsprinzip eines kompakten Boost-Wandlers, der nur bei Netzausfällen aktiv wird und die Verwendung eines kleineren Bulk-Kondensators gestattet. Die Ergebnisse von Tests an einem PFC-Referenzdesign mit einem solchen Mini-Aufwärtswandler belegen, dass anstelle des sonst erforderlichen 1,3-mF-Kondensators nunmehr ein solcher mit 910 µF ausreicht, um bei einem Netzausfall die Ausgangsspannung länger als 10 ms auf über 320 V zu halten (bei 3 kW Ausgangsleistung).
Festlegung der Kapazität von CBulk
Das in Bild 2 gezeigte Server-Netzteil gliedert sich in zwei Abschnitte, nämlich einen Gleichrichterteil und einen isolierten DC/DC-Abschnitt mit angestrebten Maximal-Wirkungsgraden von >98,5 Prozent bzw. >97,5 Prozent. Damit der isolierte Gleichspannungswandler seine Effizienzvorgabe erreichen kann, muss seine Eingangsspannung (VBulk) im Betrieb auf Werte zwischen 320 V und 410 V begrenzt werden. Setzt man die nominelle Spannung am Bulk-Kondensator mit 390 V an, so errechnet sich für eine Netzausfall-Überbrückungszeit von 10 ms bei 3 kW ein Kapazitätswert von 1,2 mF (siehe Gleichung 1).
(1)
Bezieht man zusätzlich die Welligkeit von VBulk und die Kapazitätstoleranz mit ein, so muss für die Schaltung aus Bild 2 ein Kondensator mit einer Kapazität von über 1,3 mF spezifiziert werden. Interessanterweise macht die Energie, die dem Kondensator während eines Netzausfalls entnommen wird, nur knapp 33 Prozent der Gesamtenergie aus, die während des normalen Betriebs im Bulk-Kondensator gespeichert ist.
Fügt man einen kleinen Aufwärtswandler zwischen die Gleichrichterstufe und den isolierten DC/DC-Wandler ein (Bild 3), so ist es möglich, bei einem Netzausfall den Bypass-FET abzuschalten und den besagten Mini-Aufwärtswandler zu aktivieren, um CBB aus CBulk auf eine Spannung von über 320 V zu laden. Da VBulk anschließend auf deutlich unter 320 V absinken darf, muss der Bulk-Kondensator deutlich weniger Kapazität haben, um die Ausgangsspannung für dieselbe Zeitspanne aufrecht zu erhalten.
Stand: 08.12.2025
Es ist für uns eine Selbstverständlichkeit, dass wir verantwortungsvoll mit Ihren personenbezogenen Daten umgehen. Sofern wir personenbezogene Daten von Ihnen erheben, verarbeiten wir diese unter Beachtung der geltenden Datenschutzvorschriften. Detaillierte Informationen finden Sie in unserer Datenschutzerklärung.
Einwilligung in die Verwendung von Daten zu Werbezwecken
Ich bin damit einverstanden, dass die Vogel Communications Group GmbH & Co. KG, Max-Planckstr. 7-9, 97082 Würzburg einschließlich aller mit ihr im Sinne der §§ 15 ff. AktG verbundenen Unternehmen (im weiteren: Vogel Communications Group) meine E-Mail-Adresse für die Zusendung von redaktionellen Newslettern nutzt. Auflistungen der jeweils zugehörigen Unternehmen können hier abgerufen werden.
Der Newsletterinhalt erstreckt sich dabei auf Produkte und Dienstleistungen aller zuvor genannten Unternehmen, darunter beispielsweise Fachzeitschriften und Fachbücher, Veranstaltungen und Messen sowie veranstaltungsbezogene Produkte und Dienstleistungen, Print- und Digital-Mediaangebote und Services wie weitere (redaktionelle) Newsletter, Gewinnspiele, Lead-Kampagnen, Marktforschung im Online- und Offline-Bereich, fachspezifische Webportale und E-Learning-Angebote. Wenn auch meine persönliche Telefonnummer erhoben wurde, darf diese für die Unterbreitung von Angeboten der vorgenannten Produkte und Dienstleistungen der vorgenannten Unternehmen und Marktforschung genutzt werden.
Meine Einwilligung umfasst zudem die Verarbeitung meiner E-Mail-Adresse und Telefonnummer für den Datenabgleich zu Marketingzwecken mit ausgewählten Werbepartnern wie z.B. LinkedIN, Google und Meta. Hierfür darf die Vogel Communications Group die genannten Daten gehasht an Werbepartner übermitteln, die diese Daten dann nutzen, um feststellen zu können, ob ich ebenfalls Mitglied auf den besagten Werbepartnerportalen bin. Die Vogel Communications Group nutzt diese Funktion zu Zwecken des Retargeting (Upselling, Crossselling und Kundenbindung), der Generierung von sog. Lookalike Audiences zur Neukundengewinnung und als Ausschlussgrundlage für laufende Werbekampagnen. Weitere Informationen kann ich dem Abschnitt „Datenabgleich zu Marketingzwecken“ in der Datenschutzerklärung entnehmen.
Falls ich im Internet auf Portalen der Vogel Communications Group einschließlich deren mit ihr im Sinne der §§ 15 ff. AktG verbundenen Unternehmen geschützte Inhalte abrufe, muss ich mich mit weiteren Daten für den Zugang zu diesen Inhalten registrieren. Im Gegenzug für diesen gebührenlosen Zugang zu redaktionellen Inhalten dürfen meine Daten im Sinne dieser Einwilligung für die hier genannten Zwecke verwendet werden. Dies gilt nicht für den Datenabgleich zu Marketingzwecken.
Recht auf Widerruf
Mir ist bewusst, dass ich diese Einwilligung jederzeit für die Zukunft widerrufen kann. Durch meinen Widerruf wird die Rechtmäßigkeit der aufgrund meiner Einwilligung bis zum Widerruf erfolgten Verarbeitung nicht berührt. Um meinen Widerruf zu erklären, kann ich als eine Möglichkeit das unter https://contact.vogel.de abrufbare Kontaktformular nutzen. Sofern ich einzelne von mir abonnierte Newsletter nicht mehr erhalten möchte, kann ich darüber hinaus auch den am Ende eines Newsletters eingebundenen Abmeldelink anklicken. Weitere Informationen zu meinem Widerrufsrecht und dessen Ausübung sowie zu den Folgen meines Widerrufs finde ich in der Datenschutzerklärung, Abschnitt Redaktionelle Newsletter.
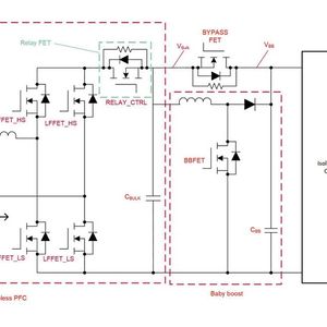
Unter der Annahme, dass VBulk während eines Netzausfalls dank des eingefügten Mini-Aufwärtswandlers bis auf 240 V fallen darf, lässt sich für CBulk eine Kapazität von 635 µF errechnen. Dabei werden 62 Prozent der insgesamt im Kondensator gespeicherten Energie genutzt.
Überlegungen zum Design des Mini-Aufwärtswandlers
Der soeben skizzierte Mini-Aufwärtswandler trägt dazu bei, Größe und Kapazität des Bulk-Kondensators zu reduzieren, aber dennoch gilt es auch den Platzbedarf des Wandlers selbst zu minimieren, um die angestrebte hohe Leistungsdichte zu erreichen. Da der Mini-Aufwärtswandler immer nur für kurze Zeitspannen (nämlich bei Ausfällen der Netzspannung) aktiv wird, hängt die Dimensionierung der Bauteile von der maximalen Strom- und Spannungsbelastung ab. Der Strom ist am höchsten, wenn die Spannung VBulk ihren Mindestwert aufweist. Die Boost-Diode und der MOSFET müssen also für den bei der minimalen Bulk-Spannung fließenden Strom (VBulk,min) und für die maximale Bulk-Spannung (VBulk,max) ausgelegt werden. Die verwendete Induktivität wiederum ist für den maximalen Strom bei VBulk,min zu dimensionieren.
Mit Gleichung 2 lässt sich die Induktivität für den Mini-Aufwärtswandler berechnen:
(2)
Darin steht VBB für die Spannung an CBB, ΔiLBB für den Scheitelwert des Welligkeitsstroms und Fs,BB für die Schaltfrequenz.
Da es darum geht, den Platzbedarf der Induktivität zu minimieren, wird in Gleichung 3 davon ausgegangen, dass der Peak-to-Peak-Welligkeitsstrom das Doppelte des Eingangsstroms bei VBulk,min und maximaler Ausgangsleistung beträgt:
(3)
Ist VBB auf 390 V geregelt und setzt man für Fs,BB einen Wert von 500 kHz an, so errechnet sich mit Gleichung 2 ein LBB-Wert von 7,385 µH.
Beim Design hat der Platzbedarf einen höheren Stellenwert als die Verlustleistung, sodass ein Spulenkern mit höherem Sättigungspunkt vorzuziehen ist. Im Fall dieses Mini-Aufwärtswandlers bewährt sich ein Eisenpulverkern also besser als ein Ferritkern. Leider macht das sanfte Sättigungsverhalten des Eisenpulverkerns das Design des Mini-Aufwärtswandlers jedoch ein wenig anspruchsvoll. Da die Permeabilität des Kerns (und damit die Induktivität) mit zunehmendem Strom zurückgeht, muss darauf geachtet werden, dass bei der Berechnung des Induktivitätswerts LBB mit Gleichung 2 der maximale Strom iBB zugrunde gelegt wird. Mit Gleichung 4 lässt sich die Induktivität bei einer bestimmten magnetischen Feldstärke abschätzen:
(4)
Darin ist AL der Induktivitätsfaktor (in Henry pro Windung), µi% steht für die (prozentuale) verbleibende Permeabilität bei einer bestimmten magnetischen Feldstärke und N ist die Windungszahl.
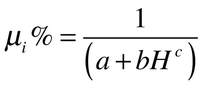
Gleichung 5 wiederum drückt die Beziehung zwischen µi% und der magnetischen Feldstärke aus (basierend auf Angaben des Kernherstellers):
(5)
Hier sind a, b und c Konstanten, während H die magnetische Feldstärke angibt.
Geht man davon aus, dass eine Induktivität des Typs Magnetics 0076381A7 (mit einem Kern vom Typ Kool Mμ Hƒ) verwendet wird, haben die Konstanten a, b und c folgende Werte: a = 0,01, b = 4,064 ∙ 10-7 und c = 2,131.
Gleichung 6 beschreibt nach dem ampereschen Gesetz den Zusammenhang zwischen H und N:
(6)
Darin steht I für den Strom in der Wicklung und le für die effektive magnetische Weglänge (in Zentimetern).
Während mit den Gleichungen 2 und 3 der Wert von LBB berechnet wird, dienen die Gleichungen 4, 5 und 6 zur Ermittlung der Windungszahl, die zum Erreichen der Induktivität bei gegebener magnetischer Feldstärke erforderlich ist.
Auch ein iteratives Abschätzen von N ist möglich. Wenn eine bestimmte Spule bei gegebenem Strom eine bestimmte magnetische Feldstärke erreicht, lässt sich mit den Gleichungen 4, 5 und 6 errechnen, ob der berechnete H-Wert in der Nähe des angenommenen H-Wertes liegt.
Wird beispielsweise zunächst angenommen, dass bei I = 25 A ein H-Wert von 140 Oe erreicht wird, und beträgt die Induktivität der Spule 7,385 µH, so ergibt Gleichung 4 einen µi%-Wert von 39,65 Prozent. Mithilfe des mit den Gleichungen 2 und 3 berechneten LBB-Werts und dem mit Gleichung 4 berechneten µi%-Wert errechnet sich daraufhin eine Windungszahl von 20,8.
Verifiziert man den H-Wert anhand der errechneten Windungszahl N mit Gleichung 6, so erhält man für H einen Wert von 125,67 Oe. Da somit eine Abweichung zwischen dem angenommenen und dem errechneten H-Wert besteht, kann eine erneute Annahme für H gemacht und der tatsächliche Wert erneut berechnet werden, bis die Abweichung vernachlässigbar gering wird. Nach einigen Iterationen kommt man zur korrekten Windungszahl (Arbeitspunkt). Nach der iterativen Methode erhält man einen H-Wert von 108,75 Oe bei einer Windungszahl von 18,009. Die Induktivität beträgt 7,385 µH bei 25 A.
Implementierung des Designs und Testergebnisse
Bild 1 zeigt ein Referenzdesign von Texas Instruments für einen einphasigen, brückenlosen PFC-Wandler in Totem-Pole-Konfiguration mit einer Leistungsdichte von rund 11 kW/Liter, in dem ein Mini-Aufwärtswandler der hier beschriebenen Art zum Einsatz kommt. Dank des GaN-Bausteins LMG3522R030 von TI, der keine Sperrverzögerungsladung aufweist, beschränken sich die Verluste dieser Schaltung auf ein Minimum. Alle Bauteile passen auf eine Fläche von weniger als 68 mm x 121 mm bei einer maximalen Höhe von 32 mm. Der maximale Wirkungsgrad des Referenzdesigns beträgt 98,7 Prozent.
Als CBulk kommt ein 450-V-Aluminiumkondensator mit einer Kapazität von 910 µF zum Einsatz. Obwohl eigentlich nur eine Kapazität von 635 µF benötigt wird, reichte die Wechselstrombelastbarkeit der verfügbaren Kondensatoren mit weniger als 910 µF nicht aus, um den von einem einphasigen PFC-Wandler mit 3 kW erzeugten Welligkeitsstrom zu verkraften. Als CBB dienen zwei 450-V-Keramikkondensatoren mit je 1 µF, die sich gut unter dem Bulk-Kondensator unterbringen ließen.
Der Kern ist vom Typ Magnetics 0076381A7, und die Spule besteht aus 23 Windungen. Die Induktivitätswerte betragen 22,75 µH bei 0 A bzw. 9,1 µH bei 25 A. Die Induktivität von 9,1 µH ermöglicht Scheitelströme unterhalb des angestrebten Werts von 25 A.
In Bild 4 ist zu sehen, wie das Referenzdesign auf einen Einbruch der Netzwechselspannung reagiert. Wenn die Wechselspannung und der Wechselstrom auf 0 V zurückgehen, wird der Verbraucher aus CBulk und CBB weiter mit Energie versorgt. Sobald VBulk auf 340 V fällt, schaltet der Bypass-FET ab und der Mini-Aufwärtswandler beginnt zu arbeiten, wodurch VBB auf 380 V angehoben wird. Der Aufwärtswandler arbeitet so lange, bis VBulk auf 240 V fällt. Wie man sieht, bleibt VBB für eine Zeitspanne von 14 ms über der angestrebten minimalen Eingangsspannung des DC/DC-Wandlers von 320 V.
* Sheng-Yang Yu, Benjamin Genereaux und Boca Raton sind Systems Applications Engineers bei Texas Instruments.