IoT-Daten per Direktsatellit über große Distanzen übertragen
Einige potenzielle IoT-Anwendungen haben ein Problem: Benötigte Funknetze sind nicht in Reichweite. Eine direkte Satellitenverbindung mit Zweiphasen-Umtastung (BPSK) ist eine mögliche Lösung.
Anbieter zum Thema

Landwirtschaftliche Überwachung, Pipeline-Überwachung und SAR-Beacons auf See (Marine Search and Rescue) sind klassische IoT-Anwendungen. Ihr Wachstum ist jedoch durch die Herausforderungen bei der Datenanbindung begrenzt. Terrestrische Funknetze sind oft zu weit entfernt – selbst für Protokolle mit großer Reichweite, und Satellitenverbindungen waren bisher unerschwinglich teuer.
Der weltweit hohe Bedarf an Bandbreite hat jedoch zu einem Wandel in der Satellitenbranche geführt, der die Startkosten drastisch senkt und die Satellitenkommunikation für einen breiteren Markt öffnet. Da immer mehr so genannte CubeSats in den erdnahen Orbit (Low-Earth Orbit, LEO) gebracht werden, ist die direkte Satellitenkommunikation für viele Anwendungen mit Fernsensoren jetzt wirtschaftlich machbar.
Die Zweiphasen-Umtastung (BPSK; Binary Phase-Shift Keying) wird aufgrund ihrer hohen Energieeffizienz, großen Reichweite und einfachen Demodulation häufig als Modulation für CubeSat-Kommunikationsverbindungen verwendet. Dieser Beitrag befasst sich mit den Faktoren, die zur zunehmenden Popularität von BPSK geführt haben und beschreibt einen integrierten BPSK-Modulator-IC für IoT-Entwickler, mit dem sich die Entwicklungsdauer verkürzt, um Geräte schneller auf den Markt zu bringen.
Hohe Reichweite hat manchmal Vorrang vor viel Bandbreite
Die meisten der bekannten IoT-Anwendungen wie vernetzte Fahrzeuge und Augmented Reality nutzen viel Bandbreite und treiben die aufkommende 5G-Netzwerktechnik voran. Es gibt jedoch eine Reihe von Anwendungen, bei denen niedriger Stromverbrauch und große Reichweite Vorrang vor Bandbreite, Geschwindigkeit und Latenz haben. Fernsensoren können bei der Überwachung der Landwirtschaft, von Pipelines, Seenotrettungs-Beacons (SAR) und in Sendern für das industrielle Internet der Dinge (IIoT) zum Einsatz kommen. Für diese Anwendungen gelten allgemeine Anforderungen an das Netzwerk, darunter:
- Geringer Stromverbrauch: In vielen Fällen müssen die Sensoren mehrere Jahre lang mit einer Batterie oder Harvested Energy betrieben werden, z.B. über Solarzellen
- Große Reichweite: Pipeline-Sensoren in der Wüste und SAR-Beacons auf See sind häufig weit von einem Funknetzwerkzugang entfernt und müssen ihre Daten über große Entfernungen übertragen.
- Zuverlässigkeit: Anwendungen dieser Art erfordern Maßnahmen, die als Reaktion auf die vom Sensor erzeugten Daten (z.B. Warnmeldungen) ergriffen werden müssen. Daher muss die Kommunikationsverbindung bei Bedarf robust ausgelegt sein.
- Niedrige Datenrate: In den meisten dieser Anwendungen müssen nicht viele Daten übertragen werden. Die Überwachung und Alarmierung basiert auf einfachen und sporadischen Meldungen.
Die Eigenschaften jedes Funkkommunikationsmediums bestimmen die gewählte Modulation. Es gibt eine Reihe von Modulationsverfahren, die jeweils ihre eigenen Merkmale und Vorteile aufweisen. Für die Fernsensorik mit den oben genannten Netzwerkanforderungen ist BPSK eine beliebte Option, da es relativ einfach zu demodulieren und äußerst energieeffizient ist. Die Argumente für BPSK werden durch die zunehmend wirtschaftliche Machbarkeit der direkten Satellitenkommunikation für Remote-IoT-Anwendungen und die Popularität von BPSK im CubeSat-Design noch verstärkt.
BPSK: Grundlagen, Funktionen und Vorteile
Phasenumtastung (PSK; Phase Shift Keying) ist eine digitale Modulationstechnik, bei der diskrete Abweichungen in der Phase eines Trägersignals verwendet werden, um logische Einsen (1) und Nullen (0) darzustellen. BPSK ist die einfachste Art der PSK, bei der „binär“ für zwei unterschiedliche Phasenverschiebungen steht – für 1 und 0. Bei der Quadratur-Phasenumtastung (QPSK) nimmt der Sinuswellenträger vier Phasenumkehrungen vor, z.B. 0, 90, 180 und 270°, wodurch doppelt so viele Informationen übertragen werden können.
Weiter fortgeschrittene Techniken sind auch möglich, bei denen die PSK um acht oder sechzehn Werte verschoben werden kann. Theoretisch könnte jeder Wert der Phasenverschiebung verwendet werden – für einen Empfänger ist es aber umso einfacher, das Signal zu demodulieren, je größer der Abstand ist. Daher wird bei der BPSK eine Phasenverschiebung von 180° verwendet (Bild 1).

Da das Verschieben einer Sinuswelle um 180° gleichbedeutend ist wie das Invertieren, vereinfacht sich das Modulatordesign. Der Träger wird für den einen logischen Zustand invertiert und bleibt für den anderen unberührt. Bild 2 zeigt einen BPSK-Modulator, wobei der Balance-Modulator das Trägersignal als einen Eingang und die Binärsequenz als den anderen Eingang nutzt.
In der Praxis ist eine zusätzliche Schaltung erforderlich, um Ereignisse mit „hoher Anstiegsrate“ (High Slope) zu vermeiden, bei denen die Trägersignalspannung schnell vom Maximum auf null wechselt, was hochfrequente Energie erzeugt, die möglicherweise andere HF-Signale stören könnte. Dies lässt sich vermeiden, wenn sichergestellt wird, dass die digitale Bitperiode einem oder mehreren vollständigen Trägerzyklen entspricht und auch die digitalen Übergänge mit der Trägerwellenform synchronisiert werden. Diese Verfeinerungen stellen sicher, dass die 180°-Phasenänderung erfolgt, wenn sich das Trägersignal am (oder sehr nahe am) Nulldurchgang befindet.

Die BPSK-Modulation ist äußerst energieeffizient. Aufgrund der 180°-Trägerphasenverschiebung zwischen 1 und 0 können BPSK-modulierte Daten große Entfernungen zwischen der Basisstation und den Teilnehmerstationen zurücklegen. Da ein BPSK-Demodulator nur zwei Entscheidungen treffen muss, um die ursprüngliche Binärinformation wiederherzustellen, ist das Empfängerdesign im Vergleich zu anderen Modulationsarten einfach. Umgekehrt ist BPSK nicht bandbreiteneffizient, da über den analogen Träger nur 1 Bit digitale Information pro Hz Trägerfrequenz übertragen werden kann. Diese Übertragungseigenschaften machen BPSK für Anwendungen interessant, die eine robuste Kommunikation über große Entfernungen erfordern, einschließlich entfernter IoT-Sensoren.
Integrierter Ansatz zum Implementieren von BPSK
IoT-Entwickler, die mit der Integration eines On-Board-BPSK-Modulators beauftragt sind, mussten bisher eine diskrete Lösung entwickeln, die Kenntnisse in HF-Technik als auch in DSP-Programmierung erfordert hat. Diese mussten entweder zuerst erlernt werden oder man verließ sich auf das Know-how anderer Teammitglieder, was möglicherweise die Entwicklungsdauer verlängert, die Kosten erhöht und eine schnelle Markteinführung beeinträchtigt.

Aufgrund des wachsenden Interesses an satellitenbasierten IoT-Anwendungen zur Überwachung netzferner Geräte und Sensoren mit niedriger Datenrate hat das britische Unternehmen CML Microcircuits den flexiblen Datensender CMX7146 auf den Markt gebracht. Viele dieser Anwendungen, wie z.B. See- und Landnotrufsysteme und die Erfassung von Daten auf See, erfordern nur eine Einwegkommunikation, was das Design vereinfacht und den Stromverbrauch senkt. Der CMX7146 bietet eine integrierte Lösung für die Erzeugung von Low-Speed-BPSK-Signalen und bietet Entwicklern ohne Spezialkenntnisse einen schnellen und vereinfachten Ansatz für den Einsatz eines BPSK-Senders in ihrem Design.
Der CMX7146 unterstützt die BPSK- als auch die Differential-BPSK-Modulation und erzeugt präzise analoge In-Phase- und Quadratur-Basisbandsignale. Damit ergibt sich ein hochgenaues Übertragungssignal, das in einen vom Nutzer gewählten HF-Träger eingebunden werden kann. Der Baustein unterstützt Rohdaten (Bit-Eingang, Modulationsdaten-Ausgang), vorverarbeitete Übertragungen (Nachrichten-Eingang, Modulationsdaten-Ausgang) und verfügt über einen Sende-(TX-)Triggereingang, um zeitgenaue Datenübertragungen zu ermöglichen. Ein Leistungsverstärker-Rampen-D/A-Wandler kann auch zur Steuerung von Übertragungsbursts verwendet werden, die als Teil der Übertragungssequenz synchronisiert werden können.
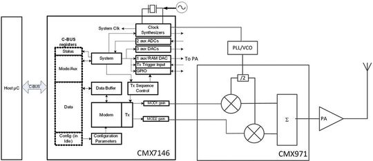
Neben der Modulationsfunktion enthält der CMX7146 auch stromsparende A/D-Wandler und vier GPIOs, um die Entwicklung von Sensorschnittstellen zu vereinfachen. Bild 3 beschreibt ein System, bei dem der CMX7146 mit dem IQ-Modulator CMX971 von CML und einem kostengünstigen Flash-Mikrocontroller in einer UHF-Beacon-Anwendung gekoppelt ist. Entwicklungsunterstützung für den CMX7146 wird von CML über das Evaluierungsboard PE0402 zusammen mit der Schnittstelle PE0003 bereitgestellt, was eine PC-basierte grafische Benutzeroberfläche (GUI) mit Zugriff auf alle Register des Bausteins zur Verfügung stellt.
Zukunftssicheres Design mit „Over the Air“-Updates
Sogar ein relativ einfaches IoT-Bauteil wie ein Funksensor kann mehrere Technologien integrieren, einschließlich Funkanbindung, Cloud-Architektur, Echtzeit-Performance, End-to-End-Sicherheit und fortschrittliche Softwarealgorithmen. Wie jede aufstrebende Branche, ist auch das Internet der Dinge in einem ständigen Wandel, und die damit verbundenen Technologien und relevanten Standards entwickeln sich weiter.
In einem sich schnell verändernden Markt ist die Zukunftssicherheit des Designs von entscheidender Bedeutung. Der CMX7146 garantiert dies mit der bewährten FirmASIC®-Technologie von CML, in der eine Function-Image-(FI-)Datei die Betriebsfähigkeit des Bausteins definiert und über das technische Portal von CML aufrecht erhält. Die FI-Datei wird beim Einschalten des Systems entweder vom Host-Controller oder von einem externen Speicher heruntergeladen. Dies erhöht die Flexibilität und auch die Lebensdauer eines Endprodukts, indem zukünftige Funktionserweiterungen von CML, z.B. alternative Modulationsarten oder Over-The-Air-/OTA-Protokolle genutzt werden.
Direkte Satelliten- Kommunikation für das IoT
Viele Anwendungen, für die das Internet of Things prinzipiell prädestiniert ist – etwa vorausschauende Wartung und das Übertragen von Warnmeldungen – erfordern das Übermitteln von kleinen Datenmengen. Sie sind aufgrund ihrer physikalischen Lage eher auf eine große Reichweite und Schonung der Batterie ausgelegt. Da die Kosten für den Zugang zum Weltraum gesunken sind, werden immer mehr kleine Satelliten, einschließlich CubeSats, in erdnahe Orbits gestartet, wodurch eine direkte Satellitenkommunikation für eine zunehmende Anzahl von Fernanwendungen möglich wird. BPSK, die in CubeSats häufig als Übertragungsprotokoll zum Einsatz kommt, wird bei Entwicklern dieser Remote-Anwendungen immer beliebter. Aus diesem Grund hat CML Microcircuits den flexiblen Datensender CMX7146 eingeführt.
Als Teil von CML Microsystems Plc ist CML Microcircuits nach eigenen Angaben ein weltweit führender Anbieter analoger, digitaler und Mixed-Signal-Halbleiter mit geringem Stromverbrauch für Telekommunikationssysteme. Mit einem Angebot, das sich auf Schmalbandkommunikation konzentriert und sowohl HF- als auch Basisbandfunktionen unterstützt, finden sich die ICs von CML in digitalen/analogen PMR/LMR-, Funkdaten-, Satellitenkommunikations- und Seefunkanwendungen wie TETRA-, DMR-, dPMR-, SCADA-Systemen und AIS. Dieses jüngste Angebot von CML öffnet Entwicklern einen schnellen und einfachen Weg, einen robusten Sender für Satelliten-IoT-Anwendungen bereitzustellen, die weit entfernte Ausrüstung, Systeme und Sensoren überwachen.
Weiterführende Lesetipps
Netzwerk-Design für das „Internet aus dem Weltraum“
Was Sie bei der Stromversorgung industrieller IoT-Anwendungen beachten sollten
LPWAN: Mioty für die „letzte“ Meile in der IIoT-Kommunikation
* Dave Brooke ist Wireless Voice and Data Product Manager bei CML Microcirucuits in Swindon, Großbritannien
Artikelfiles und Artikellinks
(ID:46329920)